热门搜索: 汽车 数据 市场 研究
医药 医疗器械 生物技术 医疗卫生 保健护理
通讯器材 电脑设备 数码电子 软件服务 网络运营
机械设备 电子设备 元器件 加工制造
汽车 摩托车 零部件 交通运输
房地产 物业中介 建筑装饰
纺织 服装 鞋帽 原料 家居
家用电器 厨卫电器 小家电
化妆品 洗涤用品 生活日用
食品 饮料 乳制品 调味品 烟酒
批发零售 商业贸易 物流配送
酒店 旅游 餐饮
银行 保险 证券 投资 金融服务
出版 传媒 广告 包装
建材 钢铁 家具 纸业
能源 电力煤炭 金属矿产 冶金 环保
石油 化工
农业 林业 畜牧业 渔业 饲料
文体 管理 经济 教育 其他
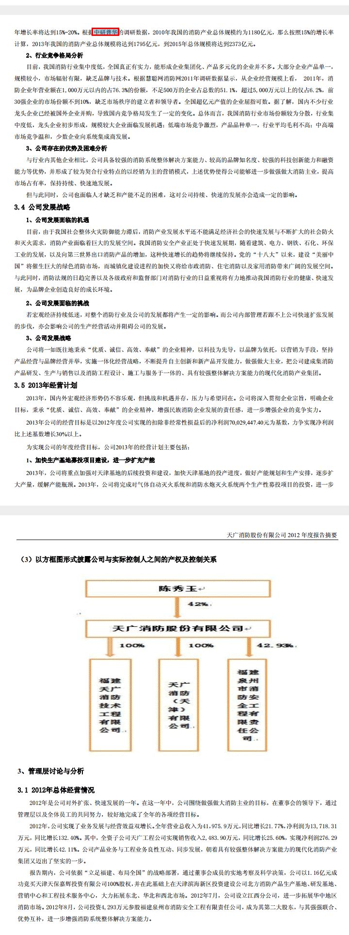
天广消防股份有限公司(天广消防 股票代码:002509) http://www.hkex.com.hk/chi/csm/news/sznews/20130415/62367231.pdf