(一)什么是产业链全景图
产业链全景图是对特定产业按照原料供应——生产加工——终端应用的流程将其划分为上中下游,并对上中下游衔接环节进行全面梳理,同时将各个环节中的典型企业在产业链环节中进行标注而形成的全景图。
产业链全景图对产业链各个环节进行细分,并梳理每个环节的行业领先企业,当地现有龙头企业、关键短板以及有待突破的方向。可帮助招商人员深入了解产业链构成、地区当前短板,精准定位主导产业亟需强链、补链、延链的环节,做到招商有规划,有针对性地投入人力和资金进行招引工作,节省成本。
(二)产业链全景图在招商引资中的作用
1.明确招商方向
产业链全景图通过清晰呈现产业的上下游细分产业、相关产业,帮助招商人员明确产业发展的重点和方向。这有助于确定招商的目标产业和关键环节,避免盲目招商。通过产业链全景图,可以了解产业要素的分布情况,研判产业发展前景,评估市场潜力。这有助于招商人员把握市场趋势,制定更加精准的招商策略。
2.促进产业链协同
产业链全景图有助于吸引产业链上下游相关企业共同入驻,形成产业集群。这种集群效应可以降低企业的运营成本,提高生产效率,增强地区或园区的产业竞争力。通过产业链全景图,可以清晰地看到各个环节的资源需求和供给情况,有助于招商人员合理配置资源,推动产业链的协同发展。
3.提高招商效率
产业链全景图提供了产业链上各个环节的企业信息,有助于招商人员精准对接目标企业。这不仅可以提高招商的成功率,还可以降低招商成本。在产业链全景图的指导下,招商人员可以迅速响应市场需求的变化,调整招商策略,确保招商工作的针对性和有效性。
4.形成全产业链生态闭环
通过建链、补链、抢链和强链来打造具有整体竞争力的产业链。通过产业链全景图的制作,可以发现产业链各个环节投资价值,同时结合当地的资源禀赋,建立全新链条,培育产业集群;通过产业链全景图可以帮助招商部门理清产业链的薄弱环节,通过应用牵引、整体带动、揭榜挂帅等新机制组织攻关或通过研发创新补足短板产业中的不足和欠缺环节。
5.评估招商效果
产业链全景图还可以用于产业政策的效果评估及量化分析预测。通过对比招商前后的产业链变化情况,可以评估招商政策的实施效果,为后续的招商工作提供参考。基于产业链全景图的评估结果,招商人员可以不断优化招商策略,确保招商工作的持续性和有效性。
(三)产业链全景图制作步骤
1.理清产业链的上游(原材料供应)、中游(生产加工)、下游(产品分销、终端消费)等各个环节,以及这些环节之间的相互关系。
2.搜集产业链上各个环节的企业信息,特别是核心企业和龙头企业,包括它们的基础信息、市场地位、业务范围、信用风险等。了解产业链中的主要技术流程、技术标准以及创新技术的应用情况,揭示产业的技术发展水平和未来趋势。
3.根据搜集到的信息,构建产业链的框架图,明确各个环节的位置和相互关系,并在框架图上标注各个环节的典型企业,在全景图中将各个环节的衔接机制进行展示。
4.对初步绘制的产业链全景图进行优化和调整,确保信息的准确性和图表的清晰性。

(四)产业链招商的工作流程
1.建立以“链长制”为主体的产业链招商机制
产业链招商离不开政府和市场的参与,而“链长制”就是政府调控的“有形之手”。以领导挂帅,自上而下统筹各地区、各部门对产业链合作共治,形成“重大项目一把手亲自洽谈,重点企业各部门协同推进,责任单位全面参与”的招商机制。“链长制”招商工作关键点有:
1)地方一把手担任总链长,总揽产业链发展大局,副手担任副总链长,负责总体统筹协调,各重点产业链工作专班召集人由管委领导担任,成员从各局办抽调,对所领衔的产业负责。
2)工作专班召集人负责统筹推进重点产业链发展,组织研究制定产业链发展规划、绘制产业链招商图谱,推动开展招商引资、要素保障、市场拓展、重大项目建设相关工作;各专班定期召开会议,研究推进产业链发展相关工作,互通有无。
3)招商引资工作由专班召集人带队,根据招商引资短名单,定期外出开展招商活动;对重点产业链补链延链重大项目,根据实际情况建立常态化沟通渠道和平台,多部门协同推进项目落地。
4)招商执行部门负责日常招商工作,涉重大项目、关键环节和关键领域的,专班审查核实后提出“一事一议”支持方案,提请工作领导小组启动“一事一议”程序。
5)各专班要成立产业链专家咨询组,负责研究产业发展的前瞻性、战略性、全局性问题,为后续产业发展、招商引资提供决策咨询。
2.开展产业链现状评估
了解自己的家底,弄清自己的招商优势与薄弱环节,才能针对性开展招商。产业链现状评估的维度包括:产业链分布(规上企业数、所处环节、投资分布、企业性质)、产业链效益(规上企业投资强度、产值、税收、带动就业情况)、发展水平(规模以上企业数量、高新技术企业数量、专利申请数、专利授权数)、产业链先进性(500强企业/上市公司/细分龙头企业/“专精特新”小巨人企业/独角兽企业/准独角兽企业/隐形冠军企业/单项冠军企业/瞪羚企业/个数)、产业链创新能力(国家级/省级研发机构个数、研发占营业收入比例、专业孵化器个数)、产业链影响力(产品国内市场占有率、国际市场占有率、盈利能力),产业链自主可控性(链主企业占比,关键原材料和零部件企业数占比)等。通过上述分析,进一步挖掘产业链的技术弱点、薄弱缺失环节和发展瓶颈,从而明确后续工作重点。
3.编制产业链发展规划
产业链发展规划是招商工作的基石。通过对当地特定产业链发展基础、剖析产业链完整度,掌握本地产业链的关键技术、制约瓶颈、薄弱环节等。再对产能过剩的环节进行优化组合、对薄弱环节提出针对性优化策略,形成工作方案。具体工作包括:
1)基于本地优势资源,选定2-3个产业作为重点发展产业;
2)根据产业发展目标,确定产业发展的重点和短板;
3)系统研究产业,明确产业定义和分类,详细掌握产业前沿趋势、技术路线、要素分布(人才、资源、土地)等;
4)对拟选定产业的上/中/下游进行分析,梳理产业链基本结构、所包含的环节、链主企业上下游企业、关联服务企业间的关系、利益的分配情况等;
5)寻找产业链链主、细分龙头,分析企业的市场规模、市场份额、所涉及的领域以及在全国的投资布局情况;
6)以链主企业为切入点,寻找与之相关的产业链上下游及关联服务企业,清单式梳理区域布局、要素短板,完善产业发展规划,绘制重点产业链全景图谱、产业发展路径图和重点招引目标企业名录,明确路径图和时间表。

4.制定特色产业链招商政策
一般来说,政府的“第一桶金”都是靠政策驱动,尤其是近几年,招商环境急剧变化,各地都在想方设法拼抢重大项目、优质项目,常规的招商政策已无法匹配企业落户的多样化需求,在这样的背景下,政府要转变思路,针对产业链重点项目在资源配置、要素保障等方面要给予政策倾斜。
产业链招商政策主要包括几个方面,一是明确补贴享受清单,颗粒度要细,明确在清单内的企业才能够享受补贴,并安排专家对项目进行评审,避免包装策划的项目浑水摸鱼;二是举全力支持链主企业发展,在一条产业链中,只有链主的实力足够强,才能充分带动上下游协调发展。具体措施包括对认定为链主企业的给予认定奖励、对链主企业引进上下游企业落地的给予引进奖励、链主企业采购本地链上企业配套产品的给予配套奖励等等;第三是采取差异化政策,根据企业的亩均投资强度、亩均税收、固定资产投资额、备案投资额等指标,给予差异化的扶持政策;第四是组织各部门开展产业链发展竞赛,对产业链集中度最高、产业链带动作用最强的单位和个人给予奖励。
5.制定发展策略、明确实施路径
引导客户在产业链集群中找到投资切入点。
(五)产业链招商方向
产业链招商应从以下四个方向入手:
1.建链
建链是产业链招商的第一步,所谓建链,即围绕一个核心产业(龙头企业),针对产业链的各个环节筛选优质企业,通过开放供应链、技术共享、资源共享、政策扶持等方式搭建产业生态。在产业链招商中,建链是无中生有的过程,需要在前期定位时准确把握产业链方向,通过引进一条产业链,培育具有竞争优势的产业集群。这是产业链招商最主要的,也是最难的环节。
2.引链
在产业链的形成过程中,龙头企业的作用至关重要。依托一个集群或载体(产业园区)招引一家行业知名企业(筑巢引凤)往往相对较难,但如果当地已经有一家龙头企业,围绕这家企业招引相关配套企业,则招商难度系数将大幅下降。由于龙头企业具备雄厚的资金实力和产业资源,依托上游供应链的优势,能够统领整个产业链发展。
3.补链
在产业链招商中,补链是依托原有产业进行产业链的延伸和升级。相比于建链和引链,这种模式风险更小,但收效显著。因为在原有产业基础上,产业发展已经相对比较成熟,只需要分析现有产业链的薄弱环节和高端发展方向,有选择地进行补链招商,即可推动产业链延伸和升级,大有“四两拨千斤”之效。补链招商有几个重点方向,一是围绕相对薄弱的高端制造、生物医药、金融、科技等行业加大力度吸引优势外资进入,补上供应链的短板;二是基于现有产业转型升级方向,引入战略新兴产业,与本地原有企业进行结合;三是围绕本地产业优势,招引(细分领域)龙头企业;四是利用已经形成的贸易关系,将产业链上下游的优势企业导入。
4.强链
强链主要针对产业链已经较为完善、但价值链欠缺的地区,通过引进高附加值企业,形成核心竞争力。推动产业链价值链向高端攀升,同时利用新技术促进产业链向新场景、新赛道延伸。
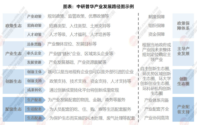
(六)产业发展路径图
产业发展路径图是一种为技术管理和规划提供支持的有效工具,它旨在明确产业链上的重要环节、关键技术,并提出拟完善及建设的重点链接项目。一般而言,一副完整的产业发展路径图主要包括:政策生态、产业生态、创新生态和配套生态四个系统及其相对应的产业发展支持。

