中国融资租赁行业在经历初创、迅猛发展、清理整顿、发展与问题并存等四个阶段后,逐渐走向规范、健康发展的轨道。
中国融资租赁行业在经历初创、迅猛发展、清理整顿、发展与问题并存等四个阶段后,逐渐走向规范、健康发展的轨道。融资租赁业纳入增值税范围后,不仅租金部分可以作为成本抵扣,且可拓宽企业融资渠道,实现企业节税融资的目的。融资租赁可以使其保留原有的银行信贷额度同时进一步扩大融资规模。且出租人以租赁资产作为租赁债权的信用保障,省去了承租人对抵押资产的评估及办理抵押的烦琐手续。此外,合理的折旧政策成为促进企业投资的内在动力,这可使承租人获得延迟纳税的好处,达到节税融资的目的。融资租赁正成为企业扩大投资和进行技术改造的有效筹资渠道。融资租赁业作为高端服务业,拓宽了企业融资渠道,极大地缓解了企业资金紧张现状,实现为实体经济"输血"的作用,为实体经济插上了金融的"翅膀",促进实体经济转型升级。
互联网金融经过十多年的快速发展,已成为当前最具普惠性、覆盖面最广、渗透率最强的金融创新业态。当下,基于金融属性,互联网金融又开始作为主体生态产业进一步深入影响融资租赁产业的发展。
近年来,在国务院以及商务部、银监会等监管部门、地方政府相继出台一系列利好政策的鼓励下,融资租赁行业呈现出快速发展的良好势头,企业数量、行业实力和业务总量都比上年大幅增加,在经济发展下行压力较大的情况下,为整个经济社会的持续稳定发展做出了贡献。当前国际经济形式存在较大不确定性,国内经济进入新常态,产业结构面临深刻调整,创新驱动成为经济发展的新引擎。"十三五"期间,中国经济结构深化调整,金融业扩大开放,中国融资租赁业将面临如下四大战略机遇。(1)"一带一路"国家战略提供国际化发展机遇;(2)《中国制造2025》释放巨大租赁需求;(3)政府优惠政策推动行业集聚效应凸显;(4)借力"互联网+"实施行业创新发展。尽管近年来中国融资租赁行业总体规模不断提升,当前中国融资租赁业发展仍存在以下问题:(1)融资租赁行业政策法规不足;(2)租赁企业融资渠道相对单一;(3)业务模式有待转型;(4)人才队伍亟需扩充;(5)缺乏政府配套政策大力支持;(6)行业中介组织作用不足。
根据中研普华研究报告《2022-2027年中国融资租赁行业全景调研与发展战略研究报告》统计分析显示:
一、金融租赁行业市场规模
根中国融资租赁协会发布的统计数据显示:截止2021年年底,国内金融租赁合同金额为28509亿元,占比为39.6%。
图表:2019-2021年国内金融租赁行业市场规模(单位:亿元)

资料来源:根据中国融资租赁协会发布数据整理
二、金融租赁行业运营成本
当前,我国金融租赁公司基本都是以直租、售后回租等原始租赁业务为主,经营性租赁和残值管理等业务较少,经营收入主要体现在融资成本和租金收益的息差上。同时,由于大多数金融租赁公司业务模式雷同,租金收益总体波动不大,因此租赁行业的经营成本主要体现为融资成本。
金融租赁业务的风险来源多样,如经营性风险、信用风险、自然灾害风险、金融风险、宏观风险等,任何一种风险爆发都会影响整个业务的正常运作和租金的安全回收。随着资产规模快速增长,存量资产地域分布广泛、管理半径变长、现场管理难度加大等,风险暴露可能性大大增加。银行系金融租赁公司的崛起受惠于股东背景,如交叉授信的资金优势、股东行的业务班底、股东行客户资源共享等;非银行系金融租赁公司为规避业务风险,与股东或其他关联方加大业务合作;这些都会导致风险更加集中。由于业务模式和融资渠道单一,金融租赁行业的通病是风险管控单一化,重视规章制度建设,关注项目审核和操作层面的微观风险,对税务风险、金融风险、宏观经济风险等关注不够。
低成本资金来源。低成本资金是金融租赁公司能够稳定、快速发展的基础。在当前我国金融租赁公司的主要资金来源中,关联方担保贷款及应收租赁款质押占比高达80%,贷款期限又多在一年以内,而金融债和客户保证金仅分别占10%,负债结构较为单一、期限较短。国外金融租赁公司的资金来源相对多元化,主要包括公司债及商业票据发行、以应收账款质押或其他担保方式向银行借款、应收账款证券化及出售。
三、金融租赁行业经营效益
国银金融租赁租赁、交银金融租赁、工银金融租赁、招银金融租赁这四家金融租赁公司仍然位居前四名,营收都超过了百亿大关,分别为233.16亿元、213.25亿元、175.9亿元和138.53亿元,并且它们的营收也都有所增长。而在增长率方面,海西金融租赁、永赢金融租赁涨势迅猛,分别以35.03%和31.25%的营业收入增长率居于前两位;而青银金融租赁、恒鑫金融租赁则下降明显,营业收入同比分别下降了56.98%和33.95%。
而在42家金融租赁公司中,13家金融租赁公司的营业收入额都保持在5-15亿元之间,8家金融租赁公司的营业收入额甚至不足5亿元。这意味着金融租赁公司营业收入两级分化严重,强者恒强。
2021年度金融租赁行业整体盈利情况较好,43家披露净利润的公司均实现盈利,且大部分公司净利润处于稳定增长的阶段,仅有6家公司净利润同比增长为负。
有13家金融租赁公司净利润破10亿元。净利润前五名的金融租赁公司分别是国银金融租赁、交银金融租赁、招银金融租赁、兴业金融租赁和工银金融租赁,净利润分别为39.22亿元、35.3亿元、28.91亿元、22.5亿元以及21.95亿元。而工银金融租赁的净利润对比同期下降明显,下降了31.82%,位列负增长第一名。
除此之外,净利润增长速度最快的,则是排在第25位的农银金融租赁。虽然2021年净利润只有4.64亿元,却以70.88%的净利润增速位居第一。农银金融租赁的主要发行债券为绿色债券,在碳达峰、碳中和的背景下,绿色债券愈发受到政府政策的支持,其发行量显著提升,在2022年第一季度的中国农业银行财报中显示,农银金融租赁的绿色租赁资产余额510亿元,占农银金融租赁全部租赁资产的67%。
图表:2021年国内金融租赁企业(部分)净利率情况

资料来源:根据中国融资租赁协会发布数据整理
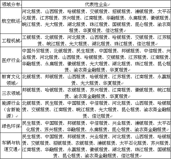
四、金融租赁业务领域分布
从业务领域看,融资租赁公司目前主要服务的业务领域涵盖:航空、航运、大型装备、工程机械、医疗行业、教育文化、三农、能源行业(含新能源)、绿色环保、车辆与轨道交通、城镇公用事业等。
图表:金融租赁行业业务领域分布及典型企业

资料来源:市场公开资料整理
作为资金密集型行业,金融租赁公司既在飞机、船舶、海工平台等大型装备制造领域开展融资租赁服务,又在车辆、光伏、新能源汽车等领域开展基础设施租赁及普惠金融业务,这都需要充足的资金来支撑业务的可持续发展。而金融租赁公司大多背靠大中型商业银行、资管公司、实体企业,拥有较强的资本金实力,可以在较好抵御风险的同时,持续在国内乃至国际租赁市场上进行业务布局。
五、金融租赁行业增资动向
据中国外资租赁委员会统计,2021年,20家金融租赁公司共发行32只金融债,融资总额为678.50亿元,占全行业债券融资工具发行总额的8.79%。其中,发行总额最高的为工银金融租赁3只,合计90亿元,加权平均利率为3.40%;发行利率最低的为3.06%,发行公司为农银金融租赁,金额为25亿元。
想要了解更多融资租赁行业专业分析,请点击查看中研普华研究报告《2022-2027年中国融资租赁行业全景调研与发展战略研究报告》

关注公众号
免费获取更多报告节选
免费咨询行业专家

2022-2027年中国融资租赁行业全景调研与发展战略研究报告
中国融资租赁行业在经历初创、迅猛发展、清理整顿、发展与问题并存等四个阶段后,逐渐走向规范、健康发展的轨道。融资租赁业纳入增值税范围后,不仅租金部分可以作为成本抵扣,且可拓宽企业融资...
查看详情
一季度中国云服务总支出达73亿美元2022年第一季度,中国大陆云基础设施服务支出同比增长21%,达到73亿美元,与2021年...
纳米材料行业市场调研中国纳米材料在国际上的竞争力与国际先进国家存在着较大差距。基础研究和应用开发研究的脱节现象...
轻骨料混凝土市场调研轻骨料混凝土是指采用轻骨料制作的混凝土,其表现密度小于1900kg/m3,轻骨料混凝土具有轻质、高...
鼓励多元主体建设海外仓商务部对外贸易司司长李兴乾表示,要加快海外仓的发展,目前商务部也正在牵头研究具体的支持举...
农村生活垃圾处理市场现状及前景分析2022住房和城乡建设部等六部门近日联合印发《关于进一步加强农村生活垃圾收运处置...
美国一季度光伏装机容量同环比双双下降根据太阳能工业协会贸易组织(SEIA)和调研机构Wood Mackenzie周二发布的一份2...