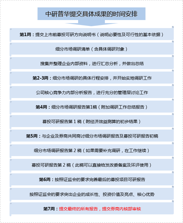
4、时间安排及进度
募投可研报告撰写时间需根据具体项目情况而定,一般而言,在编制过程中,中研普华将和拟上市公司以及券商保持长期、密切沟通,也可能常驻拟上市公司工作,时间通常为1-2个月。
第1周 |
第1-4周 |
第1-5周 |
第4-6周 |
第4-7周 |
后续服务 |
确定募投方向 |
细分市场调研 |
管理层讨论、 |
募投效益、 |
募投可行性研究 |
配合券商完成招股说明书 |
确定产品定义 |
主管单位调研 |
原材料资源 |
募投资金分配 |
符合证监会发审规则 |
业务与技术章节 |
确定企业定位 |
竞争对手调研 |
物流采购能力 |
项目建设内容 |
企业能力是否匹配 |
募投资金计划 |
确定募投方向 |
重点用户调研 |
技术工艺路线 |
资金使用计划 |
市场消化能力 |
管理层讨论 |
梳理现有资源 |
潜在需求调研 |
组织生产能力 |
设备购置清单 |
企业营销能力分析 |
未来发展目标 |
确定研究对象 |
相关协会调研 |
研发体系支撑 |
项目成本分析 |
可持续经营能力 |
募投效益分析 |
|
上游产业调研 |
质量控制体系 |
经济效益测算 |
项目获利能力分析 |
项目风险分析 |
|
|
人力资源匹配 |
财务风险分析 |
募投必要性分析 |
不断更新数据 |
|
|
营销能力分析 |
|
募投可行性分析 |
|
|
|
售后服务技术支持 |
|
|
|
|
|
财务资源支撑 |
|
|
|
