研究报告
可研报告
商业计划
市场调研
兼并重组
IPO咨询
产业园区
政府规划
投资银行
产业战略
免费服务热线
400-856-5388
当前位置:
研究报告首页
>
IPO上市咨询
> 细分市场调研 > 调研的质量控制
四、细分市场调研
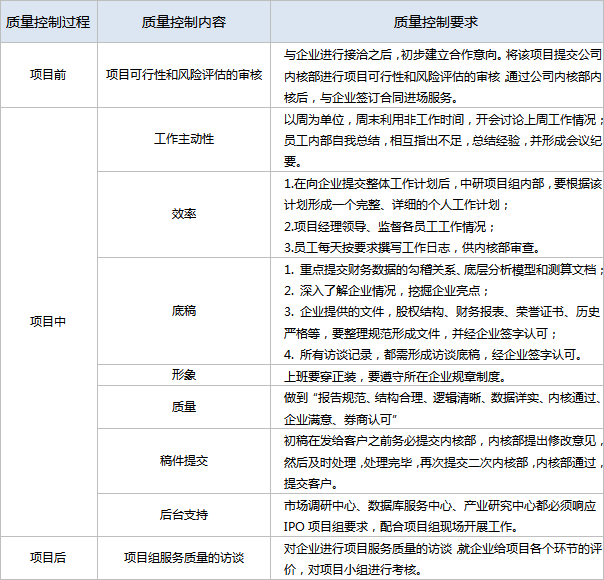
5、调研的质量控制
细分市场调研
细分市场研究
细分市场调研的意义
细分市场调研的价值
调研解决的问题
调研的质量控制
招股说明书的要求
细分市场研究方法
细分市场调研框架
IPO上市咨询报告
2021-2025年
医疗设备
市场投资机会及企业IPO上市环境综合评估报告
2021-2025年
学步车
市场投资机会及企业IPO上市环境综合评估报告
2021-2025年
洗衣机
市场投资机会及企业IPO上市环境综合评估报告
2021-2025年
投影仪
市场投资机会及企业IPO上市环境综合评估报告
2021-2025年
数字影院
市场投资机会及企业IPO上市环境综合评估报告