近年来,电子包装行业市场规模持续扩大。电子产品制造企业所生产的电子产品由于在周转与运输过程中需要安全性保障,包材是其必不可缺的配套产品,其中,塑料包材主要应用于电子产品的内包装和物流周转包装。随着塑料包装技术的不断进步,塑料包材逐步登上外包装的舞台,可视化塑料包装对商品具有良好的展示效果,使消费者产生第一直观印象,在有效保护产品的同时提升产品的视觉形象,提高消费者的购买欲望。
中国电子包装行业的竞争格局呈现出多元化和专业化的特点。越来越多的企业开始进入电子包装领域,加剧了市场竞争。然而,大型企业仍然占据主导地位,这些企业拥有先进的生产技术和设备,能够提供高质量、高效率的电子包装服务。
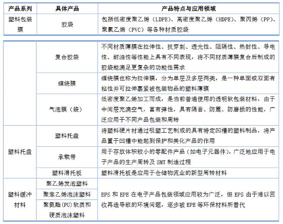
电子产品塑料包装领域主要产品包括塑料包装膜、塑料托盘、塑料缓冲材料三大系列,广泛运用于计算机、通讯终端、消费电子、家电等电子产品的包装领域。从包材类别及应用领域划分,电子产品塑料包装材料主要包括塑料包装膜、塑料托盘和塑料缓冲材料三大系列产品。
图表:电子产品塑料包装材料的产品结构

数据来源:公开资料整理
作为电子产品的配套企业,电子产品塑料包装制造商一般在电子信息制造业比较发达的区域设立工厂。因此,市场区域特征比较明显,主要集中在珠江三角洲、长江三角洲和环渤海地区,其中珠江三角洲占比最高。根据产业转移的一般规律,近年来,随着东南沿海地区生产成本的逐渐提高和中西部地区基础设施和配套服务的逐渐完善,很多大型电子制造企业逐步将新增产能布局在中西部地区,电子塑料包装市场新增产能也逐渐向中西部转移。
电子产品塑料包装行业主要受下游电子信息制造业和家电行业影响,根据服务的主要客户群体划分属于智能电子产品、家用电器包装及缓冲产品。中国工业和信息化部运行监测协调局发布的数据显示,2022年规模以上电子信息制造业增加值同比增长7.60%,2022年全国家用电冰箱产量同比下降3.60%,房间空气调节器产量同比增长1.80%,家用洗衣机产量同比增长4.60%。
根据中研普华产业研究院发布的《2024-2029年中国电子包装行业市场深度调研及投资战略研究报告》显示:
在国内外经济下行压力不断加大、行业转型升级阻力不断增强的2022年,我国电子信息制造业生产保持稳定增长,出口增速有所回落,营收增速小幅下降,投资保持快速增长。随着电子信息制造业的逐步复苏,我国电子产品塑料包装需求仍将保持较高的增速水平,且高端包材需求增大将会加速产业升级,总量不断增长且产业结构不断优化的发展态势具有坚实的市场基础。
电子产品制造业的快速发展是电子包装行业增长的主要驱动力。随着消费电子、通讯设备、计算机等领域的快速发展,对电子包装的需求不断增加。环保和可持续性成为电子包装行业的重要趋势。随着全球对环保问题的日益关注,电子包装行业也在不断探索环保材料和可循环使用的包装解决方案。
随着全球环保意识的提高,电子包装行业将更加注重环保和可持续性发展。未来,环保材料、可降解材料以及循环再利用技术将得到更广泛的应用。智能化生产将成为电子包装行业的重要发展方向。通过引入智能设备、物联网技术等手段,提高生产效率和产品质量,降低成本。
随着消费者对个性化产品的需求增加,电子包装行业也将提供更多个性化定制服务,以满足不同客户的需求。综上所述,电子包装行业市场现状呈现出规模不断扩大、技术不断创新、需求持续增长的特点。未来,随着电子产品制造业的快速发展和全球环保意识的提高,电子包装行业将迎来更加广阔的发展空间和机遇。
中研普华通过对市场海量的数据进行采集、整理、加工、分析、传递,为客户提供一揽子信息解决方案和咨询服务,最大限度地帮助客户降低投资风险与经营成本,把握投资机遇,提高企业竞争力。想要了解更多最新的专业分析请点击中研普华产业研究院的《2024-2029年中国电子包装行业市场深度调研及投资战略研究报告》。






















研究院服务号
中研网订阅号