目前,行业竞争格局进入洗牌期。手机厂商尤其以安卓阵营为主的国产厂商逐渐发力,重点布局蓝牙耳机。借助品牌、渠道和终端整合体验的优势,手机厂商在蓝牙耳机赛道上有广阔发展空间,也将加速蓝牙耳机市场的格局变化。
蓝牙耳机即搭载了蓝牙技术的免持式耳机。
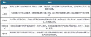
蓝牙技术是一种无线技术,能够实现移动设备、固定设备之间的短距离数据交换。与传统耳机相比,蓝牙耳机没有电线,能够为消费者带来更加舒适的使用体验。蓝牙耳机可以分为头戴式、入耳式、颈挂式、双耳独立式以及骨传导耳机五种类别。
近两年,受到厂商重点布局、价格下降以及新功能新形态的带动,蓝牙耳机将保持较为快速的增长。随着蓝牙耳机普及度的提升,预计2024-2025年,蓝牙耳机和智能手机出货量比例达到1:2,之后蓝牙耳机市场增速将逐渐趋稳。
目前,行业竞争格局进入洗牌期。手机厂商尤其以安卓阵营为主的国产厂商逐渐发力,重点布局蓝牙耳机。借助品牌、渠道和终端整合体验的优势,手机厂商在蓝牙耳机赛道上有广阔发展空间,也将加速蓝牙耳机市场的格局变化。
根据中研普华产业研究院发布的《2022-2027年中国蓝牙耳机产业发展现状与投资机会报告》显示:
蓝牙耳机行业产业链上游参与者为生产蓝牙耳机所需的各种原材料供应商,主要包括扬声器、变压器、磁性材料以及塑料原料等供应商。产业链中游环节主体为生产蓝牙耳机的企业。产业链下游环节主体为蓝牙耳机的各应用设备及消费者,其中应用设备主要包括智能手机、平板电脑、电脑以及游戏机等。
2021年中国蓝牙耳机市场出货量约1.2亿台,同比增长21.1%。预计2022年中国蓝牙耳机市场出货量约1.3亿台,同比增长13.1%。蓝牙耳机产品形态一直以真无线产品为主导,其中柄式入耳耳机伴随主动降噪功能的流行出货量大涨,2021年领跑真无线耳机市场,实现同比增长59%。而随着入门级产品更多进入线下渠道推动市场渗透,豆式耳机出货量同比增长34%。此外,蓝牙耳机中的骨传导产品持续增长,运动等细分场景逐渐催化该市场赢来更多关注。
尽管受新冠疫情影响,蓝牙设备年出货量的增长速度延缓了一年时间,但预计未来可穿戴设备和定位系统等部分市场将会实现大幅增长。报告称,虽然过去一年蓝牙市场的增长速度有所减缓,但预计至2025年,蓝牙设备年出货量将从2020年的40亿台增至64亿。
随着真无线蓝牙耳机方案技术的成熟,市场进入门槛降低,大量厂商迅速涌入。受疫情影响,消费心理萎缩,中低价产品的销量大幅增长。随着各大企业不断推动蓝牙耳机的创新及研发,未来的技术将不断成熟,成本逐渐降低。同时,消费者的可支配收入增长以及对数字产品的消费习惯变化,带动蓝牙耳机市场不断发展。
本报告对全球蓝牙耳机行业发展态势作了详细分析,并对中国蓝牙耳机行业进行了趋向研判,是国内的蓝牙耳机、经营企业,科研、投资机构等单位准确了解目前中国蓝牙耳机行业的发展动态,把握企业定位和发展方向不可多得的精品。
了解更多行业数据详情,可以点击查阅中研普华产业研究院的《2022-2027年中国蓝牙耳机产业发展现状与投资机会报告》。

关注公众号
免费获取更多报告节选
免费咨询行业专家

2022-2027年中国蓝牙耳机产业发展现状与投资机会报告
蓝牙耳机即搭载了蓝牙技术的免持式耳机。蓝牙技术于1994年由爱立信公司发明,是一种无线技术,能够实现移动设备、固定设备之间的短距离数据交换。与传统耳机相比,蓝牙耳机没有电线,能够为消费...
查看详情
我国燃气表生产企业主要包括两类:一类为传统膜式燃气表生产商,一方面生产并向燃气公司销售膜式燃气表,另一方面向智...
汽车车桥(又称车轴)通过悬架与车架(或承载式车身)相连接,其两端安装车轮。汽车车桥行业市场规模 汽车车桥行业市...
如今,每逢节假日,海南三亚的游艇码头都会热闹起来,大大小小的游艇从游艇旅游中心驶出,在蔚蓝的大海上划出一道道亮...
北京冬奥会成功举办,点燃了中国人参与冰雪运动的热情,也为冰雪产业发展提供了历史机遇。冰雪旅游热度不减今年年初,...
当归种植业发展如何?随着当归、党参、黄芪被纳入食药物质目录管理,当归种植业抢抓大宗地产中药材产地加工(趁鲜切制...
“今年以来,共开工45项重大水利工程,开工项目数量创历史新高,工程类型涵盖了防洪、引调水、灌区和生态保护修复等,...