1、电源产业链
电源是将其他形式的能量转换为电能并向电子负载提供功率的装置,作为电力电子设备正常工作和电压调节的重要环节一直占有重要地位。广义上讲电源也包括把一种制式(电流、电压)的电能转换为其他制式(电流、电压)的电能的装置,是电子设备和机电设备的基础。
根据中研普华产业研究院撰写的《2024-2029年中国电源市场深度调查研究报告》显示:
电源产业链较复杂,电源制造商位于电源产业链中游。电源产业链主要包括上游原材料供应商、中游电源制造商、下游设备制造商以及行业应用客户。其中,上游为提供控制芯片、功率器件、连接器、PCB板等电子器件的原材料供应商;中游为电源制造商,进行电源产品的研发和生产,通过各种营销渠道对产品进行销售并提供售后服务;下游的设备制造商则需要根据不同行业用户的需求采购相应型号、规格的电源产品,应用于电子设备中,行业用户不仅包括通信、工控、消费电子等民生领域,而且涵盖航空航天、军工等特殊领域。
图表:电源行业产业链

资料来源:中研普华产业研究院整理
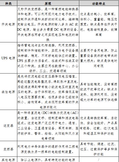
2、电源行业分类
电源行业产品种类丰富。电源可将各种形式的能量转换成电能,是各类电子设备的心脏。根据功能效果,电源可分为开关电源、UPS电源(不间断电源)、线性电源、逆变器、变频器及其他电源;根据功率变换形式,电源则可分为AC/DC(交流转直流)、AC/AC(交流转交流)、DC/AC(直流转交流)和DC/DC(直流转直流)四大类。作为电子设备和机电设施的基础,不同的电源具有不同的工作原理和功能,可广泛应用于经济建设、科学研究、国防建设等多个领域。
图表 电源分类(按功能效果分类)

资料来源:中研普华产业研究院
3、智能开关电源市场现状
近年来,随着中国宏观经济的持续高速发展,社会生产和人民生活水平的不断提高,以及社会电气化程度的逐步提升,电源产业总体上一直保持平稳增长,且应用领域不断扩展,新能源发电、新能源汽车、智能制造、智能电网、数据中心等新兴应用领域为电源产业的发展提供了新的动力,这些行业的发展又对电力电子设备提出了诸如节能、节材、缩体、减重、避免污染、改进环境、牢靠、安全等新的要求,进而推动了电源工业的发展。
智能开关电源作为电源产品的细分品类,随着信息化、智能化的不断发展,以及电力、通信、网络以及智能家居等新兴产业的迅猛崛起,电子设备朝向小型化、轻薄化、节能化发展,智能开关电源的需求也在不断增长。综合Markets and Research与中国电源学会对电源市场的统计,及智能开关电源市场占比的测算,全球与中国智能开关电源市场规模如下:
图表:2021—2023年全球及中国境内智能开关电源市场规模

数据来源:中研普华产业研究院
全球市场方面,以台达、光宝、明纬企业股份有限公司等为代表的台资企业凭借先进的技术与高附加值的产品,占据智能开关电源领域的竞争优势地位。中国境内智能开关电源企业经过多年的技术沉淀,自身经营规模不断扩大,产品竞争力逐渐上升。
四、电源行业发展趋势
1、智能化发展
随着物联网、云计算等技术的普及,电源产品的智能化水平将不断提高。智能化电源能够实现远程监控、故障预测、自适应调节等功能,从而提升用户体验和系统可靠性。
2、绿色环保
在全球倡导绿色环保的背景下,电源行业也将朝着更加环保的方向发展。例如,采用更高效的转换技术以降低能耗,使用环保材料以减少对环境的影响等。
3、定制化需求
随着应用场景的多样化,用户对电源产品的定制化需求将不断增加。企业需要根据用户的具体需求,提供个性化的电源解决方案,以满足不同领域和用户的需求。
4、新能源市场的推动
随着新能源市场的快速发展,尤其是电动汽车和可再生能源领域的崛起,电源行业将迎来新的发展机遇。例如,电动汽车充电设施的建设将推动充电电源市场的发展;可再生能源的接入和利用则需要高效、稳定的电源产品来支持。
综上所述,电源行业在市场规模、技术创新、竞争态势等方面都呈现出蓬勃发展的态势。未来,随着智能化技术的不断进步和环保需求的提高,电源行业将迎来更加广阔的发展空间和市场机遇。同时,企业也需要不断创新和改进,以适应市场的变化和满足用户的需求。
欲了解更多行业的市场数据及未来行业投资前景,请点击查看中研普华产业研究院报告《2024-2029年中国电源市场深度调查研究报告》。






















研究院服务号
中研网订阅号