我国白酒行业发展的如何?据悉,2020年,新冠疫情的爆发及蔓延直接影响了白酒春节旺季的消费,白酒行业销售收入较2019年同期大幅下降,截止至2020年中国规模以上白酒企业累计销售收入达到5836.39亿元,累计增长4.61%;利润总额达到1585.41亿元,累计增长13.35%。
我国白酒行业发展的如何?据悉,2020年,新冠疫情的爆发及蔓延直接影响了白酒春节旺季的消费,白酒行业销售收入较2019年同期大幅下降,截止至2020年中国规模以上白酒企业累计销售收入达到5836.39亿元,累计增长4.61%;利润总额达到1585.41亿元,累计增长13.35%。
2021年,中国白酒行业规模以上企业产量完成716万千升,累计下降0.6%;销售收入完成6033亿元,累计增长18.6%;利润总额完成1702亿元,累计增长33%。在酿酒产业中,以13.2%市场份额,占据整个饮料酒销售收入69.5%,利润87.3%。
随着政策的利好,未来几年白酒行业市场规模将维持低速增长,预测在2023年中国白酒行业销售收入将超7000亿元,达到7071亿元。在2025年中国白酒行业销售收入将达到了7756亿元。
近年来,政府一系列政策的出台,依法打击粗制滥造、存在质量隐患的劣质白酒产品,规范白酒行业的发展。未来随着经济的回暖,法律法规逼退中小白酒企业,有利于高端品牌白酒企业的发展。
消费基础方面。白酒作为我国独有的酒种,是我国传统的饮品之一,在中国具有悠久的历史地位和独特的文化底蕴,拥有广泛的消费群体和深厚的社会基础,是我国人民喜爱的含酒精饮料。经过历史的沉淀,我国已经形成了独特的白酒饮用文化,满足了人们喜怒哀乐的情感需要和人际关系调节的社会需要。
消费升级方面。随着人们生活水平的不断提高,人们的消费观念逐步改变,消费不断升级。理性饮酒、健康饮酒的消费理念逐渐深入人心,在白酒消费的选择上,消费者的品牌意识逐步增强。因此,随着消费理念的升级,健康理性的饮酒方式将是中高档白酒发展的动力。
根据中研普华研究院报告《2022-2026年中国白酒行业深度调研与营销模式发展趋势分析报告》统计分析显示:
一、中国白酒行业商业模式分析
1、白酒行业商业模式的演变
从七八十年代开始,白酒的营销开始步入一个创新轨道中,每一次创新都有一个先锋代表引领者行业的发展:从黔酒、汾酒依靠政府评比、计划批条不愁卖的时代到孔府家、秦池依靠广告拉动风靡大江南北;再到川酒改变依靠家门口的糖酒会招商模式开始做品牌,五粮液首创品牌拉动产品买断模式引领行业竞相模仿;徽酒依靠酒店和团购的"盘中盘"的渠道竞争模式取得行业领先,再到新竞争的时代,企业需要依靠品牌、产品结构、价格体系、组织设置、区域市场布局、资源及费用的投入模式等进行综合系统的竞争。
图表:白酒行业营销模式演变过程

资料来源:中研普华产业研究院
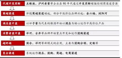
2、白酒企业商业模式创新形式
图表:白酒渠道创新历程

资料来源:中研普华产业研究院
不同价位白酒的推广模式和渠道营销要素不同要求企业在营销资源和营销模式的推广进行相应的配置;不同价位的产品的渠道和营销策略存在较大的差异,产品定位和营销模式能否匹配是衡量产品运作能否成功的关键指标。高端酒运作的核心要素是品牌力,次高端酒的核心要素是品牌力和营销能力,中高端酒的核心要素是核心终端的掌控和营销推广能力,中低端的核心要素则是品牌知名度和网络分销能力。
3、O2O模式给白酒行业带来的冲击
由于白酒行业产品差异化大容易使得消费者对品牌的辨识很容易形成,O2O模式在白酒行业有很好的发展基础。
中酒网在目前白酒行业电商中O2O模式相对领先。中酒网主营中高档白酒、葡萄酒、进口洋酒、保健酒等,采用"线下连锁+移动电商+开放平台+团购分销"四位一体的立体经营模式。据中酒网披露,中酒线上已拥有18个网络渠道、线下将开辟全国6个城市的300家分销店铺,预计未来3-5年在北京、上海、深圳等一线城市及全国80%以上省会城市设立自营或联盟机构,形成3000家以上中酒连锁酒城的立体配送模式,其中20%为自营,其余80%为联营形式,当销售收入达100亿时存在上市预期。"一时达",表达的是保证在配送点10公里范围内,一小时之内送达。
洋河O2O开始前行,未来运作空间很大。洋河电商分为三个平台:天猫、京东和洋河1号。其中,天猫和京东属于B2C模式,洋河1号属于自建O2O模式。O2O渠道销售的为公司通路产品,线上下单,线下由经销商所在就近门店进行配送,等同于线上引流,订单和业绩归属于经销商。由于公司的"洋河1号"还处在初创期,
O2O带来的是一次新的商业模式变革,对于白酒这个传统行业,因其产品差异化明显、高毛利率、渠道品类多等特点,O2O模式在白酒行业有很好的运作空间,通过提高渠道效率、资产周转率和对消费者精确营销,相对仍停留在传统营销模式的企业来讲更加符合互联网的发展趋势,从品牌和渠道两个维度选择,品牌力强的企业进行O2O模式容易被消费者准确认知,渠道力强的企业可以有效实现短时间内的便捷送达,选择品牌力强且渠道布局相对合理的贵州茅台,以及渠道完善,有明确推进时间表的洋河股份。
二、白酒行业发展现状分析
1、中国白酒行业销售收入
图表:2019-2021年中国规模以上白酒企业销售收入

数据来源:中研普华
2019-2021年中国规模以上白酒企业销售收入由5617.82亿元上升到6033亿元。
2、中国白酒制造行业资产总计
图表:2019-2021年中国规模以上白酒行业资产总计

数据来源:中研普华
2019-2021年中国规模以上白酒行业资产由13267.2亿元上升到13965.4亿元。
想要了解更多白酒行业详细分析,请点击查看中研普华研究院报告《2022-2026年中国白酒行业深度调研与营销模式发展趋势分析报告》

关注公众号
免费获取更多报告节选
免费咨询行业专家

2021-2025年中国高端啤酒业深度渠道分析与十四五投资前景咨询报告
高端啤酒目前行业内通行的观点是售价在30元人民币以上的啤酒,包含价格高的工业啤酒和精酿啤酒两部分。精酿啤酒用来区别于大部分常见的工业啤酒(青岛、雪花、燕京、百威、喜力、嘉士伯)。这和...
查看详情
激光喷码机行业发展前景如何?激光喷码机市场投资又如何?激光喷码机这几年在国内市场发展迅速,国内总销售量不断增加...
上海秋季高考统考延期至7月7日至9日今天,距离2022全国高考还有1个月。芊芊学子,别停下奔跑的脚步,脚踏实地,查缺补...
为什么性教育这么难?对于每一个家长来说,在自己成长的经历里,学习性、谈性的机会太少了,性似乎是一个神秘的话题,甚至,...
2022机场场面监视雷达发展前景及投资分析机场场面监视雷达发展前景如何?机场场面监视雷达是空中交通管制中用来监视跑...
集装箱酒店市场现状分析在闲暇之余来一场户外旅行,然后在集装箱酒店美美休息一下。当前集装箱酒店几乎满足人们很多需...
度假酒店市场规模现状受够了城市的喧嚣,便在空闲之余去乡村感受宁静祥和之美。所以未来度假酒店在乡村有很大机遇发展...