地下空间是指属于地表以下,主要针对建筑方面来说的一个名词,它的范围很广,比如地下商城,地下停车场,地铁,矿井,军事,穿海隧道等建筑空间。
地下空间是指什么?
地下空间是指属于地表以下,主要针对建筑方面来说的一个名词,它的范围很广,比如地下商城,地下停车场,地铁,矿井,军事,穿海隧道等建筑空间。开发地下空间是21世纪结构工程的重要发展趋势。就目前而言,开发城市地下空间可应用于交通设施、商业设施等8个领域。
地下空间的开发利用是城市发展到一定阶段的产物,其目的、作用、规模、范围等都应与城市发展水平相适应,滞后或超前都是不利的。地下空间的利用对改善地面环境起着重要作用。在发展地下交通、降低城市大气污染的同时,还应提倡建设城市地下市政管线公用隧道,将自来水、排污管、供热管、电缆和通信线路纳入其中,可缩短路线长度达30%,还易于检查和修理,不影响地面土地的使用。有条件的城市还可发展地下垃圾处理系统,消除垃圾“围城”现象。
根据中研普华产业研究院发布的《2020-2025年中国地下空间行业市场深度调研及投资战略规划研究报告》显示:
当前,我国已进入城镇化深入发展的关键时期,合理利用地下空间成为完善城市功能、推进智慧城市建设、实现城市可持续发展的必然选择。随着地下空间开发热潮的兴起和迅速发展,中国已经成为城市地下空间开发利用大国,在开发规模和建设速度上居世界前列,但同时面临着政策法规不健全、综合协调机制缺失、地下空间综合信息不完善、BIM技术落地难、投融资困难、综合防灾建设经验缺乏等诸多问题。
《国家新型城镇化规划》中提出“统筹规划地上地下空间开发”,“建立健全城市地下空间开发利用协调机制”和“推行城市综合管廊”等综合开发利用城市地下空间资源的重要举措,科学规划、有序建设、系统开发、综合利用地下空间是城市发展的必然趋势。
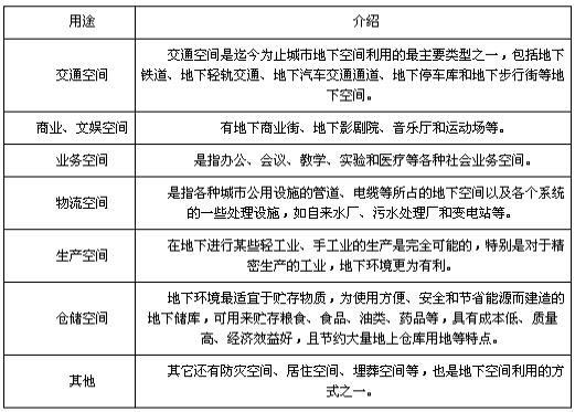
地下空间行业分类
一、按地下空间的开发用途分类
按照地下空间的用途可以分为七种类别:
图表:地下空间按用途分类

资料来源:中研普华产业研究院
地下空间按开发利用的深度可分为浅层空间、中层空间和深层空间三大类。
图表:地下空间按开发深度分类

资料来源:中研普华产业研究院
目前,国外一些大城市已向深层地下空间发展,如日本东京,浅层和中层地下空间被高层建筑的地基基础和现有的地下设施占领,不能再开发利用了,但由于高昂的地价和城市设施更新的急需,已对地下100m以下的深层空间开发引起极大重视。
城市地下空间的总体规模和总量将居世界首位。以北京为例,到2020年北京市地下空间建成面积将达到9000万平方米,人均拥有面积达到5平方米。根据北京中心城区地下空间规划,到2020年,中心城区的地下空间规划将达到地面建筑总面积的20-30%。
北京市出台的轨道交通新规划方案:到2020年,全市轨道交通的总里程将超过1000公里。未来10年内,北京轨道交通将以每年40公里的速度增长,市民在五环以内使用轨道交通能在20分钟内到达目的地;二环以内步行5分钟内就能找到一个地铁车站,公共交通设施将成为8成左右市民的主要交通工具,其中一半的人将会经常使用轨道交通。
随着城市的快速发展,资源的过渡开发,必然会带来环境污染、能源紧张、交通拥挤和水资源短缺等严重问题,大量的土建工程拔地而起,每天都看到大片良田被钢筋混凝土所取代,并且无法再生,居住、交通、环境的矛盾日益突出。
“可持续发展”作为国策提出,摆在每个学科、每个产业的面前,土木工程界也顺应潮流把地面活土多留点给农业和环境,使地下空间成为人类在地球上安全舒适的第二个空间,人们不得不向地下要生存空间,以缓解土地资源紧张而带来的压力。为此,二十一世纪将成为地下空间的发展世纪。国际上已提出把“二十一世纪作为人类开发利用地下空间的年代”,日本提出要利用地下空间,把国土扩大数倍。中国也开始重视地下空间利用的立法工作,各地区已开始进行地下空间的开发规划。
中研普华利用多种独创的信息处理技术,对市场海量的数据进行采集、整理、加工、分析、传递,为客户提供一揽子信息解决方案和咨询服务,最大限度地降低客户投资风险与经营成本,把握投资机遇,提高企业竞争力。想要了解更多最新的专业分析请点击中研普华产业研究院的《2020-2025年中国地下空间行业市场深度调研及投资战略规划研究报告》。

关注公众号
免费获取更多报告节选
免费咨询行业专家

2022-2027年小麦深加工行业市场深度分析及发展规划咨询综合研究报告
中研普华通过对小麦深加工行业长期跟踪监测,分析小麦深加工行业需求、供给、经营特性、获取能力、产业链和价值链等多方面的内容,整合行业、市场、企业、用户等多层面数据和信息资源,为客户提...
查看详情
“禁燃时代“燃油车何去何从?10月27日,德新社报道称,欧洲议会和欧盟成员国谈判代表达成协议:从2035年起,所有装载2...
外汇储备规模小幅上升为30524亿美元11月7日,国家外汇管理局(以下简称“外汇局”)公布2022年10月末外汇储备规模数据...
以木材为原料制成的纸浆。根据制浆材料,制浆方法以及纸浆用途等来分类,如硫酸盐针叶木浆,机械木浆、精制木浆等。以...
2022年我国外贸进出口形势如何?未来外贸行业发展前景怎么样?据中国海关总署公布的最新数据,10月中国进出口总值同比增...
11 月 4 日,国务院新闻办公室发布《新时代的中国北斗》白皮书,介绍新时代中国北斗发展成就和未来愿景,分享中国G...
10月新能源乘用车出口10.3万辆,特斯拉中国出口54,504辆、上汽乘用车的新能源出口18,688辆,东风易捷特出口10,785辆,...