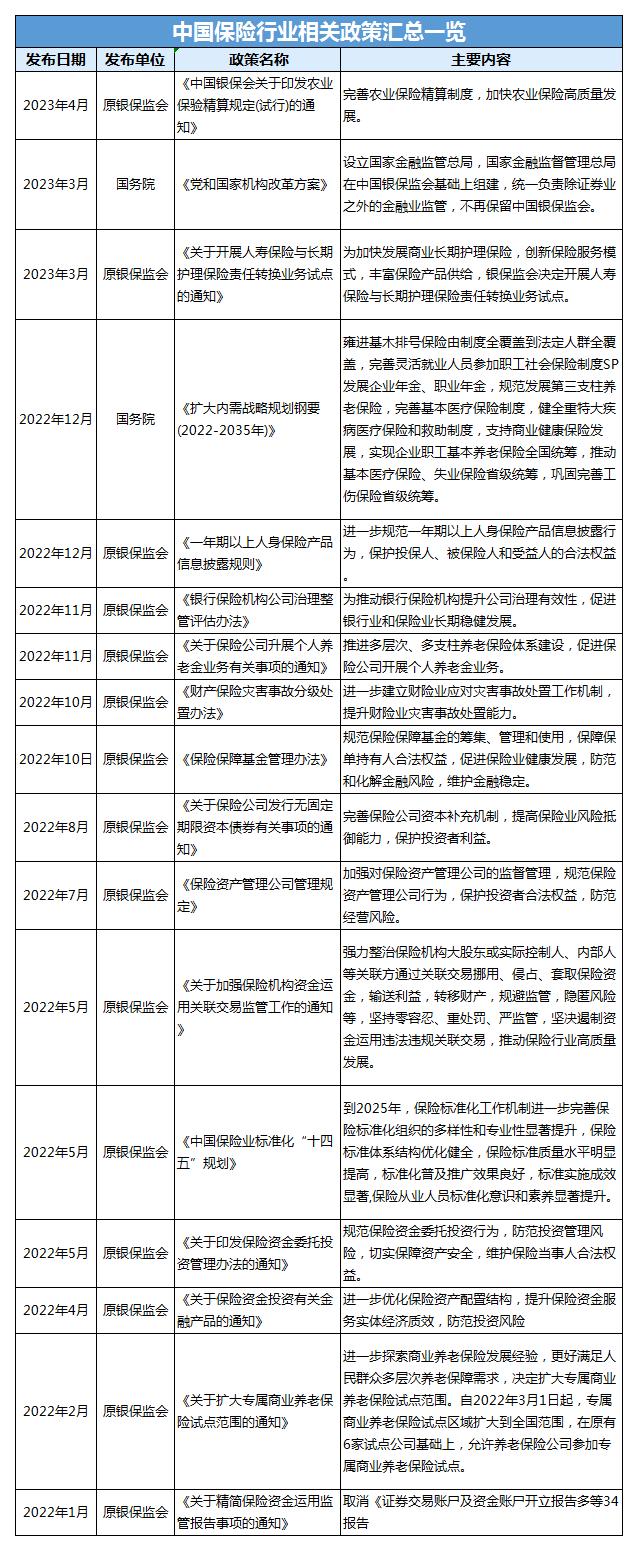
近年来,中国保险行业受到政府的高度重视和国家产业政策的重点支持。政府出台了多项政策,鼓励保险行业发展与创新,如《中国银保会关于印发农业保验精算规定(试行)的通知》《关于开展人寿保险与长期护理保险责任转换业务试点的通知》《扩大内需战略规划钢要(2022-2035年)》等。
据中研普华研究院撰写的《2024-2029年保险行业市场深度分析及发展规划咨询综合研究报告》显示,这些政策法规主要涉及保险精算制度、公司治理、产品信息披露、个人养老金业务、灾害事故处置、保险保障基金管理、保险资产管理、资金运用关联交易监管、保险标准化、保险资金投资等方面。这些政策的发布旨在促进保险业的发展,提高保险公司的风险抵御能力,保护投资者和消费者的合法权益,并加强保险监管,防范和化解金融风险。这些政策的发布和实施将有助于推动中国保险业的高质量发展。
同时,随着社会经济的发展和人们保险意识的提高,保险市场需求不断增长。人们对于保险的需求已经不再局限于传统的寿险、财险等领域,而是向更加多元化、个性化的方向发展。因此,保险企业需要不断创新,推出符合市场需求的产品和服务,以满足消费者的需求。
此外,随着科技的不断进步,互联网、大数据、人工智能等技术在保险行业的应用也越来越广泛。这些技术的应用为保险企业提供了更加高效、便捷的服务方式,同时也为消费者提供了更加个性化、智能化的保险服务。未来,保险企业需要加强技术创新和应用,提高服务水平和效率,以适应市场的变化和消费者的需求。
以下为近年来我国发布的保险行业相关的政策文件汇总,更详尽分析,可查阅中研普华研究院撰写的《2024-2029年保险行业市场深度分析及发展规划咨询综合研究报告》。

关注公众号
免费获取更多报告节选
免费咨询行业专家

2024-2029年保险行业市场深度分析及发展规划咨询综合研究报告
保险,是指投保人根据合同约定,向保险人支付保险费,保险人对于合同约定的可能发生的事故因其发生所造成的财产损失承担赔偿保险金责任,或者被保险人死亡、伤残、疾病或者达到合同约定的年龄、...
查看详情
当下经济的迅猛发展,带来了旅游业的进一步发展,同时也带动了酒店业在全世界范围内的迅速扩张。在世界旅游业发展的大...
甘油为无色或淡黄色透明粘稠液体,无毒、无味、无腐蚀性, 并具有很强的吸湿性。它是一种重要的化学材料,主要用于生...
5G毫米波设备行业现状分析5G毫米波技术是5G应用中一项重要的基础技术,毫米波指的是一种特殊电磁波,波长为1毫米到103...
2024年春节跟团游市场火热春节期间,游客出境游需求将迎来爆发式增长。1月22日,途牛在发布的《2024年春节旅游消费预2...
“十四五”以来面对新形势下环境的复杂变化连锁书店行业有哪些发展机遇?面临着哪些挑战?连锁书店产业相关规划和政策导...
我国健康服务行业发展随着生活水平提高,广大群众对健康服务的需求持续增长。要认真履行政府职责,在切实保障人民群众...
微信扫一扫