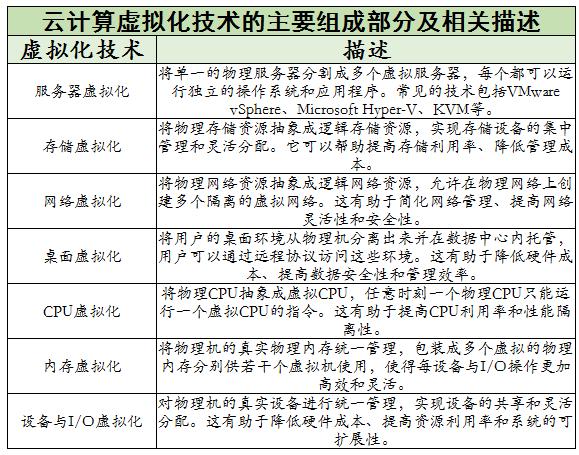
云计算虚拟化技术的主要组成部分及相关描述

这些虚拟化技术共同构成了云计算的核心,使得云计算能够提供更高效、灵活和安全的资源分配和管理服务。需要注意的是,随着技术的不断发展,云计算虚拟化技术也在不断演进和完善,未来可能会有更多的新技术加入这一领域。
据中研普华产业院的研究报告《2024-2029年云计算产业现状及未来发展趋势分析报告》分析
云计算行业是一个不断发展的领域,它利用互联网技术将计算资源整合到一起,形成一个巨大的计算资源池,用户可以根据自己的需求随时获取和使用这些资源。
云计算行业的主要参与者包括互联网行业、IT系统集成厂商、电信运营商和创业公司等。它们提供各类云计算服务,以满足不同用户的需求。云计算服务主要包括基础设施即服务(IaaS)、平台即服务(PaaS)和软件即服务(SaaS)等。
云计算行业在全球范围内保持着持续增长。随着技术的不断进步和市场的不断扩大,云计算的应用领域也在不断拓展,涵盖了金融、制造、教育、医疗、游戏、社交等多个领域。同时,云计算的发展也带来了许多机遇,如弹性扩展能力、成本降低、全球化合作和数据备份恢复等。
云计算与大数据的关系
云计算与大数据之间存在紧密的关系,两者相辅相成、相互作用。
首先,从技术角度来看,云计算和大数据是密不可分的。大数据的处理和分析通常需要以分布式架构进行,当数据量非常大时,就需要借助云计算来进行处理、分析和储存。云计算提供了弹性的计算资源和存储能力,使得大数据的处理和分析变得更加高效和便捷。
其次,云计算为大数据应用提供了强大的支撑。通过云计算平台,大数据可以更容易地进行数据的收集、整理、分析和挖掘,从而提取出有价值的信息。这使得大数据能够在各个领域中发挥更大的作用,如物联网、人工智能、视频直播、游戏开发、移动应用等。
同时,大数据也为云计算提供了丰富的应用场景和需求。随着大数据的不断发展,其对计算资源和存储能力的需求也在不断增加,这推动了云计算技术的不断创新和发展。
云计算是当前数字时代的核心技术,发挥着重要作用,可实现各类复杂的业务的协调发展。云计算作为一种数字基础设施,经过多年的发展,逐渐成为国家和企业的核心竞争力。云计算具有资源池、按需求调配、快速弹性、网络访问的广泛性、可度量的服务等。
云计算作为新基建中大数据中心、人工智能、工业互联网的基础架构,是国家重点投资和建设的内容。各省市正在加速落地云计算项目,推动云计算技术的广泛应用。这不仅推动了云计算市场规模的快速增长,也在推动我国云计算产业的快速发展。
同时,随着双碳工作的落地,云计算也正朝着节能减排、绿色智能的方向发展。国内正在形成新的云计算数据中心的战略布局,这将进一步推动云计算技术的创新和应用。
我国云计算产业近年来年增速超过30%,是全球增速最快的市场之一。这个趋势表明,我国云计算产业正在迎来前所未有的发展机遇。而这个发展机遇不仅体现在市场规模上,更体现在云计算技术的应用和创新上。
云计算行业未来发展趋势
从行业应用来看,云计算的应用将从互联网进一步拓展至政务、金融、电信、工业、交通、能源等传统行业。然而,各行业应用水平参差不齐,应用深度呈现阶梯状分布,中小企业将成为影响上云进程的关键。
随着生成式AI技术的崛起,云计算将与其深度融合,成为推动AI发展的重要平台。企业将积极与云服务供应商合作,共同打造专注于生成式AI的平台,从开发者工具到后端基础设施,提供全方位的支持,以推动生成式AI在企业中的广泛应用。
其次,边缘计算将成为云计算领域的关键参与者。它提供了更好的数据安全性、隐私性、更低的带宽成本并提高了网络效率。边缘计算和边缘人工智能的采用预计将迅速增长,这将对85%的云用户产生影响,主要优势在于减少延迟、提高性能和增强决策能力。
此外,云计算的安全性问题将继续受到高度关注。随着云计算的深入应用,云原生应用的安全防护将备受重视。企业将采用先进的安全技术和策略,确保应用的稳定运行和数据安全。同时,为了主动识别和消除威胁,云计算可能会集成先进的AI驱动的安全协议。
未来云计算技术将不断推陈出新,满足多样性场景需求,助力产业数字化升级。应用现代化、一云多芯、平台工程、云成本优化、系统稳定性、云原生安全等新技术将层出不穷,以满足用户在不同场景下的需求。
未来云计算市场规模预测
未来几年云计算行业市场规模年均复合增速将达22%,到2025年中国云计算市场规模将达3868.6亿元。
知悉更多关于云计算行业的市场数据情况及未来投资前景规划,可以点击查看中研普华产业院的研究报告《2024-2029年云计算产业现状及未来发展趋势分析报告》。
关注公众号
免费获取更多报告节选
免费咨询行业专家

2024-2029年云计算产业现状及未来发展趋势分析报告
从本质上说,云计算是一种资源和服务共享的方式,在云计算平台,硬件资源、网络、应用环境都可以被随时随地、按需按量地分配调用。符合上述理念的IT服务都可以叫做云计算服务。云计算是当前数字...
查看详情
虚拟现实(VR)与增强现实(AR)的区别据中研普华产业院的研究报告----《2024-2029年虚拟现实产业现状及未来发展趋势V...
多晶硅行业市场发展现状及未来发展前景趋势分析近年来,随着全球对可再生能源的需求不断增加,多晶硅行业的发展迅速。...
无线充电市场规模分析根据相关数据,无线充电市场规模在不断扩大。例如,中国市场在无线充电方面的普及率正在快速上升...
光通讯设备与网络通讯设备的区别光通信设备,也称为光纤传输设备,指的是利用光波来传输、接收必要信息的仪器或设备,...
据中研普华产业院研究报告《2024-2029年中国电子渠道服务行业深度调研及投资机会分析报告》分析:电子渠道服务行业是N...
LTE,即Long Term Evolution,是长期演进技术的简称,也被称为E-UTRA/E-UTRAN,与3GPP2 UMB一同被合称为E3G(Evol...
微信扫一扫