UHMWPE纤维是军民两用的新材料,被广泛应用于军事装备、海洋产业、安全防护、体育器材等领域。
超高分子量聚乙烯(UHMWPE)纤维,又称高强高模聚乙烯纤维,是继碳纤维、芳纶纤维之后的第三代高性能纤维。是目前世界上比强度和比模量最高的纤维,其分子量在100万~500万的聚乙烯所纺出的纤维。
根据中研普华研究院撰写的《2023-2028年中国复合装甲行业深度分析与发展前景预测报告》显示:
UHMWPE纤维断裂伸长率高于碳纤维和芳纶,柔韧性好,在高应变率和低温下力学性能仍然良好,抗冲击能力优于碳纤维、芳纶等,是一种非常理想的防弹、防刺安全防护材料。
具体特点如下:
高比强度,高比模量。UHMWPE纤维的比强度是优质钢材的15倍,是玻璃和尼龙66的4倍,是碳纤维的2.6倍,是芳纶纤维的1.7倍,比模量仅次于特级碳纤维。
抗冲击性和抗切割性。UHMWPE烯纤维断裂伸长低、断裂功大,具有很强的吸收能量的能力,在抗冲击性能方面,UHMWPE纤维复合材料的比冲击总吸收能量是碳纤维的1.8倍、芳纶的2.6倍,防弹能力是芳纶装甲结构的3.6倍。由于质轻高强及比能量吸收高的特点,UHMWPE纤维已逐步取代芳纶,成为个体防弹防护领域的首选纤维。
密度低,UHMWPE纤维密度仅有0.97-0.98g/cm3,可浮于水面。
抗紫外线辐射,防中子和γ射线,比能量吸收高、介电常数低(2.25,10GHz)、电磁波透射率高,耐化学腐蚀、耐磨性、有较长的挠曲寿命。
UHMWPE纤维是军民两用的新材料,被广泛应用于军事装备、海洋产业、安全防护、体育器材等领域。
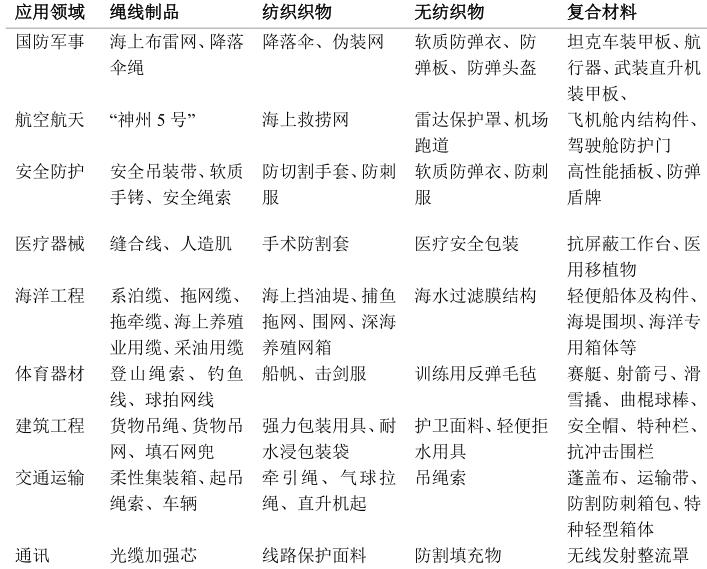
图表:超高分子量聚乙烯纤维的主要应用领域
资料来源:CNKI
军事防护领域:UHMWPE纤维军事上可以制成防护衣料、头盔、防弹材料,如直升飞机、坦克和舰船的装甲防护板、雷达的防护外壳罩、导弹罩、防弹衣、防刺衣、盾牌等,其中以防弹衣的应用最为引人注目,UHMWPE纤维制备的防弹头盔在重量上要比传统材料轻300~400g,并且防弹效果优于传统材料,现已成为占领美国防弹背心市场的主要纤维。另外,国外用该纤维增强的树脂复合材料制成的防弹、防暴头盔已成为钢盔和芳纶增强的复合材料头盔的替代品。
航空航天领域:在航天工程中,由于该纤维复合材料轻质高强和抗冲击性能好,因此可适用于各种飞机的翼尖结构、飞船结构和浮标飞机等,并且UHMWPE纤维制备的飞机舱内结构件由于质量较轻可以大幅减少飞行成本。
在国际上,UHMWPE的生产企业主要包括美国Celanese Corporation、巴西Braskem、荷兰帝斯曼等国外企业,其中,2022年初,Celanese位于得州的1.5万吨/年新生产线达产,美国Celanese Corporation的总产能增加至约12.3万吨/年,为全球产能最大企业;巴西Braskem总产能约为4.5万吨/年。国内主要的生产企业有河南沃森超高化工科技有限公司、上海联乐化工科技有限公司、安徽省特佳劲精细化工有限责任公司、九江中科鑫星新材料有限公司、中国齐鲁石化公司等企业,截至2022年,国内UHMWPE产能合计约为16.8万吨。
在国家的大力支持与科研人员的共同努力下,我国的UHMWPE纤维产业得到了飞速的发展,我国也成为UHMWPE纤维的生产大国,在全球市场上已经具有较大话语权。但我国是不能称为UHMWPE纤维强国。无论是生产技术还是生产设备都与世界先进水平存在一定的差异,国产UHMWPE纤维的力学性能仅达到发达国家同类产品的中等水平;且纤维的纤度和强度的均匀率较差,在高端产品方面缺乏竞争力,国产UHMWPE纤维主要被用于制备绳索产品,而用于制备防弹头盔、防弹衣的高端UHMWPE仍需依赖进口。
超高分子量聚乙烯纤维是目前世界上比强度和比模量最高的纤维,具有超高强度、超高模量、低密度、耐磨损、耐低温、耐紫外线、抗屏蔽、柔韧性好、冲击能量吸收高及耐强酸、强碱、化学腐蚀等众多的优异性能,被广泛应用于军事装备、海洋产业、安全防护、体育器械等领域。
UHMWPE纤维是防弹装备的首选材料,正在替代芳纶纤维,同时随着技术的不断进步,UHMWPE纤维未来在航空航天、国防装备的应用将不断拓展。从国际方面来看,UHMWPE纤维70%用于防弹衣、防弹头盔、军用设施和设备的防弹装甲、航空航天等军事领域,而目前我国军用占比仍然很低,未来需求修复有望带动高端军用UHMWPE纤维的快速增长,同时随着国内UHMWPE纤维性能的提升,国产替代也将带动行业增速上行。
欲了解更多行业的市场数据及未来行业投资前景,请点击查看中研普华产业院研究报告《2023-2028年中国复合装甲行业深度分析与发展前景预测报告》。
关注公众号
免费获取更多报告节选
免费咨询行业专家

2023-2028年中国复合装甲行业深度分析与发展前景预测报告
被用作装甲防护的材料很多,具有代表性的包括金属(主要是特种钢、铝和钛合金等)、陶瓷等无机材料和芳纶纤维、超高分子量聚乙烯(UHWMPE)纤维等高性能纤维及其复合材料和陶瓷/复合材料超混杂,...
查看详情
热稳定剂是塑料加工助剂中重要类别之一,热稳定剂与PVC树脂的诞生和发展同步,主要用于PVC树脂加工中,因此热稳定剂与...
改革开放以来,我国石灰产量已连续多年居世界第一位,产值高速增长。作为冶金、化工、建材、医药、农业及环保等行业的...
随着科技水平的快速发展,科技美容这一行业做为新型产业新生而出,时尚IT品牌随着市场的多元化发展,针对手机品牌和功...
作为经济作物,水果价格主要由市场力量所决定。在众多经济作物中,它又是最具商业潜力的一类,也因此成为电商和零售渠...
随着国家政治、经济、现代化建设的突飞猛进,教育改革不断的深化,给幼儿教育改革和发展带来了前所未有的机遇。十年来...
陶瓷行业市场到底怎么样?传统陶瓷又称普通陶瓷,是以粘土等天然硅酸盐为主要原料烧成的制品,现代陶瓷又称新型陶瓷、2...
微信扫一扫