工作母机是制造机器和机械的机器,又称工具机,主要有车床、铣床、刨床、钻床、镗床、磨床、制齿机等。工作母机制造业为各类工业提供各种机械设备,是构成现代工业的心脏,是机器制造业的主要生产品之一。
工作母机指金属切削机床,简称机床,是对金属或其他材料的坯料或工件进行加工,使之获得所需形状、尺寸和表面质量的机器。机械产品的零件通常都是用机床加工出来的,机床是制造机器的机器,也是能制造机床本身的机器,这是机床区别于其他机器的主要特点。因此,金属切削机床被人们称为“工作母机”。
工作母机是制造机器和机械的机器,又称工具机,主要有车床、铣床、刨床、钻床、镗床、磨床、制齿机等。工作母机制造业为各类工业提供各种机械设备,是构成现代工业的心脏,是机器制造业的主要生产品之一。工作母机类制造业是整个工业体系的基石和摇篮,处于产业链核心环节,决定着一个国家或地区的工业发展水平和综合竞争力。
工作母机类制造业是制造各类装备的制造业,包括通用设备制造和专用设备制造两个大类为主的制造各类装备和重要基础件的若干行业小类。工作母机类制造业是整个工业体系的基石和摇篮,处于产业链核心环节,决定着一个国家或地区的工业发展水平和综合竞争力。
我国作为制造业大国,对于工业母机的需求量非常大,但是目前国产工业母机无论在品质还是技术水平上都与国际先进水平存在一定的差距。因此,我们需要加大技术研发和投入,加强人才培养和引进,推动工业母机的自主创新和发展,以满足国内制造业的需求。同时,需要认识到工业母机的重要性,加强对其保护和合理利用,避免过度使用和浪费。只有保障了工业母机的质量和数量,才能够推动制造业的持续发展,促进经济的稳定增长。
工业、农业、科学和国防的现代化,要求机械产业不断地提供各种先进的设备,如电力机车、内燃机车、各种车辆、起重运输机械、装卸机械、工程机械、养路机械等设备。为制造和维修这些技术设备,就必须具备制造各种金属零件的设备,如铸造、锻造、焊接、冲压和切削加工设备等。机械零件的形状精度、尺寸精度和表面粗糙度要求较高,主要靠切削加工来达到,特别是形状复杂、精度要求高和表面粗糙度要求高的零件,往往需要经过几道甚至几十道切削加工工序才能完成。
随着制造业的转型升级,工业母机技术水平的要求也越来越高。目前,高精度、高效率、智能化的工业母机已经成为市场主流。不同行业、不同企业对于工业母机的需求各有不同,因此定制化的需求逐渐增加。企业需要根据客户的具体需求进行工业母机的设计和生产。工业母机的产业链较长,涉及到原材料、零部件、设备制造等多个环节。因此,产业链的协同发展对于市场的健康发展至关重要。
观察2016-2022年中国数控机床行业专利申请的数量,可以看到2020年申请数量最多,为7271件,较上年增加了2062件,同比增长39.6%;2022年的申请数量为6069件,同比下降2.0%。新能源汽车、航空航天等行业高景气度拉动机床新增需求。汽车是数控机床最主要的下游需求领域,应用占比40%;其次是航空航天领域,应用占比17%;模具和工程机械分别为机床产品第三、第四应用领域。
据中国机床工具工业协会数据,数控金属切削机床产量26.5万台,数控金属成型机床2.1万台。据中国机床工具工业协会数据,金属切削机床数控化率为46.3%;金属成型机床数控化率为11.3%。在发达国家中,日本机床数控化率维持在80%以上,美国和德国机床数控化率均超过70%,与之相比国内机床数控化率提升空间较大。
根据中研普华产业研究院发布的《2024-2029年中国工业母机行业市场全景调研及投资价值评估研究报告》显示:
利用刀具对金属毛坯进行切削,从而加工出机械零件的工作机械称为金属切削机床,简称机床。机床是现代机械制造业中最重要的加工设备,在一般机械制造厂中,机床所担负的加工工作量,约占机械制造总工作量的40%一60%。机床的性能直接影响机械产品的性能、质量和经济性,因此,它是国民经济中具有战略意义的基础工业,机床的拥有量及其先进程度将直接影响到国民经济各部门生产发展和技术进步的能力。
我国数控机床行业竞争格局非常分散。2021年,中国数控机床市场收入CR10仅38.4%,基于销售额口径的龙头厂商创世纪市占率仅5.5%。创世纪定位为“行业领先的高端智能装备整体解决方案服务商”,立足于中高端数控机床产业,为广大用户提供高可靠性、高性价比、具备综合竞争优势的数控机床产品和优质服务。2022年创世纪数控机床业务的营业收入为44.22亿元,同比下降13.67%。
2023年1-10月中国机床进口数量为61646台,相比2022年同期减少了19078台,同比下降23.6%;进口金额为544378.8万美元,相比2022年同期减少了63107.7万美元,同比下降10.3%。2023年10月中国机床进口数量为6423台;进口金额为52788.8万美元。2023年1-10月中国机床进口均价为8.83万美元/台,2022年1-10月机床进口均价为7.53万美元/台。2023年10月中国机床进口均价为8.22万美元/台。2023年10月中国机床进口数量为6423台,相比2022年同期减少了2156台,同比下降24.9%;进口金额为52788.8万美元,相比2022年同期减少了7434.2万美元,同比下降12.1%;进口均价为8.22万美元/台。
2023年1-10月中国机床出口数量为14257904台,相比2022年同期减少了3607207台,同比下降19.7%;出口金额为862691.3万美元,相比2022年同期增长了75713.6万美元,同比增长11.3%。2023年10月中国机床出口数量为1397430台;出口金额为88904.4万美元。2023年1-10月中国机床出口均价为0.06万美元/台,2022年1-10月机床出口均价为0.04万美元/台。2023年10月中国机床出口均价为0.06万美元/台。2023年10月中国机床出口数量为1397430台,相比2022年同期增长了72967台,同比增长5.4%;出口金额为88904.4万美元,相比2022年同期增长了8321.2万美元,同比增长12.2%;出口均价为0.06万美元/台。
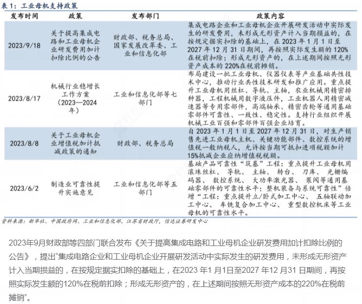
工业母机行业相关政策

图片来源:行行查
随着技术的不断进步和应用领域的不断拓展,工业母机正在向高精度、高效率、智能化方向发展。未来,工业母机将会更加注重技术的创新和研发,不断推陈出新,为制造业的转型升级提供强有力的支持。总体来说,工业母机市场具有较大的发展空间和潜力,但也需要企业不断提高技术水平、加强产业链协同发展、紧跟智能化和数字化趋势等方面的工作。
中研普华通过对市场海量的数据进行采集、整理、加工、分析、传递,为客户提供一揽子信息解决方案和咨询服务,最大限度地帮助客户降低投资风险与经营成本,把握投资机遇,提高企业竞争力。想要了解更多最新的专业分析请点击中研普华产业研究院的《2024-2029年中国工业母机行业市场全景调研及投资价值评估研究报告》。
相关文章推荐:
关注公众号
免费获取更多报告节选
免费咨询行业专家

2024-2029年中国工业母机行业市场全景调研及投资价值评估研究报告
在激烈的市场竞争中,企业及投资者能否做出适时有效的市场决策是制胜的关键。工业母机行业研究报告就是为了解行情、分析环境提供依据,是企业了解市场和把握发展方向的重要手段,是辅助企业决策...
查看详情
天然树脂是指由自然界中动植物分泌物所得的无定形有机物质。按来源可分为植物性树脂和动物性树脂,常见的如松香、琥珀...
近日,“‘月入2.5万元’,高薪为何仍缺人?”的相关话题引发网友广泛关注。三四万一个月的高薪,吸引部分年轻人入局据...
近日,国务院办公厅印发《关于发展银发经济增进老年人福祉的意见》(以下简称《意见》)。银发经济是向老年人提供产品...
石英玻璃,是由各种纯净的天然石英(如水晶、石英砂等)熔化制成。线膨胀系数极小,是普通玻璃的1/10~1/20,有很好...
有机硅化合物,是指含有Si-C键,且至少有一个有机基与硅原子直接相连的化合物。通过氧、硫、氮等元素连接有机基与硅原...
现代工业发展对于材料需求越来越广,材料本身的物理属性已经不能满足工业发展的需求。围绕材料的分子结构进行探索,试...
微信扫一扫