工程专业技术服务行业的发展空间与工程建设投资之间存在着紧密的联系,国民经济持续发展和固定资产投资快速增长是牵引工程勘察设计行业快速发展的源动力。
工程专业技术服务行业的发展空间与工程建设投资之间存在着紧密的联系,国民经济持续发展和固定资产投资快速增长是牵引工程勘察设计行业快速发展的源动力。
当前国家积极推动高速铁路、城市轨道交通、 水利水电、地下综合管廊和海绵城市建设,特别是随着“一带一路”、京津冀协同 发展,长江经济带、粤港澳大湾区建设、长三角一体化发展、黄河流域生态保护和高质量发展等区域重大战略互促共进、互融互通的深入推进,新经济带建设将会持续升温,未来几年仍将是我国基础设施建设发展的关键时期,为企业提供了 更多的市场机会,而作为工程建设的灵魂和先导,勘察设计与咨询服务行业市场国内仍有增长空间,海外也仍有提升空间。
我国工程勘察设计行业随着改革开放形势的不断深入,社会主义市场经济逐步建立,正在不断调整、壮大,形成了国有、集体、私营、合资等不同所有制并存,资产多元化的格局。我国工程勘察设计行业进入了快速发展期,行业队伍素质、经营规模、经济效益得到大幅提升。完成了青藏铁路、载人航天、大型电厂、跨海大桥、深水港口与航道工程、高速铁路、奥运工程、世博场馆等众多举世瞩目的重大工程勘察设计任务,为我国国民经济和社会发展作出了重要贡献。
"十四五"规划指出,十四五时期,工程勘察设计行业稳步发展,规模持续扩大,效益显著提高,勘察设计在工程建设中的引领作用进一步凸显。勘察设计相关法规制度不断完善,市场环境进一步优化,诚信体系初步建立,勘察设计质量得到充分保障。工程勘察设计行业绿色化、工业化、数字化转型全面提速,技术管理创新和综合服务能力不断增强,标准化、集成化水平进一步提升,持续助力建筑业高质量发展。
2021年,具有勘察设计资质的企业工程勘察新签合同额合计1410.2亿元,与上年相比减少5.6%;工程设计新签合同额合计7347亿元,与上年相比增长4.3%。其中,房屋建筑工程设计新签合同额2464.4亿元,市政工程设计新签合同额1065.4亿元。工程总承包新签合同额合计57885.8亿元,与上年相比增长5.1%。其中,房屋建筑工程总承包新签合同额22324亿元,市政工程总承包新签合同额8416.1亿元。其他工程咨询业务新签合同额合计1289.3亿元,与上年相比增长16.3%。
未来,勘察设计与咨询服务行业发展将保持持续增长与 竞争加剧并存、市场需求驱动与企业内生变革驱动并存、竞争格局深化演进与商 业模式创新加速并存的格局。
据中研普华产业院研究报告《2022-2026年中国工程勘察设计行业竞争分析及发展趋势预测报告》数据显示
中国工程勘察设计行业竞争格局分析
第一节 行业竞争结构分析
一、国内企业竞争格局
目前,国内水利水电工程行业市场竞争在三个梯队之间展开,第一梯队为中国水电、葛洲坝、中国安能(原武警水电部队)等全国大型水利工程公司,是国内大中型水利水电项目的主要实施者;第二梯队为安徽水利、粤水电等省市级水利工程公司,主要承担所在地的中小型水利水电项目工程;第三梯队为各地区的非水利工程公司,主要承担中小型水利水电工程项目的土建、房建等工程项目。
现阶段,参与石化行业工程勘察和岩土工程施工服务市场竞争的企业主要有三部分:一是原石油能源系统下属企业,如中国石油天然气华东勘察设计院、中国化学工程第一岩土工程有限公司等;二是其它部委与中央部属企业的下属企业,如中勘冶金勘察设计研究院公司、中兵北方勘察设计院等;三是一些占有地缘优势的地方企业,也参与其所在地的石油化工建设项目工程勘察和岩土工程施工市场的竞争。由于在客户资源、项目建设经验和专业技术能力等方面的优势,具有原石油能源系统背景的企业在这一市场仍占据较大的市场份额,在工程勘察领域尤为突出。
公路勘察设计行业现有竞争者及潜在的进入者公路勘察设计行业现有竞争者及潜在的进入者大致可分为三大类:一是部及各省级公路规划勘察设计院;二是国内民营、私营设计单位以及地方小院;三是国内、外实力雄厚的大型综合工程咨询公司。部及各省级大中型公路勘察设计院主要可分为两类:一类是传统公路勘察设计院。二类是改制后成立的公路勘察设计公司,以有限公司和股份公司的形式存在,基本建立起了现代企业制度,体制迸发出来的活力以及与当地公路主管部门的历史渊源,使得他们不仅在本地的公路勘察设计市场能有大的斩获,在业务拓展、区域扩张以及推行现代企业管理等方面都带来了许多新的面貌,代表着国内勘察设计企业发展的风向标。
国内民营、私营设计单位以及地方小院。近年来,随着国家投资体制、就业制度改革以及勘察设计行业的变化,一大批民间资本和具有经营才能的勘察设计专业技术人员纷纷创建民营设计咨询机构或以挂靠等方式参与公路勘察设计市场竞争。目前,这类企业由于规模小、资质有限等,主要承担一些小型项目或扮演大中型公路勘察设计单位的二级分包商或劳务提供商的角色。但是,他们因为机制灵活、成本低、负担小等优势,近年来在行业整体繁荣的大背景下也得到了蓬勃发展,逐渐成为勘察设计行业不可小觑的竞争力量。
国内、外实力雄厚的大型的综合工程咨询公司和工程公司。截止2010年9月,国内具有工程设计综合甲级资质的大型综合工程咨询公司有49家,港、澳、台及外资背景的工程咨询公司中有170家在国内设立公司或代表处。这些“巨无霸”中很多公司由于突破了行业限制,以“进入者或潜在进入者”的角色,以国际化的视野,携带强大的资金、管理、技术、品牌等实力参与公路勘察设计市场竞争,有些跨国机构已经开始把中国市场的发展纳入其全球战略的高度,有的已经把触角延伸到中国的西部。随着国内市场国际化、国际竞争国内化的格局日趋明显,这支力量在为国内公路勘察设计企业带来新的理念和经验的同时,也将带来巨大的威胁。
目前国内市政工程勘察设计市场竞争较为激烈,其中以下几家公司规模较大,经营能力较强。全国七大市政设计院的排名:1、北京市政工程设计研究总院2、上海市政工程设计研究总院3、中国市政工程华北设计研究总院4、中国市政工程中南设计研究总院5、中国市政工程西南设计研究总院6、中国市政工程西北设计研究总院7、中国市政工程东北设计研究总院等。
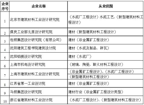
目前,我国主要建材工程勘察设计单位以及排名情况如下表所示:
图表:全国主要建材工程勘察设计单位排名

数据来源:中研普华产业研究院
欲了解更多关于工程勘察设计行业的市场数据及未来行业投资前景,可以点击查看中研普华产业院研究报告《2022-2026年中国工程勘察设计行业竞争分析及发展趋势预测报告》。
关注公众号
免费获取更多报告节选
免费咨询行业专家

2022-2026年中国工程勘察设计行业竞争分析及发展趋势预测报告
我国工程勘察设计行业随着改革开放形势的不断深入,社会主义市场经济逐步建立,正在不断调整、壮大,形成了国有、集体、私营、合资等不同所有制并存,资产多元化的格局。我国工程勘察设计行业进...
查看详情
元宇宙产业投资现状如何?元宇宙市场多大?元宇宙作为近期大热的一个领域,最近备受大家的关注,正如互联网经济是架构...
一、档案寄存管理行业概述档案寄存托管服务。一家档案寄存公司,需要具有一定场地规模的专业档案寄存基地,使用智能化...
日前,中国人民银行发布《中国普惠金融指标分析报告(2021年)》,从七个方面强调2021 年普惠金融发展的重点举措,具...
以砖瓦工业为主逐渐发展壮大起来的中国墙体材料工业,是中国建材工业的重要组成部分,属材料工业范围,是基础工业之一...
近年来折叠屏手机逐渐进入大众视野,2019年年初,三星、华为、摩托罗拉相继发布了折叠屏手机,折叠屏手机进入了量产元...
中国贸促会研究院11月发布的《2022年中国电子商务发展趋势报告:电子商务在经济高质量发展中的重要作用》表示,以直播...
微信扫一扫