法律是治国重器,良法是善治前提。中国把握互联网发展规律,坚持科学立法、民主立法、依法立法,大力推进网络法律制度建设,网络立法的系统性、整体性、协同性、时效性不断增强。
新时代的中国网络法治建设
法律是治国重器,良法是善治前提。中国把握互联网发展规律,坚持科学立法、民主立法、依法立法,大力推进网络法律制度建设,网络立法的系统性、整体性、协同性、时效性不断增强。
中国网络立法随着互联网发展经历了从无到有、从少到多、由点到面、由面到体的发展过程。
第一阶段从1994年至1999年,是接入互联网阶段。上网用户和设备数量稳步增加。这一阶段网络立法主要聚焦于网络基础设施安全,即计算机系统安全和联网安全。
第二阶段从2000年至2011年,是PC互联网阶段。随着计算机数量逐步增加、上网资费逐步降低,用户上网日益普遍,网络信息服务迅猛发展。这一阶段网络立法转向侧重网络服务管理和内容管理。
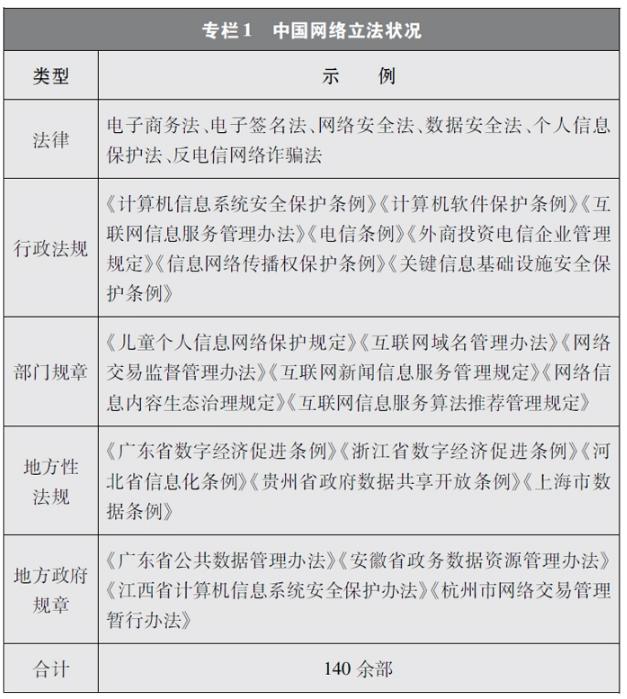
第三阶段从2012年至今,是移动互联网阶段。这一阶段网络立法逐步趋向全面涵盖网络信息服务、信息化发展、网络安全保护等在内的网络综合治理。在这一进程中,中国制定出台网络领域立法140余部,基本形成了以宪法为根本,以法律、行政法规、部门规章和地方性法规、地方政府规章为依托,以传统立法为基础,以网络内容建设与管理、网络安全和信息化等网络专门立法为主干的网络法律体系,为网络强国建设提供了坚实的制度保障。
探索网络司法模式
积极探索司法活动与网络技术深度融合的新路径、新领域、新模式,让社会正义“提速”。积极推行大数据、云计算、人工智能、区块链等现代科技在诉讼服务、审判执行、司法管理等领域的深度应用,先行先试构建中国特色的网络司法模式。鼓励各地法院因地制宜,结合当地互联网产业发展情况和网络纠纷特点,探索具有地域特色的新型互联网审判机制。

相继设立杭州、北京、广州互联网法院,探索实行“网上案件网上审理”。大力推进数字检察工作,坚持大数据赋能法律监督,系统整合各类办案数据,积极探索构建大数据法律监督模型和平台,努力推动个案办理式监督和类案治理式监督相结合,为新时代法律监督提质增效。网络司法的新模式标志着中国特色社会主义司法制度在网络领域进一步发展完善,逐渐成为中国司法的一张亮丽名片。
2020年十三届全国人大三次会议审议通过民法典,在前期法律规定的基础上,对民事领域的个人信息保护问题作了系统规定。2009年、2015年通过刑法修正案,设立侵犯公民个人信息罪,强化个人信息的刑法保护。在网络专门立法中,2012年通过《全国人民代表大会常务委员会关于加强网络信息保护的决定》,明确保护能够识别公民个人身份和涉及公民个人隐私的电子信息。
2021年制定个人信息保护法,细化完善个人信息保护原则和个人信息处理规则,依法规范国家机关处理个人信息的活动,赋予个人信息主体多项权利,强化个人信息处理者义务,健全个人信息保护工作机制,设置严格的法律责任,个人信息保护水平得到全面提升。

根据中研普华产业研究院发布的《2022-2027年中国互联网+法律行业商业模式与投资风险预测报告》显示:
随着居民消费水平的持续升级,互联网技术的不断完善,消费者已经不简单满足于产品购买本身,而对产品购买的整个过程中的消费体验提出了新的要求。未来,新技术的涌现将催生各种新型消费业态,增加品牌方和消费者之间的触点,专业化的分工下将增加越来越多的服务需求。
互联网法律服务机构正在变革的道路上不断前进,“互联网+法律”的变革趋势已经初步呈现,在模式创新以及技术变革的推动下,这条路似乎已有一点明确的方向。这几年的行业发展,正意味着“互联网+法律”领域机会无限。
全国法院受理案件标的额已经超过4万亿,而到2020年,这个数字已上升到14万亿。随着经济的发展,法律服务市场不断发展壮大,服务领域和范围不断拓展,服务方式也不断推陈出新。
近年来居民消费对于国民经济的发展已经起到越来越大的拉动作用,国家相关部门关于促进消费的政策也在不断出台。相关政策对于居民消费,尤其互联网+法律消费的支持将持续鼓励和扶持,有利于行业内的参与方持续创新和发展。
图表:中国法律行业电商交易规模分析
数据来源:中研普华产业研究院
目前,中国经济已经从生产型向科技型转变,从中国制造向中国创造转变,从数量型向质量型和效益型转变。因此,中国经济的发展会给中国法律服务行业带来越来越大的空间和越来越多的机会。
到2035年,基本形成与法治国家、法治政府、法治社会基本建成目标相适应的现代公共法律服务体系。公共法律服务网络全面覆盖,服务机制更加健全,服务供给优质高效,服务保障坚实有力,基本公共法律服务均衡发展基本实现,人民群众共享公共法律服务成果基本实现。公共法律服务实体平台、热线平台、网络平台全面覆盖,融合发展有力有效,服务能力水平满足人民群众日常需求。
未来十年,中国公民的法律意识越来越强,维权意识越来越强,要求受到人格尊重和做人尊严的意识越来越强,中国逐渐融入了世界,世界不断融人中国。法治已经成为现代文明国家的潮流,互联网+法律同样势不可挡!未来十年的改革开放将以完善法治为主题,以依法执政、依法行政、依法治企为主线,需要大量的法律人才和法律服务。
更多相关消息,请点击中研研究院出版的《2022-2027年中国互联网+法律行业商业模式与投资风险预测报告》。
关注公众号
免费获取更多报告节选
免费咨询行业专家

2023-2028年版锂电池产业园区定位规划及招商策略咨询报告
“产业园区”是执行城市产业职能的重要空间形态,园区在改善区域投资环境、引进外资、促进产业结构调整和发展经济等方面发挥积极的辐射、示范和带动作用,成为城市经济腾飞的助推器。产业园区是...
查看详情
不断释放经济增长的内需潜力党的十八大以来,我国立足超大规模市场优势,坚持实施扩大内需战略,出台实施一系列政策举...
特高压(UHV)是指±800千伏及以上的直流电和1000千伏及以上交流电的电压等级。它具有输送容量大、距离远、效...
海运承担着全球80%以上货物的贸易运输,港口物流更承担着物流服务和商业功能。除此之外,港口还是国民经济变化的“晴...
生态修复是指利用大自然的自我修复能力,在适当的人工措施辅助下,恢复生态系统原有的保持水土、调节气候、维护生物多...
专家指出,大部分的眼部疾患,一般总是以眼药水或眼药膏的形式,通过直接滴在眼睛表面来产生医治作用的,因此眼用制剂...
抗过敏行业市场多大?从每年分季度来看,抗变态反应药物销售具有一定的季节性,这也表明春秋季,由于百花开放而花粉数2...
微信扫一扫