水务行业现状,水务行业前景如何?水务行业是指由原水、供水、节水、排水、污水处理及水资源回收利用等构成的产业链。水务行业是中国乃至世界上所有国家和地区最重要的城市基本服务行业之一,日常的生产、生活都离不开城市供水。
水务行业现状,水务行业前景如何?水务行业是指由原水、供水、节水、排水、污水处理及水资源回收利用等构成的产业链。水务行业是中国乃至世界上所有国家和地区最重要的城市基本服务行业之一,日常的生产、生活都离不开城市供水。 改革开放以来,随着中国城市化进程的加快,水务行业的重要性日益凸显,已经成为社会进步和经济发展的重要支柱。 已基本形成政府监管力度不断加大、政策法规不断完善,水务市场投资和运营主体多元化、水工程技术水平提升,供水管网分布日益科学合理、供水能力大幅增强,水务行业市场化、产业化程度加深,水务投资和经营企业发展壮大的良好局面。
全球经济发展模式、颠覆性技术及创新等多重变革下带来各行业发展拐点,作为公用事业之一的水务行业面临发展机遇和挑战。目前我国水务行业发展进入相对成熟阶段,水务市场用水总量基本呈现平稳下降的态势;水务行业提质增效降低漏损率、突破海水淡化技术以及推行智慧水务,将为水务行业发展带来新机遇,推动行业技术变革和高质量发展。
从水务行业的整个产业链布局来看,主要包括原水供应、自来水供应、污水处理、中水生产以及污泥处理等细分环节,其中原水和自来水供应属于传统公用事业, 而污水处理、再生水以及污泥处理属于是近年来伴随着城市化进程以及工业化进程 加快的新兴产物,属于朝阳行业。
第三章 2022年中国水务行业运行环境解析
第一节 中国水资源概况
一、中国水资源
2021年,全国水资源总量为29638.2亿立方米,比多年平均值偏多7.3%。其中,地表水资源量为28310.5亿立方米,地下水资源量为8195.7亿立方米,地下水与地表水资源不重复量为1327.7亿立方米。
二、中国水资源总量
2021年,全国降水量和水资源总量比多年平均值明显偏多,大中型水库和湖泊蓄水总体稳定。全国用水总量比2020年有所增加,用水效率进一步提升,用水结构不断优化。2021年,全国平均年降水量为691.6mm,比多年平均值偏多7.4%,比2020年减少2.1%。全国水资源总量为29638.2亿立方米,比多年平均值偏多7.3%。其中,地表水资源量为28310.5亿平方米,地下水资源量为8195.7亿立方米,地下水与地表水资源不重复量为1327.7亿立方米。
三、中国水资源结构
2021年,全国用水总量为5920.2亿立方米。其中,生活用水为909.4亿立方米,占用水总量的15.4%;工业用水为1049.6亿立方米(其中火核电直流冷却水507.4亿立方米),占用水总量的17.7%;农业用水为3644.3亿立方米,占用水总量的61.5%;人工生态环境补水为316.9亿立方米,占用水总量的5.4%。地表水源供水量为4928.1亿立方米,占供水总量的83.2%;地下水源供水量为853.8亿立方米,占供水总量的14.5%;其他水源供水量为138.3亿立方米,占供水总量的2.3%。
四、中国人均水资源
2021年,全国人均综合用水量为419立方米,万元国内生产总值(当年价)用水量为51.8立方米。耕地实际灌溉亩均用水量为355立方米,农田灌溉水有效利用系数为0.568,万元工业增加值(当年价)用水量为28.2立方米,人均生活用水量(含公共用水)为176L/d,城乡居民人均用水量为124L/d。与2020年相比,万元国内生产总值用水量和万元工业增加值用水量分别下降5.8%和7.1%。
五、水资源区域结构
从水资源分区看,10个水资源一级区中有8个水资源一级区降水量比多年平均值偏多,其中海河区、辽河区分别偏多59.1%和36.0%,海河区、黄河区、西北诸河区及松花江区中的局部地区甚至超过了100%;2个水资源一级区降水量比多年平均值偏少,其中珠江区比多年平均值偏少11.9%。与2020年比较,5个水资源一级区降水量增加,其中海河区、辽河区分别增加51.8%和23.2%:5个水资源一级区降水量减少,其中珠江区、长江区分别减少11.0%和10.1%。从行政分区看,24个省(自治区、直辖市)降水量比多年平均值偏多,其中天津、北京、河北、河南、山东、陕西、山西7个省(直辖市)分别偏多40%以上;广东、福建、云南、广西、宁夏、江西、西藏7个省(自治区)比多年平均值偏少,其中广东偏少20%以上。
据中研普华产业研究院出版的《2023-2028年中国水务行业发展趋势与投资研究报告》统计分析显示:
第二节 2022年中国环保政策及影响分析
一、环保投资规模
截至2021年末,全国累计开工建设项目投资规模7.6万亿元,其中生态建设和环境保护投资规模4792亿元,较2020年11月末增加496亿元;占比6.31%,较2020年11月末下降0.07个百分点。
2022年,全国累计开工建设项目投资规模8.7万亿元,其中生态建设和环境保护投资规模5288亿元,占比6.08%。
二、环保投资结构
根据我国目前环保投资的统计方法,我国的环保投资结构主要分为三个部分:城市环境基础设施建设投资、工业污染源治理投资、建设项目“三同时”环保投资。投资在城市环境基础设施建设的资金主要用于燃气工程建设、集中供热设备、排水工程建设、园林绿化工程和市容环境卫生五个方面;工业污染源治理投资主要用于治理工业生产中产生的对环境有害的物质,比如工业废水、废气、固体废弃物以及噪音等;建设项目“三同时”是建设项目中防治污染的措施,主要是指与新建、改建、扩建项目和技术改造项目以及区域性开发建设项目同时设计、同时施工和同时投产的污染治理设施方面的投资。
三、环保投资规划
“十四五”生态环境保护规划部署了12个方面的重点任务,涵盖了各个要素、各个环节。
从规划凸显的“两个关系”可以看出工作思路上的重大变化。一是稳和进的关系,强调稳中求进,协同推进经济高质量发展和生态环境高水平的保护;二是量和质的关系,不单纯追求量的改变,更注重质的提升,强调内涵和群众获得感,要“面子”,更要“里子”,要“颜值”,更要品质。
问题导向在规划中得到明显体现。规划既要基本解决长期存在的突出问题,比如基本消除重污染天气和城市黑臭水体,又要有效遏制住趋势性苗头性的问题,比如现在的臭氧污染、新污染物的污染,还要加快解决好群众反映强烈的热点难点问题,如噪声、餐饮油烟、恶臭异味等问题。
解决‘既要、又要、还要’这些复杂交织的问题,实际上就是寻求在多重的目标中把握动态平衡,来实现最佳的综合效益。因此,规划在策略方法上突出系统观念,更加注重对生产系统各要素的系统考虑、整体推进。
规划将推动绿色低碳发展作为一项实实在在的重点任务,明确环保是宏观经济治理体系的举措,聚焦国家重大战略,打造绿色发展高地,加快推动产业结构、能源结构、交通运输结构调整和绿色科技,支持绿色技术创新,推动形成一批批高质量发展的绿色增长点。
规划的一个创新点是突出经济示范。一方面强调发挥好市场机制的积极作用,创新经济政策和工具,推动提供更多优质的生态产品。另一方面通过选典型、树样板、立标杆来发挥示范带动作用,推动建成一批美丽海湾、美丽河湖和普惠城市等典型样板。
当前生态文明建设仍然处在压力叠加、负重前行的关键阶段,生态环境保护的结构压力仍然较大,产业结构能源转型调整发展的任务都非常重。生态环境改善的基础还不稳固,重点区域行业污染问题仍然突出,生态环境质量改善从量变到质变的拐点还没有到来。治理能力和水平有待提高,尤其环境基础设施还存在突出的短板、基层治理和执法监管的能力还需加强,一些地方和企业依法治污的自觉性需要着力提高。
规划强调底线思维,注重统筹发展和安全,把人民身体健康放在第一位,切实保障生态环境安全,严守生态环境底线,守住自然生态安全边界。
第三节 2022年中国水务行业政策环境
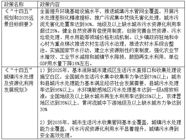
一、水务投资规划
图表:水务行业“十四五”期间相关规划

数据来源:公开资料整理
本研究咨询报告由中研普华咨询公司领衔撰写,在大量周密的市场调研基础上,主要依据了国家统计局、国家农业农村部、国家商务部、国家发改委、国务院发展研究中心、中国行业研究网、全国及海外多种相关报刊杂志以及专业研究机构公布和提供的大量资料,对中国水务及各子行业的发展状况、上下游行业发展状况、竞争替代产品、发展趋势、新产品与技术等进行了分析,并重点分析了中国水务行业发展状况和特点,以及中国水务行业将面临的挑战、企业的发展策略等。报告还对全球的行业发展态势作了详细分析,并对行业进行了趋向研判,是水务生产、经营企业,服务、投资机构等单位准确了解目前水务行业发展动态,把握企业定位和发展方向不可多得的精品。
随着水务行业竞争的不断加剧,大型企业间并购整合与资本运作日趋频繁,国内外优秀的水务企业愈来愈重视对行业市场的分析研究,特别是对当前市场环境和客户需求趋势变化的深入研究,以期提前占领市场,取得先发优势。正因为如此,一大批优秀品牌迅速崛起,逐渐成为行业中的翘楚。中研普华利用多种独创的信息处理技术,对水务行业市场海量的数据进行采集、整理、加工、分析、传递,为客户提供一揽子信息解决方案和咨询服务,最大限度地降低客户投资风险与经营成本,把握投资机遇,提高企业竞争力。
本报告利用中研普华长期对水务行业市场跟踪搜集的一手市场数据,同时依据国家统计局、国家商务部、国家发改委、国务院发展研究中心、行业协会、中国行业研究网、全国及海外专业研究机构提供的大量权威资料,采用与国际同步的科学分析模型,全面而准确地为您从行业的整体高度来架构分析体系。让您全面、准确地把握整个水务行业的市场走向和发展趋势。
未来行业市场发展前景和投资机会在哪?欲了解更多关于行业具体详情可以点击查看中研普华产业研究院的报告《2023-2028年中国水务行业发展趋势与投资研究报告》。报告对行业相关各种因素进行具体调查、研究、分析,洞察行业今后的发展方向、行业竞争格局的演变趋势以及技术标准、市场规模、潜在问题与行业发展的症结所在,评估行业投资价值、效果效益程度,提出建设性意见建议,为行业投资决策者和企业经营者提供参考依据。
关注公众号
免费获取更多报告节选
免费咨询行业专家

2023-2028年中国水务行业发展趋势与投资研究报告
2021年,全国水资源总量为29638.2亿立方米,比多年平均值偏多7.3%。其中,地表水资源量为28310.5亿立方米,地下水资源量为8195.7亿立方米,地下水与地表水资源不重复量为1327.7亿立方米。20212...
查看详情
2023配电箱行业发展趋势及市场现状分析配电箱行业发展趋势及市场现状如何?我国低压配电箱行业仍存在不少问题,如对低3...
2023汉服行业现状与市场发展前景趋势分析汉服行业现状,汉服行业前景如何?近年来,随着喜爱汉服的人越来越多,汉服文2...
2023情趣用品行业发展趋势及市场现状分析情趣用品行业发展趋势及市场现状如何?近几年国家取消了安全套免费发放的政策2...
2023公寓式酒店行业现状与市场发展前景趋势分析公寓式酒店行业现状,公寓式酒店行业前景如何?公寓式酒店作为一种新兴2...
随着注册制改革深化,券商投行业务逻辑及范围或将出现重大变化,相关金融IT基础设施将迎来新一轮更新换代需求。财富管...
“十四五”阶段,社会经济发展的主题是促进高质量发展,主要任务是大力推进供给侧结构性创新发展。根本动力是改革创新...
微信扫一扫