中共中央办公厅、国务院办公厅印发了《关于推进基本养老服务体系建设的意见》,并发出通知,要求各地区各部门结合实际认真贯彻落实。其中提到,基本养老服务的对象、内容、标准等根据经济社会发展动态调整,“十四五”时期重点聚焦老年人面临家庭和个人难以应对的失能、
国家养老服务清单:这些老人可领钱
中共中央办公厅、国务院办公厅印发了《关于推进基本养老服务体系建设的意见》,并发出通知,要求各地区各部门结合实际认真贯彻落实。其中提到,基本养老服务的对象、内容、标准等根据经济社会发展动态调整,“十四五”时期重点聚焦老年人面临家庭和个人难以应对的失能、残疾、无人照顾等困难时的基本养老服务需求。
《意见》提出的重点工作包括:制定落实基本养老服务清单、建立精准服务主动响应机制、完善基本养老服务保障机制、提高基本养老服务供给能力、提升基本养老服务便利化可及化水平等。
基本养老服务在实现老有所养中发挥重要基础性作用,推进基本养老服务体系建设是实施积极应对人口老龄化国家战略,实现基本公共服务均等化的重要任务。
基本养老服务是指由国家直接提供或者通过一定方式支持相关主体向老年人提供的,旨在实现老有所养、老有所依必需的基础性、普惠性、兜底性服务,包括物质帮助、照护服务、关爱服务等内容。基本养老服务的对象、内容、标准等根据经济社会发展动态调整,“十四五”时期重点聚焦老年人面临家庭和个人难以应对的失能、残疾、无人照顾等困难时的基本养老服务需求。
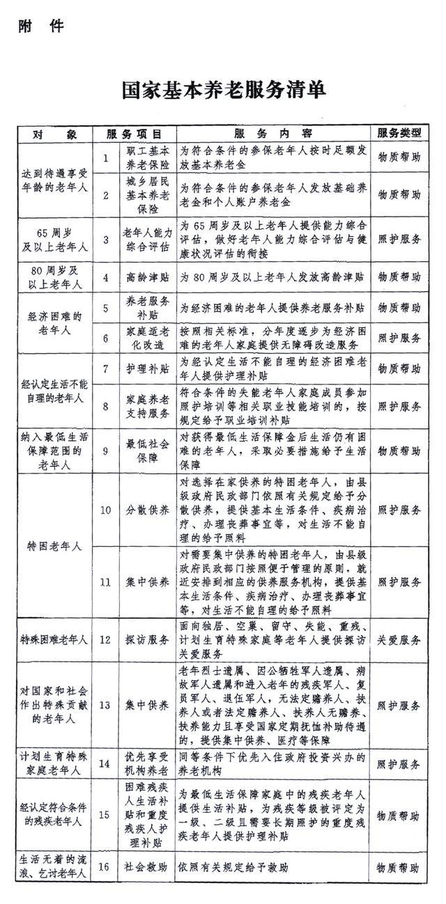
附件:国家基本养老服务清单

养老服务产业是指为老年人提供生活、医疗、护理等服务的产业。随着我国老龄化程度的不断加深,养老服务产业也逐渐成为了一个新兴的产业。目前,我国养老服务产业面临着市场需求旺盛、政策扶持力度大、人口红利等有利因素,但同时也存在着人才短缺、服务质量不高、管理混乱等问题。因此,养老服务产业需要进一步加强人才培养,提高服务质量,加强管理规范化,以满足老年人日益增长的需求。
按照居所的不同,养老服务可以分为居家养老和机构养老。受传统观念制约,居家养老一直是中国养老的主要模式,但随着居民收入和储蓄的显著增加,远远不能适应市场需求。
据中研普华产业院研究报告《2022-2027年中国养老服务行业市场全景调研与发展前景预测报告》分析
养老服务产业是随着人口老龄化趋势的加剧而逐渐兴起的一个新兴服务行业。目前,中国的养老服务市场还处于起步阶段,但是随着人们对于养老服务需求的不断增加,养老服务市场的前景非常广阔。 养老服务产业包括老年人居住服务、医疗保健服务、康复护理服务、社会福利服务等多个方面。其中,老年人居住服务是养老服务产业的主要方向之一,包括养老院、护理院、老年公寓等多种形式。此外,医疗保健服务也是养老服务产业的重要组成部分,包括家庭医疗服务、康复护理服务等。 养老服务市场的前景非常广阔,一方面是由于老年人口的不断增加,另一方面是由于人们对于养老服务需求的不断增加。
根据国家卫生健康委员会最新发布的数据,我国患有慢性病的老年人超过1.9亿,失能和部分失能老年人约4000万。失能老年人对生活照料、医疗护理等需求旺盛,但养老服务基础仍比较薄弱,照护服务等供需矛盾较为突出。
值得关注的是,随着我国数实融合步伐加快,传统养老产业正加速转型升级,进一步扩大养老服务供给,促进养老服务消费。与此同时,“老人陪诊员”“老年人能力评估师”等新就业形态不断涌现,在满足养老服务新需求的同时,也成为我国就业市场的重要增量。产业带动就业、就业促进产业的良性循环格局正在逐步形成。
据统计,我国老年人口已经突破了2.5亿,而且还在不断增长,养老服务行业将迎来广阔的发展前景。
发展前景
随着经济的发展和人们生活水平的提高,人们对于养老服务的要求也越来越高,这为养老服务产业的发展提供了广阔的市场空间。 总之,养老服务产业是一个具有巨大潜力的服务行业,随着人口老龄化趋势的加剧和人们对于养老服务需求的不断增加,养老服务市场的前景非常广阔。 在政策环境方面,国家出台了一系列鼓励和支持养老服务产业发展的政策,如加大对养老服务产业的投入、降低养老服务的税费负担、鼓励社会力量参与养老服务等。同时,各地也纷纷出台了相关的地方政策,为养老服务产业的发展提供了更加有力的支持。
当前,数字化科技已经成为养老服务行业的重要推动力。智能技术、物联网、云计算等数字化科技的应用,将极大地提升养老服务的质量和效率。这也将催生养老服务行业的创新,把养老服务从单纯的照料模式升级为更人性化、更具特色化的服务模式。
总之,随着老龄化进程的不断推进,养老服务行业必将迎来更加广阔的市场前景。政策扶持、消费升级、数字化科技的应用等多方面的因素将共同推动养老服务行业的发展。未来,养老服务行业将成为一个快速发展的行业,也将成为社会服务事业中的重要组成部分。
在未来,养老服务产业将成为我国经济发展的重要支柱之一,也将为老年人提供更加优质的服务。
欲了解更多关于养老服务行业的市场数据及未来行业投资前景,可以点击查看中研普华产业院研究报告《2022-2027年中国养老服务行业市场全景调研与发展前景预测报告》。
关注公众号
免费获取更多报告节选
免费咨询行业专家

2022-2027年中国养老服务行业市场全景调研与发展前景预测报告
在激烈的市场竞争中,企业及投资者能否做出适时有效的市场决策是制胜的关键。养老服务行业研究报告就是为了解行情、分析环境提供依据,是企业了解市场和把握发展方向的重要手段,是辅助企业决策...
查看详情
微信刷掌支付正式发布刷掌支付来了!不扫码、不刷卡,隔空感应!5月21日,微信发布推文宣布“刷掌支付”功能上线,再乱...
5月19日,国家能源局发布1-4月份全国电力工业统计数据。截至4月底,全国累计发电装机容量约26.5亿千瓦,同比增长9.7%...
乘联会数据:5月前2周新能源车零售同比增1倍据乘联会发布最新数据显示,5月1-14日,新能源车市场零售21.7万辆,同比去...
2023年4月中国肥料进出口数据据中国海关统计,2023年4月中国共出口各种肥料179万吨;其中,尿素8万吨,硫酸铵85万吨,...
预计2023年二手车市场全年交易量分析根据中国汽车流通协会最新披露的数据,2023年3月二手车交易均价较上月略有回落,2...
农村信息化行业发展现状及前景分析2023农村信息化是通讯技术和计算机技术在农村生产、生活和社会管理中实现普遍应用和...
微信扫一扫