随着全球经济逐步复苏、疫情得到控制,国内汽车市场逐渐回暖,润滑油基础油需求也有望逐步恢复增长。同时,随着环保意识的提高,新能源汽车逐渐普及,其使用的润滑油基础油类型不同于传统燃油汽车,也对市场需求产生一定影响。2022年中国润滑油基础油消费量有望实现一定
随着全球经济逐步复苏、疫情得到控制,国内汽车市场逐渐回暖,润滑油基础油需求也有望逐步恢复增长。同时,随着环保意识的提高,新能源汽车逐渐普及,其使用的润滑油基础油类型不同于传统燃油汽车,也对市场需求产生一定影响。2022年中国润滑油基础油消费量有望实现一定程度的增长。
近年来,中国润滑油基础油的生产能力不断提高,原油加工能力逐年扩大,同时也有企业投入大量资金开发煤制基础油等新型技术。因此,2023-2027年期间,虽然还会有一定程度的新增产能,但是增速可能会放缓。
煤制基础油新增产能将持续增长:煤制基础油是一种新型的基础油生产方式,具有资源丰富、生产成本低等优势。目前,中国多个企业正在积极开发煤制基础油技术,并计划在未来几年内投入大量资金进行扩建。因此,2023-2027年期间,中国煤制基础油新增产能可能会持续增长。原油加工产能将进一步提高:随着国内炼油行业的不断发展,原油加工能力也在逐年提升。同时,一些大型石化企业也计划在未来几年内进行重大扩建和改造,进一步提高其润滑油基础油的生产能力。因此,2023-2027年期间,中国原油加工产能将会有较大幅度的提升,润滑油基础油的新增产能也将相应增加。
新建润滑油基础油厂的产能将有所提高:除了煤制基础油和原油加工产能提升外,一些企业还计划新建润滑油基础油厂,以满足市场需求。预计,在2023-2027年期间,新建润滑油基础油厂的产能将会有所提高。综合以上因素考虑,2023-2027年中国润滑油基础油产能规模将会保持平稳增长态势,新增产能增速可能会有所放缓,但总体产能规模将会逐渐扩大。
图表:中国润滑油基础油市场规模预测(单位:亿元)
图表:中国润滑油基础油进口量情况
图表:中国润滑油基础油出口情况
国内润滑油行业前景如何?据中研研究院出版的《2023-2027年中国润滑油基础油行业深度分析及发展研究报告》显示
润滑油基础油行业市场发展环境与行业未来前景分析2023
基础油(base stock,base oil)指组成润滑油、润滑脂成品的液态成份,任何一种润滑油、脂的主要成份(一般占质量67~90%)都是基础油。基础油可以是炼油厂的分馏产品(沸点高于燃料用重油、低于沥青),也可以是合成的,前者一般称为矿物油,后者虽然有多个非常不同的族群,但一般统称合成油。虽然植物油、动物油也可以用来作为润滑基础油,但其供应量与性能完全无法满足现代润滑工业的需求,因此只有在很小的范围使用。在某些情形下,基础油本身的物理化学性质决定了使用该基础油的润滑油或润滑脂的润滑性能,但在大多数工业用设备的润滑应用上,润滑性能主要取决于基础油所携带的润滑添加剂(additive),在这种情形下,基础油的很大一部份的功用是作为润滑添加剂的载体(carrier)。
第二章全球润滑油基础油市场供需发展及预测
第一节 全球润滑油基础油市场供需现状分析
一、全球润滑油基础油市场供给现状分析
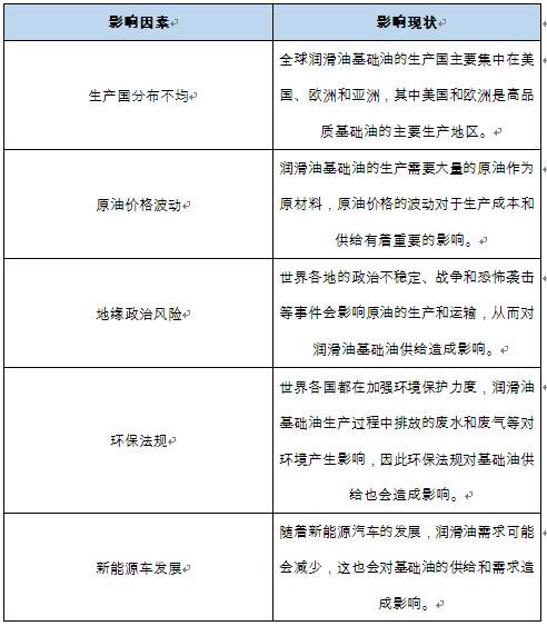
全球润滑油基础油市场的供应现状主要受到多种因素的影响,例如:原油价格、地缘政治风险、环保法规等。以下是一些当前的供应现状:
图表:全球润滑油基础油市场供给现状
资料来源:中研普华产业研究院整理
总之,全球润滑油基础油市场的供给现状受到多种因素的影响,未来随着技术的进步和环保意识的增强,市场供给形势可能会发生变化。
二、全球润滑油基础油市场需求现状分析
目前全球润滑油基础油市场需求处于稳定增长状态。随着工业化进程的不断推进,汽车制造业、航空航天工业、机械制造业等行业对润滑油的需求不断增加,促使全球润滑油市场持续扩大。
同时,环保意识的提高也对全球润滑油市场产生了影响。越来越多的国家和地区开始实施环保政策,对润滑油的质量要求越来越高。这种趋势也催生了更多的研发投入和创新,推动全球润滑油市场向更高品质、更绿色、更可持续的方向发展。
在全球润滑油基础油市场中,矿物油仍然是主要产品,但合成油、半合成油等高端产品的市场份额不断扩大。此外,一些具有特殊功能的润滑油也得到了广泛应用,如高温润滑油、低温润滑油、极压润滑油等。
总体来说,全球润滑油基础油市场的需求现状呈现出多元化的趋势,在技术、品质、功能上都在不断提升和完善。
第二节 全球润滑油基础油市场消费现状分析
一、全球润滑油基础油主要生产国或地区的生产能力分析
根据WIND数据显示,全球润滑油基础油总产能在2019年到2022年期间有所波动。以下是各年份的大致情况如上图所示。
2019年:全球润滑油基础油总产能约为4700万吨/年。
2020年:受新冠疫情影响,全球经济放缓,需求减少,因此润滑油市场也受到了一定的冲击。全球润滑油基础油总产能也有所下降,截至2020年底,全球润滑油基础油总产能规模约4300万吨/年。
2021年:随着全球经济逐渐复苏,润滑油市场也在逐步恢复。虽然受疫情等多种因素的影响,润滑油行业仍面临一些挑战,但全球润滑油基础油总产能已经开始回升。截至2021年底全球润滑油基础油总产能恢复至4500万吨/年。
2022年:全球润滑油基础油总产能受需求增长影响产能规模增长至为约4800万吨/年。
全球润滑油基础油的生产国或地区比较分散,主要包括美国、欧洲、亚洲等地区。
美国是全球润滑油基础油的主要生产国之一,其主要生产商包括埃克森美孚、凯迪拉克等公司。欧洲的主要生产国包括荷兰、德国、英国等,其中巴斯夫和壳牌是该地区润滑油基础油的主要生产商之一。而在亚洲地区,中国是润滑油基础油产能最大的国家之一,其主要生产商包括中石化、中石油等公司。
此外,阿拉伯国家也是润滑油基础油的重要产区之一,其主要生产商包括沙特阿美、科威特石油等公司。
总体来说,全球润滑油基础油的生产地区比较分散,且不同地区的主要生产商也各具特点。
根据WIND数据显示,全球润滑油基础油总产能在2019年到2022年期间有所波动。以下是各年份的大致情况如上图所示。2019年:全球润滑油基础油总产能约为4700万吨/年。2020年:受新冠疫情影响,全球经济放缓,需求减少,因此润滑油市场也受到了一定的冲击。全球润滑油基础油总产能也有所下降,截至2020年底,全球润滑油基础油总产能规模约4300万吨/年。
2021年:随着全球经济逐渐复苏,润滑油市场也在逐步恢复。虽然受疫情等多种因素的影响,润滑油行业仍面临一些挑战,但全球润滑油基础油总产能已经开始回升。截至2021年底全球润滑油基础油总产能恢复至4500万吨/年。2022年:全球润滑油基础油总产能受需求增长影响产能规模增长至为约4800万吨/年。
全球润滑油基础油的生产国或地区比较分散,主要包括美国、欧洲、亚洲等地区。美国是全球润滑油基础油的主要生产国之一,其主要生产商包括埃克森美孚、凯迪拉克等公司。欧洲的主要生产国包括荷兰、德国、英国等,其中巴斯夫和壳牌是该地区润滑油基础油的主要生产商之一。而在亚洲地区,中国是润滑油基础油产能最大的国家之一,其主要生产商包括中石化、中石油等公司。此外,阿拉伯国家也是润滑油基础油的重要产区之一,其主要生产商包括沙特阿美、科威特石油等公司。
总体来说,全球润滑油基础油的生产地区比较分散,且不同地区的主要生产商也各具特点。
如果润滑油企业想抓住机遇,并在合适的时间和地点发挥最佳作用,那么我们推荐您阅读我们的报告《2023-2028年润滑油基础油行业市场深度分析及发展策略研究报告》。我们的报告包含大量的数据、深入分析、专业方法和价值洞察,可以帮助您更好地了解行业的趋势、风险和机遇。在未来的竞争中拥有正确的洞察力,就有可能在适当的时间和地点获得领先优势。
润滑油基础油行业报告将帮助行业企业、科研单位、销售企业、投资企业准确了解行业当前最新发展动向,及早发现行业市场的空白点,机会点,增长点和盈利点……,前瞻性的把握润滑油基础油行业未被满足的市场需求和趋势,形成企业良好的可持续发展优势,有效规避行业投资风险,更有效率地巩固或者拓展相应的战略性目标市场,牢牢把握润滑油基础油行业竞争的主动权。
未来润滑油基础油行业现状如何?想了解更多相关内容,请关注或查看中研研究院出版的报告:《2023-2027年中国润滑油基础油行业深度分析及发展研究报告》。
关注公众号
免费获取更多报告节选
免费咨询行业专家

2023-2028年中国造船业行业发展前景及投资风险预测分析报告
造船业行业研究报告主要分析了造船业行业的市场规模、造船业市场供需求状况、造船业市场竞争状况和造船业主要企业经营情况,同时对造船业行业的未来发展做出科学的预测。中研普华凭借多年的行业...
查看详情
电子通讯的概念电子通讯是指任何信息通讯以资料、文字或影像形式,并通过引导及/或非引导的电子电磁性能源进行,或任...
我国宣布力争在2030年前实现碳排放达到峰,并努力争取在2060年前实现碳中,润滑油行业率先提出了全球领先的5E能效润滑...
相比于国外牌号齐备的产品,相信我们的企业无论是在催化剂的改进、聚合条件的优化、原料回收路线优化,还是产品性能优...
海洋环境监测作用于海洋生态环境保护。海洋生态包括海洋生物之间及海洋生物与其海洋环境之间的相互关系。海洋是生命的...
煤炭可以分成无烟煤、烟煤和褐煤,其中无烟煤煤化程度高、挥发分低、含碳量高、密度大、硬度大、、燃烧时无烟等特性,...
医疗机构,是指依法定程序设立的从事疾病诊断、治疗活动的卫生机构的总称。这一概念的含义:第一,医疗机构是依法成立...
微信扫一扫