随着国家对可再生能源的重视和支持力度不断加大,海上风电作为清洁能源的重要组成部分,也迎来了前所未有的发展机遇。近年来,政府出台了一系列鼓励海上风电发展的政策,为行业的快速发展提供了有力保障。
如《风电场改造升级和退役管理办法》、《新型电力系统发展蓝皮书》以及《关于统筹节能降碳和回收利用加快重点领域产品设备更新改造的指导意见》等。这些政策不仅为海上风电行业提供了明确的发展方向,更为企业创造了良好的经营环境,确保了行业的健康和可持续发展。
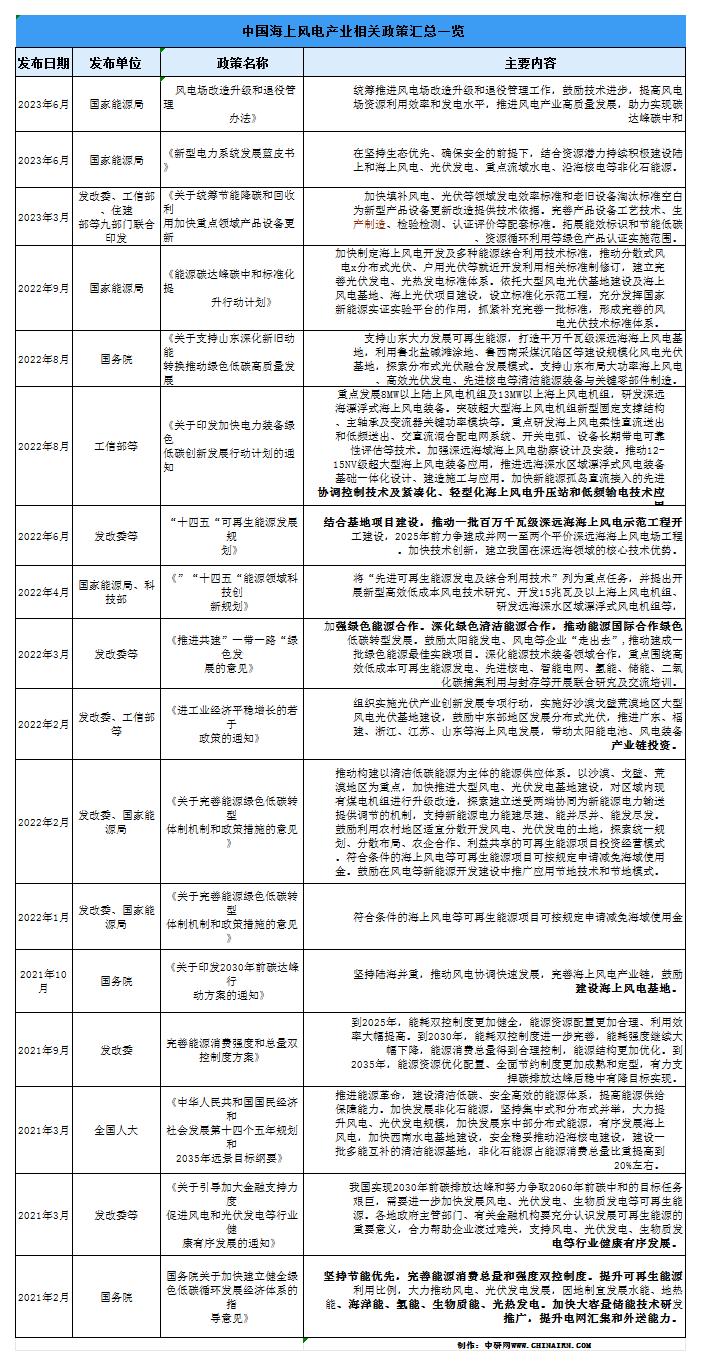
中研普华研究院出版的《2024-2029年中国海上风力发电行业市场分析及发展前景预测报告》汇总了近几年我国海上风电行业相关的政策法规,具体如下:

想要了解更多海上风电行业详细分析请点击查看中研普华产业研究院发布的《2024-2029年中国海上风力发电行业市场分析及发展前景预测报告》。本报告由中研普华的资深专家和研究人员通过长期周密的市场调研,参考国家统计局、国家商务部、国家发改委、国务院发展研究中心、行业协会、中国行业研究网、全国及海外专业研究机构提供的大量权威资料,并对多位业内资深专家进行深入访谈的基础上,通过与国际同步的市场研究工具、理论和模型撰写而成。全面而准确地为您从行业的整体高度来架构分析体系。让您全面、准确地把握整个荞麦袋泡茶行业的市场走向和发展趋势。
附:海上风电行业相关的政策法规文字版:
2023年6月,国家能源局发布了《风电场改造升级和退役管理办法》,旨在统筹推进风电场改造升级和退役管理工作,提高风电场资源利用效率和发电水平,促进风电产业高质量发展,助力实现碳达峰碳中和。
2023年6月,国家能源局发布了《新型电力系统发展蓝皮书》,提出在生态优先、确保安全的前提下,持续积极建设陆上和海上风电、光伏发电等非化石能源基地。
2023年3月,发改委、工信部、住建部等九部门联合印发了《关于统筹节能降碳和回收利用加快重点领域产品设备更新改造的指导意见》,提出加快填补风电、光伏等领域发电效率标准和老旧设备淘汰标准空白,为新型产品设备更新改造提供技术依据。
2022年9月,国家能源局发布了《能源碳达峰碳中和标准化提升行动计划》,提出加快制定海上风电开发及多种能源综合利用技术标准,推动分散式风电、分布式光伏、户用光伏等就近开发利用相关标准制修订,建立完善光伏发电、光热发电标准体系。
2022年8月,国务院发布了《关于支持山东深化新旧动能转换推动绿色低碳高质量发展的意见》,支持山东大力发展可再生能源,建设深远海海上风电基地和规模化风电光伏基地,探索分布式光伏融合发展模式。
2022年8月,工信部等发布了《关于印发加快电力装备绿色低碳创新发展行动计划的通知》,重点发展8MW以上陆上风电机组及13MW以上海上风电机组,研发深远海漂浮式海上风电装备。
2022年6月,发改委等发布了《十四五可再生能源发展规划》,结合基地项目建设,推动一批百万千瓦级深远海海上风电示范工程开工建设,建立我国在深远海领域的核心技术优势。
2022年4月,国家能源局、科技部发布了《十四五能源领域科技创新规划》,将“先进可再生能源发电及综合利用技术”列为重点任务,并提出开展新型高效低成本风电技术研究、开发15兆瓦及以上海上风电机组、研发远海深水区域漂浮式风电机组等。
2022年3月,发改委等发布了《推进共建一带一路绿色发展的意见》,加强绿色能源合作,推动建成一批绿色能源最佳实践项目。
2022年2月,发改委、工信部等发布了《关于促进工业经济平稳增长的若干政策的通知》,组织实施光伏产业创新发展专项行动,实施好沙漠戈壁荒漠地区大型风电光伏基地建设。
2022年2月,发改委、国家能源局发布了《关于完善能源绿色低碳转型体制机制和政策措施的意见》,推动构建以清洁低碳能源为主体的能源供应体系。
2022年1月,发改委、国家能源局发布了《关于完善能源绿色低碳转型体制机制和政策措施的意见》,符合条件的海上风电等可再生能源项目可按规定申请减免海域使用金。
2021年10月,国务院发布了《关于印发2030年前碳达峰行动方案的通知》,坚持陆海并重,推动风电协调快速发展,完善海上风电产业链,鼓励建设海上风电基地。
2021年9月,发改委发布了《完善能源消费强度和总量双控制度方案》,到2025年,能耗双控制度更加健全,能源资源配置更加合理、利用效率大幅提高。到2030年,能耗双控制度进一步完善,能耗强度继续大幅下降,能源消费总量得到合理控制,能源结构更加优化。到2035年,能源资源优化配置、全面节约制度更加成熟和定型,有力支持碳排放达峰后稳中有降目标实现。
2021年3月,全国人大通过了《中华人民共和国国民经济和社会发展第十四个五年规划和2035年远景目标纲要》,推进能源革命,建设清洁低碳、安全高效的能源体系,提高能源供给保障能力。加快发展非化石能源,坚持集中式和分布式并举,大力提升风电、光伏发电规模,加快发展东中部分布式能源,有序发展海上风电,加快西南水电基地建设,安全稳妥推动沿海核电建设,建设一批多能互补的清洁能源基地,非化石能源占能源消费总量比重提高到20%左右。
2021年3月,发改委等发布了《关于引导加大金融支持力度促进风电和光伏发电等行业健康有序发展的通知》,我国实现2030年前碳排放达峰和努力争取2060年前碳中和的目标任务艰巨,需要进一步加快发展风电、光伏发电、生物质发电等可再生能源。各地政府主管部门、有关金融机构要充分认识发展可再生能源的重要意义,合力帮助企业渡过难关,支持风电、光伏发电、生物质发电等行业健康有序发展。
2021年2月,国务院发布了《国务院关于加快建立健全绿色低碳循环发展经济体系的指导意见》,坚持节能优先,完善能源消费总量和强度双控制度。提升可再生能源利用比例,大力推动风电、光伏发电发展,因地制宜发展水能、地热能、海洋能、氢能、生物质能、光热发电。加快大容量储能技术研发推广,提升电网汇集和外送能力。
关注公众号
免费获取更多报告节选
免费咨询行业专家

2024-2029年中国海上风力发电行业市场分析及发展前景预测报告
中研普华的整份研究报告向您详尽描述您所处的行业形势,为您提供详尽的内容。中研普华在其多年的行业研究经验基础上建立起了完善的产业研究体系,一整套的产业研究方法一直在业内处于领先地位,...
查看详情
胶原蛋白是生物高分子,动物结缔组织中的主要成分,也是哺乳动物体内含量最多、分布最广的功能性蛋白,占蛋白质总量的...
2023年,对于风电行业而言是极不平凡的一年。这一年里,市场竞争白热化,价格战此起彼伏。受此影响,部分企业的业绩下...
“党的十八大以来,建材行业发展取得长足进步,当前正处于由大变强的重要关口。”工业和信息化部原材料工业司司长常国...
一、啤酒概述啤酒是一种以小麦芽和大麦芽为主要原料,加入啤酒花,经过液态糊化和糖化,再经过液态发酵酿制而成的酒精...
近年来,我国聚烯烃行业发展迅速,产能和表观消费量呈现双增长,成为全球聚烯烃生产和消费大国。高端聚烯烃由于单位利...
2023年12月29日,中国物流与采购联合会公布了当年前11个月物流运行数据,2023年1月份至11月份,全国社会物流总额为305...
微信扫一扫