近年来,国家对钠离子电池行业给予了高度关注和政策支持。政府相继出台了一系列政策,以推动钠离子电池的研发和产业化进程。《“十四五”可再生能源发展规划》、《“十四五”新型储能发展实施方案》等产业政策为钠离子电池行业的发展提供了明确、广阔的市场前景。
钠离子电池行业研究报告推荐:
♦2023-2028年中国钠离子电池行业发展分析及投资战略预测报告
♦2024-2029年中国钠离子电池行业深度调研及投资机会分析报告
钠离子电池,作为下一代动力电池的有力竞争者,正逐渐受到市场的广泛关注。它不仅具有快速充电的潜力,而且其成本优势和资源丰富性使其在动力电池市场中具有巨大的潜力。
目前,我国在钠离子电池产业链布局方面正在加速。宁德时代、中科海钠、钠创新能源、传艺科技等国内知名企业已经涉足钠离子电池的研发和生产。据中研普华产业研究院发布的《2023-2028年中国钠离子电池行业发展分析及投资战略预测报告》数据统计,截至2023年6月底,全国已经投产的钠离子电池专用产能达到10GWh。预计到2025年底,我国钠离子电池专用量产线产能将达到276GWh。
这一发展趋势表明,我国在钠离子电池产业链布局方面正在加速。随着技术的不断进步和市场的进一步拓展,预计到2025年底,我国钠离子电池专用量产线产能将达到276GWh。

随着新能源汽车市场的迅猛发展,动力电池技术日新月异。作为下一代动力电池的有力竞争者,钠离子电池正逐渐崭露头角。在政策的推动下,钠离子电池产业的发展前景愈发广阔。
近年来,国家对钠离子电池行业给予了高度关注和政策支持。政府相继出台了一系列政策,以推动钠离子电池的研发和产业化进程。《“十四五”可再生能源发展规划》、《“十四五”新型储能发展实施方案》等产业政策为钠离子电池行业的发展提供了明确、广阔的市场前景。
这些政策的出台,不仅为钠离子电池行业提供了有力的发展保障,还进一步促进了产业链的完善和协同发展。在政策的引导下,企业、研究机构和高校纷纷加大投入,加强钠离子电池技术的研发和应用研究。
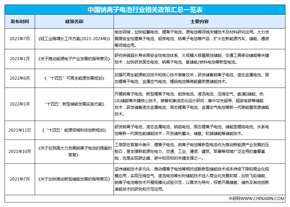
以下为近年来我国发布的钠离子电池行业相关的政策文件汇总,更详尽政策分析,可查阅中研普华研究院撰写的《2023-2028年中国钠离子电池行业发展分析及投资战略预测报告》
(右键保存图片查看原图更清晰)

更多钠离子电池行业深度分析,请点击查看中研普华产业研究院发布的《2023-2028年中国钠离子电池行业发展分析及投资战略预测报告》。本报告由中研普华的资深专家和研究人员通过长期周密的市场调研,参考国家统计局、国家商务部、国家发改委、国务院发展研究中心、行业协会、中国行业研究网、全国及海外专业研究机构提供的大量权威资料,并对多位业内资深专家进行深入访谈的基础上,通过与国际同步的市场研究工具、理论和模型撰写而成。全面而准确地为您从行业的整体高度来架构分析体系。让您全面、准确地把握整个荞麦袋泡茶行业的市场走向和发展趋势。
关注公众号
免费获取更多报告节选
免费咨询行业专家

2023-2028年中国钠离子电池行业发展分析及投资战略预测报告
钠离子电池(Sodium-ion battery),是一种二次电池(充电电池),主要依靠钠离子在正极和负极之间移动来工作,与锂离子电池工作原理相似。2022年度化学领域十大新兴技术之一在一个供大于求的5...
查看详情
随着科技的不断进步,智能水务管理成为了现代社会中的重要课题。传统的水表已经无法满足对水资源的准确测量和远程监控...
病理诊断指通过手术切除、内镜活检、细针穿刺等方式获取人体组织或细胞,借助显微镜等工具对样本进 行一系列处理和观...
近一年来,在促进汽车消费的背景下,汽车金融被频频“点名”,相关政策密集出台。作为汽车产业重要组成部分,金融机构...
外汇,是货币行政当局(中央银行、货币管理机构、外汇平准基金及财政部)以银行存款、财政部库券、长短期政府证券等形...
酒店管理是一种全面的组织和协调酒店运营的活动。它包括计划、组织、指导、控制和协调酒店的各项活动,以使酒店能够高...
健康管理就是基于个人健康档案基础上的个体化健康事务管理服务,它是建立在现代营养学和信息化管理技术模式上,从社会...
微信扫一扫