随着社会老龄化进程的加速和慢性病患者的增多,康复医疗器械的需求在持续增长。康复医疗器械市场不断扩大,国家对康复医疗行业的支持和鼓励政策也进一步推动了市场的繁荣。康复医疗器械产品种类日益丰富,涵盖了康复评定设备、康复训练设备、康复理疗设备等多个领域,为医疗及专业机构提供安全、有效的康复产品及整体解决方案。
据中研产业研究院《2024-2029年中国康复器具行业深度调研与发展趋势预测报告》显示,2022年中国康复医疗器械市场规模达到了511.0亿元,同比增长13.5%。这一增长趋势预计将继续保持,预计到2023年,市场规模将达到615.7亿元,到2024年将进一步增长至714.6亿元。

报告显示,我国康复医疗器械的国产化率已经超过90%,这表明国内生产的康复医疗器械占据了市场的主导地位。与此同时,进口康复医疗器械产品的占比却不足3%,这表明国内康复医疗器械行业的自给自足能力较强,对外国产品的依赖度较低。
尽管如此,国内康复医疗器械企业在高端市场方面仍需努力提升技术和品质,提高市场占有率。随着智能化、个性化、便携化等需求的增长,康复医疗器械行业将继续向高技术、高品质、高附加值的方向发展。
此外,随着人们健康意识的提高和康复医疗观念的转变,康复医疗器械的应用领域也在不断扩大。除了传统的医疗机构外,康复医疗器械还逐渐进入了家庭、社区、养老院等更广泛的市场。这为康复医疗器械企业提供了更广阔的发展空间和机遇。
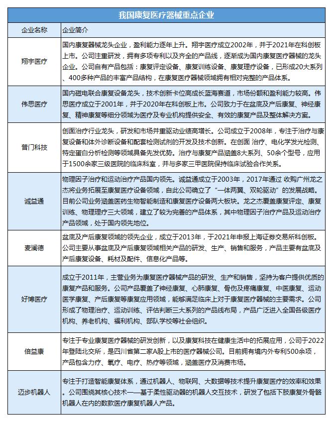
我国康复医疗器械行业的企业格局呈现小而散的特点,但也有一些优秀的企业通过技术创新和产品开发逐渐崭露头角。这些企业包括康复器械领域的龙头企业翔宇医疗、伟思医疗、普门科技、诚益通、麦澜德、好博医疗、倍益康和迈步机器人等,其中,翔宇医疗在品类上最为齐全,展现出较强的综合实力。。
这些企业的产品线涵盖了康复医疗器械的各个方面,包括康复评定设备、康复训练设备、康复理疗设备等。其中,一些企业专注于特定的细分领域,如盆底及产后康复、神经康复、精神康复等,为医疗及专业机构提供安全、有效的康复产品及整体解决方案。同时,还有一些企业致力于将康复医疗技术应用于更广泛的人群,通过机器人、物联网、大数据等技术提升康复医疗的效率和效果。
这些企业的盈利能力也在逐年上升,市场份额不断扩大。例如,翔宇医疗是国内康复器械龙头企业,注重研发并拥有多项专利和齐全的产品线;伟思医疗在磁电联合康复设备领域具有技术优势,市场份额和盈利能力较高;普门科技则专注于治疗与康复设备和体外诊断设备和配套检测试剂的开发及技术创新。

总体来看,我国康复医疗器械行业呈现出蓬勃发展的态势,市场需求不断增长,企业数量和规模也在不断增加。未来,随着老龄化趋势的加剧和人们对健康观念的转变,康复医疗器械市场将继续保持快速增长的态势。
更多康复医疗器械行业深度分析,请点击查看中研普华产业研究院发布的《2024-2029年中国康复器具行业深度调研与发展趋势预测报告》。
关注公众号
免费获取更多报告节选
免费咨询行业专家

2024-2029年中国康复器具行业深度调研与发展趋势预测报告
康复器具主要就是帮助患者开展被动运动和日常活动,促进康复的设备。多数由不锈钢、铁、塑料、木材为材料,通过机加、焊接、注塑等生产工艺做成需要的零件,最后由几个或上百个零件拼装成康复器...
查看详情
据中研产业研究院《2024-2029年中国矿产品行业市场环境与投资趋势分析报告》分析:矿产资源指经过地质成矿作用,使埋1...
阿里健康发布的《女性健康消费数据报告》显示,近年来女性的健康消费支出逐年增加,平均每年同比递增20%,已成为健康...
“智慧燃气”的本质是让数字说话、听数字指挥。可见,数据是核心。借助物联网设备及云计算技术,全力推进燃气新基建。...
医学影像设备是指以诊断或治疗引导为目的,通过对人体施加可见光、X射线、超声、强磁场等各种物理信号,记录人体反馈M...
灵芝具有补气安神、止咳平喘、延年益寿的功效,对人体健康保健有很重要的作用。灵芝具有补气安神,止咳平喘的功效。主...
近年来,国内低值耗材行业快速发展。财信证券数据显示,2023年国内低值耗材市场规模约为1550亿元,预计2025年将达到22...
微信扫一扫