过去长期占领市场主导地位的进口品牌例如雅培瞬感、德康,受到了来自国内品牌的强力挑战。国产品牌硅基和微泰,纷纷推出高准确度、免校准、数据实时传输的动态血糖系统,凭借着更好的使用体验,更加低廉的价格,抢占了不少的市场份额。这种激烈的商业竞争,对于各大国内
一、动态血糖仪行业概述
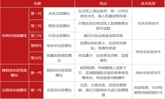
动态血糖仪,也被称为实时血糖监测系统,是一种用于连续监测血糖水平的医疗设备。这种仪器对于糖尿病患者来说非常有价值,因为它可以提供实时的血糖数据,帮助他们更好地管理病情。随着科技的发展和人们对健康管理的需求增加,动态血糖仪行业也在持续增长。

二、动态血糖仪市场现状
过去长期占领市场主导地位的进口品牌例如雅培瞬感、德康,受到了来自国内品牌的强力挑战。国产品牌硅基和微泰,纷纷推出高准确度、免校准、数据实时传输的动态血糖系统,凭借着更好的使用体验,更加低廉的价格,抢占了不少的市场份额。这种激烈的商业竞争,对于各大国内外厂商来说是异常残酷的,但是对于糖友们来讲却是喜闻乐见。我们有理由相信,这种疯狂的内卷一定会竞生出准确性更高、使用更便捷、价格更便宜的新产品,最终受益的还是广大的糖友们。
中国已经成为世界上糖尿病患病人数最多的国家,截至目前我国有1亿多糖尿病患者。近年来,随着国人对健康的日益重视,糖尿病患者自我监测血糖意识的日益加强,血糖仪的普及率有了很大提升。然而,仪器普及的背后却仍然存在着糖友日常测血糖次数严重不足、糖尿病管理不到位等问题。
“每天要扎好几针取血来监测自己的血糖水平,真的非常痛苦。”这是多数糖尿病患者的心声。一项针对全国29省50家医院5953名糖尿病患者的调查显示,八成以上的患者未按推荐进行血糖自我监测,甚至在接受胰岛素治疗的患者中,也有超过三成患者从未进行血糖监测。
研究显示,2011年-2021年,我国糖尿病患者人数由9000万增加至1.4亿,增幅达56%,到2045年预计会增加到1.75亿。而且近几年我国糖尿病发病呈现出明显的年轻化趋势,有医学专家表示,年轻人患糖尿病比例已经超过了20%,甚至还有儿童。
据2021年全球糖尿病地图(第10版)显示,中国已经成为全球糖尿病第一大国,患病人群高达1.41亿人。而通过葡萄糖传感器监测皮下组织间液的葡萄糖浓度变化的CGM,是一种更实时、舒适和准确的新兴血糖监测方式。
2016年,雅培等企业进入中国,从此打开了中国的CGM市场。5年后,国产的CGM品牌陆续获准上市,并且在产品方面建立了自身的差异性。去年被业内称为国产CGM元年,而今年各品牌在天猫精准触达全国消费者,逐渐打开销路,更是证实了这一市场的发展潜力。
对于庞大的糖尿病群体而言,家用血糖监测仪扮演着健康“监督者”的角色——密切关注血糖并降低出现糖尿病并发症的风险。微泰医疗自主研发的微泰动态血糖仪是中国首款“14天、实时、免校准”持续葡萄糖监测系统,以“不扎手,随时随地测血糖”惠及广大“糖友”,担当“中国动态血糖管理普及者”的责任。
动态血糖仪市场主要分布在北美、欧洲和亚太地区。其中,北美和欧洲市场相对成熟,而亚太地区由于人口众多、糖尿病发病率高等因素,市场潜力巨大。
而天猫是国内最大的电商平台,每天都有海量用户在这里寻找最适合自己的健康产品。天猫的数字洞察能力和运营能力等,也帮助品牌们孵化了很多新品。当CGM上线天猫,很快受到糖友们的欢迎,消费也开始在天猫爆发。
在天猫健康的引领下,这几年医疗产品家用化的趋势显现。今年618期间,天猫健康总经理陈浩提出,健康意识的增强驱动了更多新产品、新技术、新服务的出现,医疗产品家用化特征显现。过去要到医院才能进行的一些监测和辅助治疗,如今在家庭场景内即可方便地使用。
三、动态血糖仪发展趋势
技术创新:随着科技的不断进步,动态血糖仪的技术也在不断革新。未来,动态血糖仪将会更加智能化、便携化、精准化,满足更多患者的需求。
市场规模扩大:随着人们对健康管理的重视程度提高,以及糖尿病等慢性病的发病率增加,动态血糖仪市场规模有望继续扩大。
市场竞争加剧:随着动态血糖仪市场的不断扩大,越来越多的企业开始进入这个领域。未来,市场竞争将会更加激烈,企业需要不断提高产品质量、降低成本、拓展销售渠道等来提高竞争力。
对于动态血糖仪企业来说,要抓住市场机遇,需要做好以下几个方面的工作:
加强技术创新:企业需要不断投入研发力量,推出更加先进、精准、便捷的动态血糖仪产品,满足市场的需求。
提高产品质量:企业需要严格把控产品质量,确保产品的可靠性和稳定性,提高用户的信任度。
降低成本:企业需要通过优化生产流程、降低原材料成本等方式,降低产品成本,提高性价比。
未来,随着中国人口老龄化加剧、糖尿病患者人数增加、人民健康管理意识增强以及群众医疗消费意愿与消费水平的提升,中国动态血糖监测行业的市场规模将持续攀升。
本报告由中研普华的资深专家和研究人员通过长期周密的市场调研,参考国家统计局、国家商务部、国家发改委、国务院发展研究中心、行业协会、中国行业研究网、全国及海外专业研究机构提供的大量权威资料,并对多位业内资深专家进行深入访谈的基础上,通过与国际同步的市场研究工具、理论和模型撰写而成。全面而准确地为您从行业的整体高度来架构分析体系。让您全面、准确地把握整个动态血糖监测行业的市场走向和发展趋势。
未来,更多行业详情请点击中研普华产业研究院发布的《2023-2028年中国动态血糖监测市场现状分析及发展预测报告》。
关注公众号
免费获取更多报告节选
免费咨询行业专家

2023-2028年中国动态血糖监测市场现状分析及发展预测报告
动态血糖监测是内分泌科的诊疗技术之一,动态血糖监测系统一般由葡萄糖感应器、线缆,血糖记录器、信息与体提取器和分析软件共五个部分组成。置于皮下葡萄糖感应器中含有的葡萄糖氧化酶与皮下组...
查看详情
中国烟草行业实行的是“统一领导、垂直管理、专卖专营”的管理体制,具有强监管特征。目前,我国烟草行业由中国烟草专...
目前,我国水产养殖发展迅速,养殖产量连续二十多年居世界第一,占全球总产量近七成,为我国城乡居民提供了1/3的优质...
据第三方数据显示,2018-2022年,中国长租公寓市场规模由1.41万亿元上升至2.01万亿元,复合增长率约为20%。而与成熟2...
“网络动漫”是在互联网和以移动数字载体为代表的智能终端高速发展的前提下出现的新概念。这类动漫作品通常以网络环境...
随着互联网的普及和人们生活品质的提高,不同领域的企业纷纷跨界进军智能家居产业,市面上出现了智能马桶、智能窗帘、...
鲜食玉米是指具有特殊风味和品质的幼嫩玉米,也称水果玉米。和普通玉米相比它具有甜、糯、嫩、香等特点。从品质上分有...
微信扫一扫