为确保汽车模具行业数据精准性以及内容的可参考价值,我们研究团队通过上市公司年报、厂家调研、经销商座谈、专家验证等多渠道开展数据采集工作,并对数据进行多维度分析,以求深度剖析行业各个领域,使从业者能够从多种维度、多个侧面综合了解汽车模具行业的发展态势,
汽车模具是汽车工艺之母,具备资金密集、知识密集、非标化的鲜明特征。随着汽车行业新四化推进,模具公司凭借技术、服务等优势积极向下游结构件拓展,我们看好模具公司迎来业绩快速增长的投资机遇期。
汽车模具作为汽车工艺之母+效益放大器,行业格局稳定增长。模具是指在工业生产中通过注塑、吹塑、挤出、压铸或锻压成型、冶炼、冲压等工艺强迫金属或非金属成型的工具,按照工艺分冲压模具是主要类型之一,按照应用而言汽车制造业是最主要的应用领域,冲压模具与汽车产业互相紧密关联。新能源趋势下乘用车加速更新换代,支撑汽车冲压模具需求量增长;模具企业技术升级、服务集成,我们保守预计冲压模具单车价值量基本保持稳定;我们测算2022年国内乘用车冲压模具市场规模475亿元,2027年预计达到818亿元,五年CAGR为11.5%。
汽车模具行业产业链上游主要包括模具钢、钢铁、有色金属等原材料及数控机床、冲床等设备生产企业和经销商众多,原材料供应充足,价格平稳。中游为汽车模具生产供应环节,下游主要应用于汽车制造业,当下游市场需求旺盛时,有望支撑模具市场销量抬升。

为确保汽车模具行业数据精准性以及内容的可参考价值,我们研究团队通过上市公司年报、厂家调研、经销商座谈、专家验证等多渠道开展数据采集工作,并对数据进行多维度分析,以求深度剖析行业各个领域,使从业者能够从多种维度、多个侧面综合了解汽车模具行业的发展态势,以及创新前沿热点,进而赋能汽车模具从业者抢跑转型赛道。
汽车模具是制造汽车上所有零件的模具总称。汽车冲压模具是冲制汽车上所有冲压件的模具。汽车车身冲压模具是冲制汽车车身上所有冲压件的模具。汽车覆盖件冲压模具是冲制汽车车身上所有覆盖件的模具。现在这个板块一说汽车模具好像都指的是汽车覆盖件冲模。为了不和广义的汽车冲模混淆,在发帖时最好用汽车覆盖件冲模不用汽车冲模,冲压模具的形式很多,冲模也依工作性质,模具构造,模具材料三方面来分类。
汽车模具非标化特点突出,中高端模具知识、资金密集型特征显著;随着新能源化推进与汽车换型周期加速,满足客户精密性与轻量化需求、缩短制造周期、降低模具制造成本成为竞争焦点,技术壁垒与客户壁垒重要性进一步凸显。当前行业呈现“小、多、散”的格局,多数产能集中在低端市场;汽车附属企业、行业骨干企业是中高端模具主力,竞争日趋激烈;高端模具仍有发展空间。向前看,我们认为下游倒逼行业升级,高端模具市场国产替代与出口有望加速,专业化、标准化趋势下第三方供应商空间扩容,同时中高端市场份额向头部企业集中,格局有望优化。
汽车模具行业内各公司积极向下游延伸,打造第二增长曲线。于模具厂商而言,下游结构件市场空间大、且在快速扩容,可添加较强的成长属性;结构件商业模式更好,经济效益表现良好;业务相关性强,已有经验与客户可挪用。于终端客户而言,模具厂商技术水平更高,可完成满足下游需求的模具设计;响应速度更快;成本更低;服务能力更强。模具行业内各公司分别在汽车车身结构件、动力电池结构件、电机箱体等下游领域拓展业务、建设产能,积极开拓第二增长曲线。
近年来,随着计算机软件和硬件的快速发展,冲压成形过程的模拟技术(CAE)发挥着越来越重要的作用。在美国、日本、德国等发达国家,CAE技术已成为模具设计制造过程的必要环节,广泛用于预测成形缺陷,优化冲压工艺与模具结构,提高了模具设计的可靠性,减少了试模时间。国内许多汽车模具企业在CAE的应用中也取得了显着进步,获得了良好的效果。CAE技术的应用可大大节省试模的成本,缩短冲压模具的开发周期,已成为保证模具质量的重要手段。CAE技术正逐步使模具设计由经验设计转变为科学设计。
2020年受疫情影响,全球汽车模具市场规模同比缩减7.52%,2022年全球汽车模具市场规模达到515.2亿美元,同比增长4.27%,基本恢复至疫情前水平。从区域分布上看,中国是全球汽车模具行业第一大市场,2022年占全球总规模比重的31.27%。从区域分布来看,中国和欧洲是全球最主要的汽车模具市场,市场占比合计超半数以上,其中中国市场占比最高,约为31.27%,欧洲市场占比约为19.67%。
我国贵为世界汽车产销第一大国,汽车保有量也有望全球第一,但却始终无法生产出自己的高档车,这与被誉为“汽车工业之母”的汽车模具工业发展滞后有莫大关系,汽车模具是指应用于汽车领域的模具,被誉为“汽车工业之母”,汽车生产中90%以上的零部件需要依靠模具成形,汽车车身模具特别是大中型覆盖件模具,是车身制造技术的重要组成部分,也是形成汽车自主开发能力的一个关键环节。汽车模具产品包括汽车覆盖件模具、轮胎模具、内外饰塑件模具、车灯模具、汽车保险杆模具、汽车仪表板模具等。
汽车模具是“汽车工艺之母”、“效益放大器”、“创新之基”。模具是指在工业生产中通过注塑、吹塑、挤出、冲压等工艺强迫金属或非金属成型的工具,是制造业的重要基础工艺装备。模具产值与其下游产业产值的比例约1:100,故也被称作工业的效益放大器。模具成型具有高精度、高复杂度、高一致性的技术特点和高加工效率、高材料利用率、低成产成本的制造优势,被广泛应用在工业领域,据统计约75%的粗加工工业产品零件、50%的精加工零件和绝大部分塑料制品均由模具加工成型,因此模具工艺水平被视为衡量一国制造业水平的重要标志。更长远来看,模具是下游工业通过使用新材料、新工艺实现轻量化、节能降耗、结构创新、产品创新的重要载体,模具本身的创新也为下游产业链系统化创新提供了支撑。
冲压模具占模具市场规模的35%,是模具的主要类型之一。根据成型材料不同,模具可分为金属成型模具、塑胶成型模具和其他成型模具;根据成型方法的不同,模具可分为注射模、冲压模、压铸模和锻压模;根据加工精度不同,模具可分为普通精度模具和精密模具。我们依据中国模具协会口径,将模具大致分为冲压模具、塑料模具、铸造模具、锻造模具、橡胶模具等,以2019年我国模具行业收入总额计算,冲压模具占比35%,为市场主要类型之一。
数据显示,2022年我国汽车模具行业市场规模约为1083.8亿元,同比增长3.17%。按成型工艺分,冲压模具和注塑模具占主导地位,2022年冲压模具市场规模约为441.9亿元,注塑模具约为358.5亿元,两者合计占比超过70%。
汽车模具行业市场机遇分析
先进的加工技术与装备是提高生产率和保证产品质量的重要基础。在先进的汽车模具企业中配有双工作台的数控机床、自动换刀装置(ATC)、自动加工的光电控制系统、工件在线测量系统等已不鲜见。数控加工已由单纯的型面加工发展到型面和结构面的全面加工,由中低速加工发展到高速加工,加工自动化技术发展十分迅速。
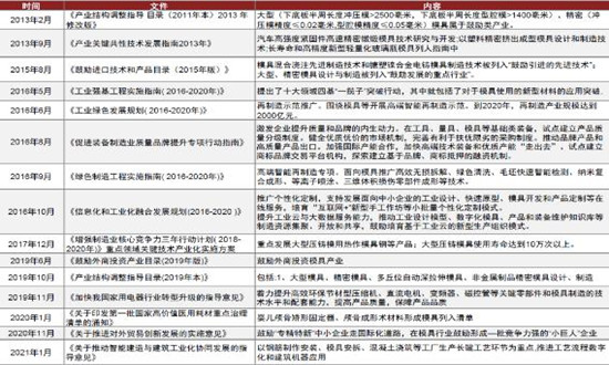
大国工业基石,政策积极引导行业向高质量发展转变。模具是大工业发展的基础,国家积极发布政策引导模具行业发展。我们将政策大致总结为四类,按照时间顺序循序渐进:1)行业:将模具列为优先发展的高技术产业化重点领域、工业强基工程的重要一环、产业结构调整中的鼓励类行业,通过价值引导与资源倾斜加速模具行业发展。2)技术:通过推动关键共性技术突破、细分产业(汽车、医疗、家电等)积极引导、鼓励外商投资等方式,推动行业向高端化、绿色化、信息化转型。3)市场:鼓励市场投资,建设产业共赢链对接平台,健全优质优价的市场机制,推动品牌产品和高质量产品出口。4)企业:鼓励模具领域“专精特新"中小企业走国际化道路,形成一批竞争力强的"小巨人"企业。

中研普华利用多种独创的信息处理技术,对市场海量的数据进行采集、整理、加工、分析、传递,为客户提供一揽子信息解决方案和咨询服务,最大限度地降低客户投资风险与经营成本,把握投资机遇,提高企业竞争力。想要了解更多最新的专业分析请点击中研普华产业研究院的《2023-2028年中国汽车模具行业发展分析与投资前景预测报告》。
关注公众号
免费获取更多报告节选
免费咨询行业专家

2023-2028年中国汽车模具行业发展分析与投资前景预测报告
中研普华的整份研究报告向您详尽描述您所处的行业形势,为您提供详尽的内容。中研普华在其多年的行业研究经验基础上建立起了完善的产业研究体系,一整套的产业研究方法一直在业内处于领先地位,...
查看详情
随着我国国民经济的迅速发展及人民收入水平的提高,消费市场对汽车、通信、电子、家电等消费品的需求快速提升,使得这...
肥胖是一种以体内脂肪过度蓄积和体重超常为特征的慢性代谢性疾病,由遗传因素、环境因素等多种因素相互作用所引起。我...
露营是一种短时的户外生活方式,是为了工程、军事、测绘、旅游等而特设临时的户外驻扎区,包括营帐、草棚、车房等简易...
服务外包是指企业将其非核心业务交给外部的专业团队来处理,以降低成本、提高效率、集中资源于核心业务的一种经营模式...
1月份,中国电商物流指数为112.8点,比上月提高0.8点。分项指数中,1月份,电商物流总业务量指数为125.3点,比上月提1...
预计2027年硅光子市场规模将达9.27亿美元随着5G、物联网、云计算等技术的普及,市场对硅基光电子器件的需求逐渐增加。...
微信扫一扫