车联网产业作为一种新兴的交叉行业,汇集了汽车制造、电子科技、信息通讯及道路交通运输等多个领域的技术和优势,正在成为全球科技创新和未来发展的关键所在。为了加速我国车联网产业的健康发展,政府部门已积极出台了一系列指导性和支持性政策,如《车联网网络安全和数据安全标准体系建设指南》等,为企业打造了一个更加优质、稳定的经营环境。这些政策不仅有助于推动车联网产业的规范化、标准化发展,同时也为行业的创新升级提供了坚实的制度保障。
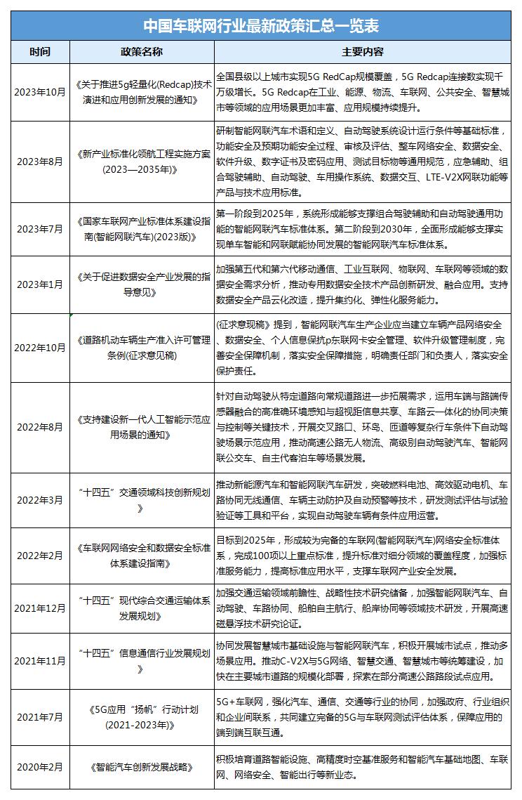
据中研普华产业研究院发布的《2024-2029年车联网产业现状及未来发展趋势分析报告》显示,2023年,我国在推进5G轻量化(Redcap)技术演进和应用创新发展方面取得了显著成果。全国县级以上城市实现了5G RedCap的规模覆盖,连接数实现了千万级的增长。同时,5G Redcap在工业、能源、物流、车联网、公共安全、智慧城市等领域的应用场景更加丰富,应用规模持续提升。这一进展为推动我国5G技术的普及和应用创新提供了有力支撑。
在智能网联汽车领域,我国也发布了一系列政策进行规范和引导。例如,《新产业标准化领航工程实施方案(2023—2035年)》提出了研制智能网联汽车相关基础标准和通用规范的任务,包括术语和定义、自动驾驶系统设计运行条件、功能安全及预期功能安全过程等。同时,《国家车联网产业标准体系建设指南(智能网联汽车)(2023版)》明确了智能网联汽车标准体系的建设目标和时间表,分为两个阶段实施,旨在支撑组合驾驶辅助和自动驾驶通用功能的实现,以及单车智能和网联赋能的协同发展。
此外,数据安全也是近年来政策关注的重点之一。《关于促进数据安全产业发展的指导意见》强调了加强5G、工业互联网、物联网、车联网等领域的数据安全需求分析,推动专用数据安全技术产品创新研发、融合应用。同时,要求支持数据安全产品云化改造,提升集约化、弹性化服务能力。这些措施有助于保障我国数据安全产业的健康发展。
在自动驾驶方面,政策也给予了积极的支持和引导。《支持建设新一代人工智能示范应用场景的通知》提出了针对自动驾驶从特定道路向常规道路进一步拓展的需求,开展复杂行车条件下自动驾驶场景示范应用的任务。同时,《“十四五”交通领域科技创新规划》也强调了推动新能源汽车和智能网联汽车研发的重要性,提出了突破关键技术、研发测试评估与试验验证等工具和平台的目标。
为了保障车联网产业的安全发展,我国还发布了《车联网网络安全和数据安全标准体系建设指南》,提出了到2025年形成较为完备的车联网(智能网联汽车)网络安全标准体系的目标。这一指南的发布有助于提升标准对细分领域的覆盖程度,加强标准服务能力,提高标准应用水平。
以下为近年来我国发布的车联网行业相关的政策文件汇总,更详尽分析,可查阅中研普华研究院撰写的《2024-2029年车联网产业现状及未来发展趋势分析报告》。

在这些政策的指导下,我国车联网行业有望在未来几年内实现更加快速和稳健的发展。通过不断完善车联网产业的标准体系,提高网络安全和数据安全水平,加强智能网联汽车的研发和应用,车联网产业将为我国交通运输行业的升级转型提供有力支撑,为经济社会发展注入新的动力。
更多车联网行业深度分析,请点击查看中研普华产业研究院发布的《2024-2029年车联网产业现状及未来发展趋势分析报告》。
关注公众号
免费获取更多报告节选
免费咨询行业专家

2024-2029年车联网产业现状及未来发展趋势分析报告
车联网的内涵主要指:车辆上的车载设备通过无线通信技术,对信息网络平台中的所有车辆动态信息进行有效利用,在车辆运行中提供不同的功能服务。可以发现,车联网表现出以下几点特征:车联网能够...
查看详情
海南将持续推动医疗消费回流,重点打造博鳌乐城国际医疗旅游先行区(下称“乐城先行区”)肿瘤、罕见病、医美等特色优...
截至2023年中国户外运动产业总规模已达1.2万亿,背后是日益增长的多样化兴趣爱好所提供的强大支撑。户外运动早已不是2...
“一方水土孕育一方物产”。地方特产涵盖农林产品、纺织品、工艺品等,不仅是某一地区重要的物质文化遗产,也是当地历...
近年来,随着全球经济的发展和油价的波动,石油开采行业面临着产能过剩的问题。特别是在一些主要的产油地区,产能过剩...
近年来,随着政府对交通问题的重视和政策支持,智慧交通行业将迎来更多的发展机遇。政府将加大对智慧交通行业的投入,...
眼镜,以矫正视力或保护眼睛而制作的简单光学器件,由镜片、镜架组成。分近视眼镜、远视眼镜、老花眼镜及散光眼镜四种...
微信扫一扫