变压器,作为一种利用电磁感应原理来改变交流电压的装置,其核心组成部分为初级线圈、次级线圈以及铁芯(磁芯)。这一设备在输配电领域扮演着基础且至关重要的角色,其应用广泛涵盖工业、农业、交通以及城市社区等多个领域。
随着我国电子工业的迅猛发展和技术的不断突破,变压器市场规模呈现出稳步扩大的态势。目前,我国已跻身全球变压器生产大国的行列,产品种类日益丰富多样,不仅能够满足国内市场的旺盛需求,还积极向海外市场拓展,展现了强大的国际竞争力。

据中研普华产业研究院发布的《2024-2029年中国变压器行业市场分析及发展前景预测报告》显示,2021年中国变压器产量为185,390万千伏安,同比增长6.79%,展现出强劲的增长势头。到了2022年,产量进一步攀升至约199,393万千安伏,持续保持了良好的发展态势。随着我国各地特高压项目的陆续落地以及疫情的有效控制,中商产业研究院的分析师们预测,2023年变压器产量有望达到211,131万千安伏,并在2024年继续增长至222,860万千安伏,展现出持续增长的良好前景。
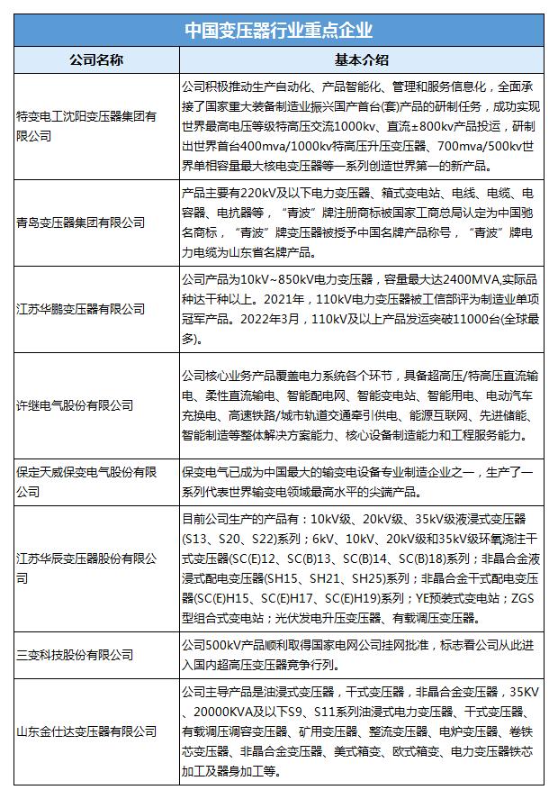
尽管我国电子变压器生产企业数量众多,但整个变压器行业的市场集中度相对较低,市场格局显得较为分散。尽管如此,仍有一些企业在激烈的市场竞争中脱颖而出,成为了行业的领军企业。这些企业包括特变电工沈阳变压器集团有限公司、青岛变压器集团有限公司、江苏华鹏变压器有限公司、许继电气股份有限公司、保定天威保变电气股份有限公司、江苏华辰变压器股份有限公司、三变科技股份有限公司以及山东金仕达变压器有限公司等。

这些变压器行业的领军企业积极引领技术创新和产品升级。特变电工沈阳变压器集团有限公司在特高压交流1000kv和直流±800kv产品的研发上取得世界领先成果,青岛变压器集团有限公司的“青波”牌产品被评为中国驰名商标和名牌产品。江苏华鹏变压器有限公司的产品种类丰富,且在110kV电力变压器领域获得制造业单项冠军产品称号。许继电气股份有限公司则提供覆盖电力系统各个环节的整体解决方案和核心设备。保定天威保变电气股份有限公司是中国最大的输变电设备制造企业之一,代表着世界输变电领域的尖端水平。江苏华辰变压器股份有限公司生产多种规格的液浸式和干式变压器,以及非晶合金变压器和预装式变电站等。三变科技股份有限公司成功进入国内超高压变压器竞争行列,而山东金仕达变压器有限公司专注于油浸式、干式和非晶合金变压器等主导产品的生产。
这些企业凭借着强大的技术实力、丰富的市场经验以及良好的品牌形象,赢得了市场的广泛认可。未来,随着市场的不断变化和技术的持续创新,这些领军企业有望继续发挥引领作用,推动整个电子变压器行业朝着更高水平发展。
更多变压器行业深度分析,请点击查看中研普华产业研究院发布的《2024-2029年中国变压器行业市场分析及发展前景预测报告》。
关注公众号
免费获取更多报告节选
免费咨询行业专家

2024-2029年中国变压器行业市场分析及发展前景预测报告
变压器研究报告对变压器行业研究的内容和方法进行全面的阐述和论证,对研究过程中所获取的变压器资料进行全面系统的整理和分析,通过图表、统计结果及文献资料,或以纵向的发展过程,或横向类别...
查看详情
贵州省习水县人民政府官方网站发布消息显示,2023年习水县白酒产能达18.6万千升,产量达16.2万千升,实现销售收入346....
汽车装饰件,从狭义上来讲,指的是可以对汽车进行装饰的产品的总称;而从广义上来讲,就是在汽车制造商作为成品提供给...
2022年袋式除尘器行业受到国家生态环境保护“十四五”规划和污染防治攻坚战的政策支持,以及非电行业超低排放改造的市...
二次元经济是指基于互联网及移动互联网,通过开放共创培育明星IP,并基于多内容形态的共生经济体,构建具备大众影响力...
人工智能(AI)技术是当前科学与工程研究的一大热点,以ChatGPT为代表的生成式人工智能技术带来了通用人工智能(AGI)...
工业互联网--开放、全球化的网络,将人、数据和机器连接起来,属于泛互联网的目录分类。它是全球工业系统与高级计算、...
微信扫一扫