医疗卫生是服务于国计民生的大事,医疗卫生事业的发展也是提高国家人民幸福指数的关键指标。近年来,为了增加医疗服务资源供给,解决医疗资源分配不合理问题,我国医药卫生体制改革不断深化。
一、医疗卫生重点政策
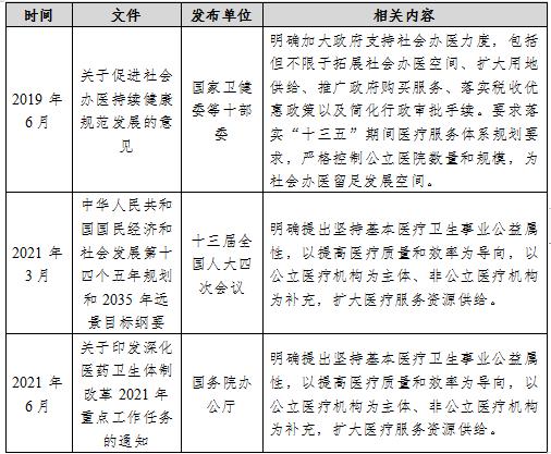
医疗卫生是服务于国计民生的大事,医疗卫生事业的发展也是提高国家人民幸福指数的关键指标。近年来,为了增加医疗服务资源供给,解决医疗资源分配不合理问题,我国医药卫生体制改革不断深化。2016年中共中央、国务院在《“健康中国2030”规划纲要》中提出要进一步优化政策环境,推进和实现非营利性民营医院与公立医院同等待遇。2021年十三届全国人大四次会议通过的《中华人民共和国国民经济和社会发展第十四个五年规划和2035年远景目标纲要》明确提出坚持基本医药卫生事业公益属性,以提高医疗质量和效率为导向,以公立医疗机构为主体、非公立医疗机构为补充,扩大医疗服务资源供给。“十四五”时期医疗卫生领域的一系列政策为推动公立医院高质量发展、完善公共卫生体系、深化医药卫生体制改革、促进优质医疗资源均衡布局等工作指明了方向。
图表 国家医疗卫生事业相关政策意见

资料来源:各政府部门,中研普华产业研究院整理
二、政策支持社会办医
根据中研普华产业研究院撰写的《2024年版医疗卫生产业规划专项研究报告》显示:
近年来国家积极推进社会办医准入扩容,历年政策鼓励社会办医。2014年,国家卫计委发文,切实将社会办医纳入区域卫生规划统筹考虑,持续提高社会办医管理与质量水平。2015年,国务院发文进一步放宽社会办医准入,并对社会办医持续持支持态度,支持优质社会办医扩容。卫健委统计显示,中国民营医院数量已从2015年的1.9万家迅速扩张至2022年的2.5万家。
图表 2017-2022年我国医院数量变化情况

数据来源:卫健委,中研普华产业研究院整理
注:民营医院指经济类型为国有和集体以外的医院,包括联营、股份合作、私营、台港澳投资和外国投资等医院。
根据《2022年我国卫生健康事业发展统计公报》,我国公立医院承担约83.4%的门诊人次,公立医疗资源紧张。自2010年起,政府鼓励社会资本进入医疗服务领域,鼓励有能力的社会资本做大做强,并在之后的十年间一直给予民营医疗服务机构政策方面的优待与支持,因此涌现出一批优秀的民营医疗服务机构。2021年8月,政府出台政策,强调社会办医机构专业技术人员在职称申报、审评方面应与公立机构人员享受同等待遇,将进一步促进人才在民营机构就业,进一步鼓励了社会办医。
三、医疗需求不断增长
医疗服务市场规模不断扩大,综合性医院收入规模持续增长。我国老龄化进程逐步加深,助推医疗需求不断增长。国家统计局数据显示,65岁以上人口从1953年的4.4%增长至2022年的14.9%。据弗若斯特沙利文统计,平均预期寿命由2005年的73岁增加至2015年的76.3岁,预期将在2025年达到79.4岁,我国老年人口数量将持续增加。
医疗需求促使医疗服务市场规模与综合性医院收入规模不断扩大。根据卫健委,全国医院诊疗人次从2017年的34.39亿增长到2022年的38.22亿人次;全国综合医院平均收入从2017年的3.9亿元增长到2021年的5.4亿元。
图表 2017-2022年全国医院诊疗人次

数据来源:卫健委,中研普华产业研究院整理
四、医药费用情况分析
2022年,医院次均门诊费用342.7元,按当年价格比上年上涨4.1%,按可比价格上涨3.0%;次均住院费用10860.6元,按当年价格比上年下降1.3%,按可比价格下降2.4%。日均住院费用1186.5元。
2022年,医院次均门诊药费(130.3元)占次均门诊费用的38.0%,比上年(37.5%)增加0.5个百分点;医院次均住院药费(2640.5元)占次均住院费用的24.3%,比上年(25.1%)下降0.8个百分点。
2022年各级公立医院中,三级医院次均门诊费用上涨3.1%(当年价格,下同),次均住院费用下降4.0%。
2022年,社区卫生服务中心次均门诊费用180.1元,按当年价格比上年上涨8.6%,按可比价格上涨7.5%;次均住院费用3494.4元,按当年价格比上年下降4.3%,按可比价格下降5.3%。
2022年,社区卫生服务中心次均门诊药费(135.1元)占次均门诊费用的75.0%,比上年(71.7%)增加3.3个百分点;次均住院药费(1026.9元)占次均住院费用的29.4%,比上年(29.8%)下降0.4个百分点。
2022年,乡镇卫生院次均门诊费用92.2元,按当年价格比上年上涨3.6%,按可比价格上涨2.5%;次均住院费用2214.8元,按当年价格比上年上涨2.2%,按可比价格上涨1.1%。日均住院费用339.9元。
2022年,乡镇卫生院次均门诊药费(56.4元)占次均门诊费用的61.2%,比上年(57.9%)增加3.3个百分点;次均住院药费(726.3元)占次均住院费用的32.8%,比上年(33.2%)下降0.4个百分点。
欲了解更多行业的市场数据及未来行业投资前景,请点击查看中研普华产业研究院报告《2024年版医疗卫生产业规划专项研究报告》。
关注公众号
免费获取更多报告节选
免费咨询行业专家

2024年版医疗卫生产业规划专项研究报告
产业规划一般包括产业发展现状、产业特征分析、产业发展目标和发展定位、产业发展重点方向、产业空间引导和产业发展政策等。随着中国对外开放程度的深化,经济全球化和区域化对产业发展的影响显...
查看详情
低分子肝素钠是一种重要的抗凝药物,由肝素原料进一步加工纯化而得,其分子量小、生物利用度高、半衰期长,且出血副作...
1、康养产业发展脉络根据中研普华产业研究院撰写的《2024-2029年康养产业现状及未来发展趋势分析报告》显示:康养产业...
一、全球康复医疗行业市场概况康复是“预防、临床治疗、康复”三位一体的重要组成部分,主要分为急性期康复、急性期后...
1、《“十四五”国家老龄事业发展和养老服务体系规划》根据中研普华产业研究院撰写的《2024-2029年中国养老行业市场全...
海洋生态行业是一个致力于保护和恢复海洋生态系统健康与活力的综合性领域。它涵盖了多个方面,包括但不限于海洋环境保...
电力智能感知终端是一种在电力系统中起关键作用的设备,它能够采集和处理电力系统中的信息,以提高电力系统的可靠性、...
微信扫一扫