近年来,国家发布多项政策,主导和规划康复医疗发展的主调,重点关注中医康复、外科康复、老年康复等领域,鼓励康复医疗资源补充、服务能力提升、康复模式创新等。
一、康复医疗行业相关利好政策
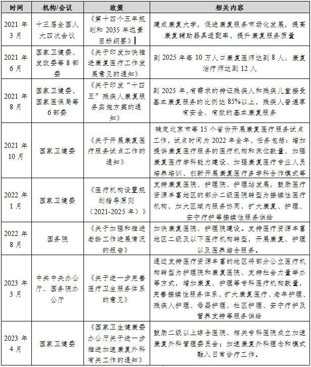
我国三级康复医疗体系建设正在逐步发展完善。过去,中国医疗体系一向是重急救、重治疗、轻预防、轻康复,导致国内康复资源总量不足且分布不均。随着居民生活水平的不断上升,国家逐渐重视康复医疗行业水平,逐步出台各项政策促进康复医疗领域发展。
根据中研普华产业研究院撰写的《2024-2029年中国康复医疗行业市场前瞻分析与未来投资战略规划报告》显示:
2012年,原卫生部制定了《“十二五”时期康复医疗工作指导意见》,指出要明确不同层级康复医疗机构的功能定位,探索建立分层级、分阶段康复的有效模式,将全国康复医疗分为三个层次:一是急性期,康复在三级综合医院;二是稳定期,康复在康复医院或者以康复为主的二级综合医院;三是恢复期,康复进入社区、基层医疗机构。
2021年以来国家接连出台政策文件,支持康复医疗行业发展。2021年6月,国家卫健委等8部委发布《关于印发加快推进康复医疗工作发展意见的通知》,定下2025年每10万人口康复医师达到8人、康复治疗师达到12人的目标;2023年3月,中共中央办公厅、国务院办公厅发布《关于进一步完善医疗卫生服务体系的意见》,支持社会办医、增加康复等专科医疗机构的数量。随着国家对康复医疗给予的重视程度越来越高,行业未来有望迎来快速发展。
图表 康复医疗行业相关利好政策

资料来源:中研普华产业研究院整理
二、康复医疗发展驱动因素
政策端:近年来,国家发布多项政策,主导和规划康复医疗发展的主调,重点关注中医康复、外科康复、老年康复等领域,鼓励康复医疗资源补充、服务能力提升、康复模式创新等。在国家政策的指导和推动之下,以试点省市为主,各地方政府相继出台实施方案。其中,部分省市更是提供具体的财政补贴和人才补充方案。
需求端:康复医学是与医学、心理学、社会学、工程学等相互渗透形成的新兴学科,是促进病、伤、残者康复的医学分支。它的任务是利用医学手段和工程技术,研究有关功能障碍的预防、评定和处理(治疗、训练)等问题。在医学价值方面,康复医学解决了临床医学难以解决的问题,包括长期功能障碍或功能丧失。在经济价值和社会价值方面,康复治疗能加快身体机能恢复、降低复发率、减少并发症,节约总体治疗费用。由于康复医疗行业终端受益者主要涵盖了老年人、慢性疾病患者、残疾人等群体,潜在需求巨大。
供给端:由于康复医疗服务主要体现技术劳务价值,符合医保控费下的医疗服务改革的政策支持方向,且盈利模式较好,逐步受到公立医院和民营资本的重视。对于主流公立医院而言,此前康复医学科一直是医院的边缘科室,创收少,病床周转慢,但自从新医改之后,康复医学科凭借其以医疗服务收入为主的优势逐步受到公立医院的关注,各公立医院主动加强自身康复学科建设,增加服务供给;对于民营资本而言,康复医院具有良好的规模化、连锁化基础,初始投入成本较低、爬坡期较短,整体盈利模式较好。两者的快速发展,同时也有利于康复医疗体系的完善以及转诊通道的进一步畅通。
技术端:随着新兴技术的不断发展,数字疗法、大数据、5G、AI等已成为推动康复医疗发展的强力驱动因素。数字疗法对于肌骨康复、儿童孤独症、精神心理疾病等诊疗效率的提升发挥了巨大效用;大数据+5G助力康复医疗信息化建设,发展服务新模式、新业态、新技术,优化服务流程;三级康复网络建设项目创建了区域内患者享受便捷、高质量的远程康复诊疗、转诊、教育等服务的生态圈,实现了康复信息的数字化与共享化。此外,人工智能、虚拟现实、脑机接口等技术推动了医疗器械的进步,神经康复机器人、康复护理机器人、家庭康复诊疗设备等逐渐得到发展,产品趋于智能化、信息化、个性化,但产品同质化与缺乏创新的痛点问题仍需解决。未来,康复医疗行业将在新兴技术的推动之下稳步发展。
欲了解更多行业的市场数据及未来行业投资前景,请点击查看中研普华产业研究院报告《2024-2029年中国康复医疗行业市场前瞻分析与未来投资战略规划报告》。
关注公众号
免费获取更多报告节选
免费咨询行业专家

2024-2029年中国康复医疗行业市场前瞻分析与未来投资战略规划报告
康复治疗,是通过各种手段,刺激病损部位,引导患者锻炼,进而使受伤的肢体,功能减退的部位,能够得到改善,并更好地恢复相应的功能,更快地促进疾病恢复,为患者在疾病后重新投入生活,工作创...
查看详情
EDA软件是利用计算机辅助设计软件,完成超大规模集成电路(VLSI)芯片的功能设计、综合、验证、物理设计(包括布局、I...
近年来,农业种植行业总体保持稳定增长。随着国家对农业发展的重视和扶持政策的不断出台,农业种植行业得到了快速发展...
工业芯片,也称为微电路或微芯片,是指内含集成电路的硅片,体积很小,常常是计算机或其他电子设备的一部分。工业芯片...
根据国家能源局统计,2023年全社会用电量92241亿千瓦时,同比增长6.7%,其中规模以上工业发电量为89091亿千瓦时。从1...
高压柱塞泵行业是高端液压装备的核心领域,被称作液压系统的“心脏”,在制造业中占据关键地位。该行业的产品被广泛应...
在全球低碳目标的引领下,在政策引导、经济性提升和技术进步推动下,光伏行业呈现出持续蓬勃发展的态势。2023年全球新...
微信扫一扫