1、中国桥梁钢结构行业发展历程
桥梁是一个国家或地区经济实力、科学技术、生产力发展等综合国力的体现,往往是代表一个地区经济、历史、人文等社会发展的标志性建筑。我国地域辽阔,地貌多样,公路、铁路等交通运输基础设施建设需要跨越江河、高山、峡谷等众多地形;同时,市政建设基于城市化的发展对基础设施建设提出了更高要求,立体交通网络建设成为大中城市解决交通拥堵问题的重要选择。因此,桥梁建设是交通运输基础设施建设中至关重要的部分。
根据中研普华产业研究院撰写的《2024-2029年中国桥梁钢结构行业市场发展环境与投资分析报告》显示:
随着国家大规模基础设施建设的投入及桥梁钢结构技术的逐步成熟,国内跨区域的公路、铁路建设所涉及的跨江、跨海大桥,市政建设中所涉及的城市高架桥、跨江、跨湖大桥,开始越来越多的采用钢结构。
我国桥梁钢结构的发展是随着钢材技术的进步而进步的,我国的钢桥建设经历了从简单的连接,到铆接,再到焊接,最后到高强度螺栓连接的发展历程,钢结构材料也经历着从低碳钢,到低合金钢,再到高强度高性能钢的转变。总体来看,得益于国家经济建设快速发展,我国桥梁钢结构行业正处于发展期,市场空间巨大。
2、中国桥梁钢结构行业发展概述
桥梁钢结构工程是桥梁建设工程的一个关键子项工程,其技术水平与桥梁建设整体水平密切相关。桥梁工程作为一个复杂的系统性工程,在项目建设过程中,应用到包括物理、化学、水文、建筑、材料等多个学科的最新技术,随着工程项目数量的增加,工程经验积累会越来越丰富,综合运用多学科技术的新成果也会不断涌现。相应地,桥梁钢结构工程行业在设计、材料、制作、安装、连接、检测、装备等方面也会应用和研发较多的先进工程技术,以与桥梁整体建设的技术要求相适应,或反过来推动桥梁整体建设的工程技术水平。
我国作为新世纪的桥梁大国,伴随其发展的桥梁钢结构工程行业虽然在行业整体技术水平上与欧美、日本等传统桥梁强国相比尚有一定差距,但通过不断学习吸收国外先进的技术和方法、引进国外先进的加工安装设备,整体技术水平发展较为迅速。目前,桥梁钢结构工程行业的技术水平及技术特点主要如下:
1、高性能钢材的应用性研发兴起
高性能钢材是桥梁钢结构工程的基础保证。我国桥梁用钢已从较早的一般桥梁用钢(16Mnq型钢材)逐步向高强度桥梁钢(Q370q、Q420q型钢材)方向发展。特别是大跨径铁路及公路桥梁由于其高速、重载、大跨等特点而对桥梁用钢的屈服强度、疲劳性能提出了很高的要求,对中厚钢板的拉伸、冲击、冷弯等加工性能也提出了更高的要求。因此,业内部分桥梁钢结构工程企业展开了针对钢材性能提升的理化试验研究,以保证工程用材满足加工要求和屈服强度、疲劳性能要求。
2、产品设计分析技术不断更新
在产品设计上,桥梁钢结构更加注重横向抗倾覆稳定设计、焊接结构完整性设计、加劲肋设置和结构内力技术等细节。随着计算机应用技术发展,电脑制图和计算机分析在桥梁钢结构工程领域的应用日益广泛,利用计算机辅助手段,可有效的进行快速优化设计和仿真分析,模拟生产流程及产品部件,大幅提高生产效率,有效控制成本。
3、加工制造向高精密和自动化方向发展
钢结构加工制造质量是决定整个桥梁工程质量的基础,其制作精度和焊接质量是关键。以往桥梁钢结构制造给人的印象无非有简单的焊接、加工设备就可以进行生产制造。而现代的桥梁钢结构制造发展的趋势则是信息化、自动化,生产过程中大量采用电脑排版放样、自动切割、数控制孔等技术,数控划线、切割和制孔全面实现自动化,以大幅提高生产效率及钢结构构件的制造精度。传统的焊接技术也随着计算机技术、人工智能的发展,逐步向自动化、智能化方向发展。
安装质量好坏是最终工程完成品质高低的关键。现代桥梁钢结构安装技术是以高效率的施工机械、先进的吊装、液压顶升装备来实现钢结构的安装。特别对一些地理位置复杂、施工场地受限、许多大跨、高耸、重载的市政高架桥梁钢结构工程,从安装方式选择、设备配置、质量、安全、意外措施及网络系统管理保障等方面,需要专业化队伍制定成套特定的安装技术方案。。
3、我国桥梁钢结构市场发展分析
随着经济的快速发展,在市政建设、过水桥、高速公路、高速铁路、跨海大桥等大型交通工程的桥梁建设中,采用钢结构作为建筑主体已日益普遍。
桥梁钢结构为钢结构应用于桥梁工程建筑的特殊结构,即桥梁的主要承重受力结构由钢结构构成。桥梁钢结构产品按照桥梁使用功能可以分为公路桥梁、铁路桥梁、公铁两用桥梁、城市高架桥梁等;从桥梁的桥型来看,又主要包括梁式桥、拱式桥、悬索桥和斜拉桥等,不同桥型均由单元节段或构件经焊接、栓接或者铆接组合成箱型或桁架的结构型式。
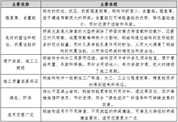
在桥梁建筑工程中,相较于传统的混凝土、钢筋混凝土或者预应力钢筋混凝土等建筑材质,桥梁钢结构具有诸多优点,主要体现在:
图表 桥梁钢结构优点

资料来源:中研普华产业研究院整理
目前我国铁路桥梁均采用钢结构,近几年来公路桥梁采用钢结构已成为发展趋势,京沪高速、跨海、跨江大桥采用钢结构,高速公路中的护栏、收费站、交通标志的钢结构用量也不少。机场候机楼、火车站候车大厅和站台的新建和扩建项目也在不断增加。此外,市政建设中采用钢结构的量也会相应增加。地铁和轻轨工程、城市立交桥、高架桥、环保工程、城市公共设施及临时房屋等均越来越多的采用钢结构。
欲了解更多行业的市场数据及未来行业投资前景,请点击查看中研普华产业研究院报告《2024-2029年中国桥梁钢结构行业市场发展环境与投资分析报告》。






















研究院服务号
中研网订阅号