节能环保产业发展如何?节能环保产业是指为节约能源资源、发展循环经济、保护生态环境提供物质基础和技术保障的产业,是国家加快培育和发展的7个战略性新兴产业之一。是推动节能减排,发展绿色经济和循环经济,建设资源节约型环境友好型社会,积极应对气候变化,抢占未
节能环保产业发展如何?节能环保产业是指为节约能源资源、发展循环经济、保护生态环境提供物质基础和技术保障的产业,是国家加快培育和发展的7个战略性新兴产业之一。是推动节能减排,发展绿色经济和循环经济,建设资源节约型环境友好型社会,积极应对气候变化,抢占未来竞争制高点的战略选择。
根据国家统计局公布的《节能环保清洁产业统计分类(2021)》,节能环保主要分为高效节能、先进环保、资源循环利用、绿色交通车船和设备制造。我国节能环保产业发展主要受政策影响,在经历了发展早期(“十一五”期间)、历史机遇期(“十二五”期间)和发展成熟期(“十三五”期间)后,“十四五”期间,节能环保产业正处于新的战略机遇期。
我国节能环保产业发展主要受政策影响,在国家一系列政策的推动下,我国节能环保产业已成为国民经济新的支柱产业。
近年来,国家在财政支出方面,把生态环保、绿色发展作为重要的领域,财政支出逐步扩大。据财政部数据,2013-2021年,全国节能环保财政支出规模年均增长率达8.8%。从波动趋势来看,2013-2019年,我国节能环保财政支出规模整体呈扩大趋势,2020-2021年有所下降。2021年,全国节能环保财政支出规模达6305亿元。
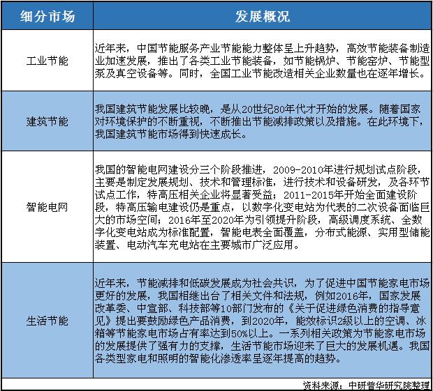
在国家政策和财政支出的推动下,我国节能环保产业快速发展。据发展和改革委员会公布数据,“十三五”期间,节能环保产业产值由2015年的4.5万亿元上升到2020年的7.5万亿元左右。节能行业是节能环保产业的重要细分行业,主要包括工业节能、建筑节能、智能电网和生活节能四个领域,具体发展概况如下:
图表:节能行业发展概况

资料来源:中研普华研究院整理
《中国环保产业发展状况报告(2020)》采用环保投资拉动系数法、产业贡献率和产业增长率三种方法预测2020年环保产业营业收入规模大约在1.6万-2万亿元之间,2021年环保产业规模有望超过2万亿元。
据我国“碳中和、碳达峰”节能减排规划——《关于完整准确全面贯彻新发展理念做好碳达峰碳中和工作的意见》和《2030年前碳达峰行动方案》,到2025年,绿色低碳循环发展的经济体系初步形成,重点行业能源利用效率大幅提升。单位国内生产总值能耗比2020年下降13.5%;单位国内生产总值二氧化碳排放比2020年下降18%。
图表:2025-2060年中国“碳中和、碳达峰”节能减排规划

资料来源:中研普华研究院整理
据《“十四五”循环经济发展规划》,到2025年,主要资源产出率比2020年提高约20%,单位GDP能源消耗、用水量比2020年分别降低13.5%、16%左右,农作物秸秆综合利用率保持在86%以上,大宗固废综合利用率达到60%,建筑垃圾综合利用率达到60%,废纸利用量达到6000万吨,废钢利用量达到3.2亿吨,再生有色金属产量达到2000万吨,其中再生铜、再生铝和再生铅产量分别达到400万吨、1150万吨、290万吨,资源循环利用产业产值达到5万亿元。在“碳中和、碳达峰”和“十四五”的一系列目标和规划的推动下,我国节能环保产业规模将继续扩大。据前瞻分析预测,到2027年我国节能环保产业产值规模有望超19万亿元。
想要了解更多行业市场发展前景,请点击查阅中研普华研究院出版的报告《2022-2026年中国节能环保行业竞争格局及发展趋势预测报告》。

关注公众号
免费获取更多报告节选
免费咨询行业专家

2022-2027年中国电力环保行业市场全景调研与发展前景预测报告
电力环保行业研究报告主要分析了电力环保行业的市场规模、电力环保市场供需求状况、电力环保市场竞争状况和电力环保主要企业经营情况,同时对电力环保行业的未来发展做出科学的预测。中研普华凭...
查看详情
前三季度,我国软件和信息技术服务业(以下简称软件业)运行态势平稳,软件业务收入稳步增长,利润总额增速小幅回落,...
改革开放以来,中国国防开支经历了从维持性投入到适度增长的发展历程,总体保持与国家经济和财政支出同步适度协调增长...
什么是动漫衍生品?在现实中,动漫周边产品与动漫衍生品是同一概念。“动漫衍生品”指的是一种可以交易的服务或产品,0...
截至目前,全国已经有超过20个城市出台政策,允许购房人提取公积金用于支付首付款及购房款。在出台相关政策的城市中,...
近年来,我国经济发展由“高速发展”转向“高质量发展”,注重经济“绿色发展”,由高排放、高污染向循环经济和环境友...
国内新开超400条航线从10月30日至明年3月25日,中国民航将执行新的冬春航季航班计划,新航季国内新开航线超400条,主5...