我国城市集中供热行业的竞争格局呈现出多元化、差异化的发展态势。不同梯队的企业在各自的领域内发挥着重要作用,共同推动着行业的持续健康发展。未来,随着技术的不断进步和市场的不断变化,这一竞争格局还将发生更多的变化和挑战。
城市集中供热作为现代化城市的核心基础设施,扮演着不可或缺的角色,它是城市公用事业的关键一环。这种供热方式通过管网将集中热源产生的蒸汽、热水输送到城市或特定区域,以满足生产、采暖和生活所需的热量。其重要性不仅在于为城市提供稳定可靠的高品位热源,更在于其深远的社会和经济效益。
从社会效益角度看,集中供热显著改善了人民的生活质量。稳定的热源供应使得冬季采暖更加舒适,生活质量得以提升。同时,集中供热还有助于减少城市污染,优化城市环境。通过减少分散的小锅炉和燃煤设施,集中供热有效降低了烟尘、二氧化硫等污染物的排放,为城市的可持续发展作出了积极贡献。
在经济效益方面,集中供热同样表现出色。通过规模化、专业化的运营管理,集中供热实现了能源的高效利用,降低了能源消耗和运营成本。同时,由于减少了分散供热所需的多个热源和管网设施,城市空间得到了更有效的利用,为城市的规划和建设提供了更多可能性。
据中研普华产业研究院发布的《2024-2028年中国集中供热行业全景调研与发展战略咨询报告》分析,我国城市集中供热行业的竞争格局主要分为三个梯队。首先,第一梯队是由国有电力公司和能源公司所构成的。这些企业凭借深厚的资源积累、强大的技术储备以及丰富的项目经验,稳稳占据了行业的主导地位。他们不仅在供热服务上有着卓越的表现,还在技术创新、市场拓展等方面发挥着引领作用。
第二梯队主要由传统热力公司和新涌现的新能源公司组成。这些企业以较强的盈利能力为特点,通过持续的技术升级和市场拓展,逐步在行业中站稳了脚跟。尽管与第一梯队相比,他们在资源和技术上可能稍显逊色,但他们的灵活性和创新精神使得他们在特定市场领域取得了显著成就。
第三梯队,则主要由中小热力公司和新进入参与者构成。受限于规模和技术的局限性,这些企业的业务主要局限于局部地区。然而,这并不意味着他们没有发展空间。相反,随着国家对于节能环保和可持续发展的日益重视,这些企业有望通过技术创新和市场拓展,逐步提升自己的竞争力,从而在行业中占据一席之地。
总体来看,我国城市集中供热行业的竞争格局呈现出多元化、差异化的发展态势。不同梯队的企业在各自的领域内发挥着重要作用,共同推动着行业的持续健康发展。未来,随着技术的不断进步和市场的不断变化,这一竞争格局还将发生更多的变化和挑战。
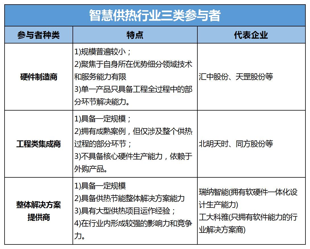
智慧供热行业作为现代城市能源管理的核心领域,其市场参与者日益多样化,主要涵盖了产品商、集成商和整体解决方案企业三类。近年来,随着国家对智慧城市和节能减排政策的深入推进,智慧供热行业改革步伐加快,吸引了一批批新的市场参与者,进一步加剧了市场竞争的激烈程度。

当前,尽管智慧供热行业参与者众多,但多数企业规模相对较小,且真正具备供热节能整体解决方案能力的企业仍然较少。这主要是因为智慧供热改造涉及的技术和领域较为复杂,需要综合考虑热源、热网、热用户等多个环节,进行整体性的优化和升级。这不仅要求企业具备深厚的技术储备和创新能力,还需要有丰富的实践经验和项目执行能力。
然而,随着供热在民生中重要性的不断凸显,以及城市节能减排政策的持续推进,热力企业对智慧供热企业的要求也日益提高。他们不仅关注产品的质量和技术的先进性,更看重企业的结果交付能力和售后服务水平。这意味着,智慧供热企业不仅要在技术研发和产品创新上下功夫,还需要在项目管理、团队建设和客户服务等方面不断提升自身能力。
展望未来,那些具备自主产品研发生产能力的整体解决方案提供商将在智慧供热行业中占据更为重要的地位。他们凭借成熟的项目经验和技术储备,能够为客户提供更加个性化、高效、可靠的智慧供热解决方案,实现从热源到热用户的全流程优化和管理。同时,他们还将积极探索新的技术和应用,推动智慧供热行业的创新发展,为城市的可持续发展作出更大的贡献。
此外,随着物联网、大数据、人工智能等新一代信息技术的广泛应用,智慧供热行业将迎来更多的发展机遇和挑战。智慧供热企业需要紧跟时代步伐,加强与相关领域的合作与交流,共同推动智慧供热技术的创新和应用,为城市的节能减排和绿色发展贡献力量。
更多城市集中供热行业深度分析,请点击查看中研普华产业研究院发布的《2024-2028年中国集中供热行业全景调研与发展战略咨询报告》。
关注公众号
免费获取更多报告节选
免费咨询行业专家

2024-2028年中国集中供热行业全景调研与发展战略咨询报告
由于城市供热服务具有可替代性低、非排他性、公用性和公益性的特点,因此具有了准公共物品的特性。准公共物品的特性决定了该类产品和服务的提供必须是介于政府和私营部门之间,由市场和政府通过...
查看详情
随着电子商务的快速发展,消费者对于便捷、高效的快递服务需求不断增长,推动了同城快递市场的迅速扩张。越来越多的企...
随着电子商务的快速发展,消费者对于便捷、高效的快递服务需求不断增长,推动了同城快递市场的迅速扩张。越来越多的企...
贵州茅台作为中国白酒行业的领军企业,一直在积极寻求品牌创新和市场拓展。近日,有消息传出贵州茅台将再推茅台低度果...
电力煤炭项目主要关注的是用于发电的煤炭资源。这类项目涉及煤炭的开采、加工、运输以及其在发电过程中的应用。电煤,...
从曾经的受到追捧到陆续下线,当前,直销银行的光环已逐渐褪去。近两年来,越来越多的银行正在对直销银行的布局做“减...
随着新型技术的推出,油烟机市场的型号将前所未有地丰富,智能网络化的油烟机正迅速进入市场,使普通家装消费者能够体...
微信扫一扫