车路协同是智慧交通的根基之一,通过5G和C-V2X等技术,将道路、车辆以及相关交通要素进行有效融合,实现车与车、车与路、车与人、车与网络的实时数据交互,对智慧交通建设起到至关重要的作用。
车路协同行业相关政策有哪些?近些年来,为了促进车路协同行业发展,我国颁布了多项关于支持、鼓励、规范车路协同行业的相关政策,如2022年国务院发布的《关于印发“十四五”现代综合交通运输体系发展规划的通知》加强智能网联汽车、自动驾驶、车路协同、船舶自主航行、船岸协同等领域技术研发,开展高速磁悬浮技术研究论证。
何谓车路协同?车路协同是智慧交通的根基之一,通过5G和C-V2X等技术,将道路、车辆以及相关交通要素进行有效融合,实现车与车、车与路、车与人、车与网络的实时数据交互,对智慧交通建设起到至关重要的作用。
车路协同是采用先进的无线通信和新一代互联网等技术,全方位实施车车、车路动态实时信息交互,并在全时空动态交通信息采集与融合的基础上开展车辆主动安全控制和道路协同管理,充分实现人车路的有效协同,保证交通安全,提高通行效率,从而形成的安全、高效和环保的道路交通系统。
《数字交通“十四五”发展规划》要求,“十四五”期间要推动一批自动驾驶、智能航运测试基地和先导应用试点工程建设;完善自动化分拣设施、无人仓储、无人车和无人机配送;协同建设车联网、船联网,推动车用无线通信技术应用;推动车路协同及自动驾驶相关标准研究制定,加强相关通信接口和协议统筹。
预测,到2030年,中国智慧交通市场规模将达到10.6万亿元。随着车端、路端、云端智能布局持续完善,C端需求将被逐渐释放,同时伴随着自动驾驶市场机制的形成,产业链愈加成熟,智慧交通市场未来呈现稳定增长态势。
根据中研普华研究院《2022-2027年中国车路协同行业深度调研与投资战略咨询报告》显示:
车路协同市场环境及影响分析
第一节 车路协同政治法律环境
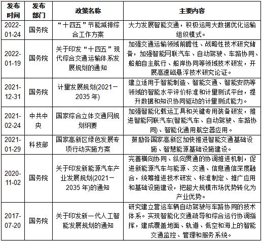
一、车路协同相关政策法规
近些年来,为了促进车路协同行业发展,我国颁布了多项关于支持、鼓励、规范车路协同行业的相关政策,如2022年国务院发布的《关于印发“十四五”现代综合交通运输体系发展规划的通知》加强智能网联汽车、自动驾驶、车路协同、船舶自主航行、船岸协同等领域技术研发,开展高速磁悬浮技术研究论证。
图表:国家层面车路协同行业相关政策

资料来源:国务院等部门
为了响应国家号召,各省市积极推动车路协同行业发展,发布了一系列政策推进车路协同产业发展,如《关于印发《上海市加快智能网联汽车创新发展实施方案》的通知》、《关于印发《北京市智能网联汽车创新发展行动方案(2019年-2022年)》的通知》等。
图表:部分省市车路协同行业相关政策

资料来源:各省市政府门户网站
二、车路协同相关标准
2022年1月,工业和信息化部正式批准发布由百度牵头编制的《基于车路协同的高等级自动驾驶数据交互内容》(YD/T3978-2021)通信行业标准;同期,中国智能交通产业联盟(C-ITS)正式对外发布由百度牵头编制的《车路协同信息交互技术要求第1部分:路侧设施与云控平台》(T/ITS0180.1-2021)、《车路协同信息交互技术要求第2部分:云控平台与第三方应用服务》(T/ITS0180.2-2021)两项团体标准。
车路协同系列标准提出了“人-车-路-云”深度融合的车路协同系统,并规定了系统中车辆与车辆、路侧设施与车辆、路侧设施与云控、车辆与云控、云控与第三方平台等各类对象之间的信息交互内容,为构建“人-车-路-云”深度融合与互联互通的技术体系奠定了基础。
《基于车路协同的高等级自动驾驶数据交互内容》(YD/T3978-2021)是国内首个面向高等级自动驾驶车辆的车路协同行业标准。该标准提出了协同感知、无信号灯交叉口协调通行、自动驾驶车辆“脱困”、自主泊车等8个典型车路协同自动驾驶应用场景,并明确了V2I信息交互内容和技术要求,可以为行业车路协同自动驾驶的测试验证和示范应用提供参考。
《车路协同信息交互技术要求第1部分:路侧设施与云控平台》(T/ITS0180.1-2021)《车路协同信息交互技术要求第2部分:云控平台与第三方应用服务》(T/ITS0180.2-2021)两项团体标准则规定了车路协同路侧智能设施与云控平台、云控平台与第三方应用服务平台、云控平台与网联车辆之间的信息交互内容和技术要求,可以有效解决车路协同路侧设备接口和协议不统一的问题,并为行业提供了云控平台规模化商用服务的实践经验,可以为城市道路、公路和封闭园区的车路协同系统建设和应用服务提供指导。
目前发布的一系列标准已经在北京高等级自动驾驶示范区落地应用,有效支持示范区内Robotaxi和其他自动驾驶车辆进行应用示范和规模运营;同时,该系列标准还为百度Apollo air系统的测试验证提供了关键支撑,在关闭自动驾驶车辆车端感知的前提下,能够仅依赖路侧感知能力实现L4级别自动驾驶闭环运行。
百度在标准编制之初除了考虑服务自动驾驶之外,还将标准如何为智能交通、共享出行和智慧城市提供支撑服务纳入其中。在智能交通方面,借助于车路协同路侧全量、高精度、实时感知定位能力,可以为数字孪生智能交通系统提供精准数据源,构建数字孪生智能交通道路,为交通安全和交通管理优化提供决策参考;通过“车路协同+智能信控”,还可以实现交叉口信号控制动态调优,解决城市出行拥堵问题,提升驾乘体验和出行效率。
在共享出行方面,云控平台可以通过V2N的方式直接向车载智能终端或移动终端发送数据,如信号灯数据、交通事件数据或交通运行状况数据,帮助驾驶员或行人实现闯红灯预警、绿灯起步提醒、绿波通行等,提升交通安全和交通效率,助力实现碳达峰与碳中和。
这一系列标准从应用场景、信息交互等技术维度,形成“人-车-路-云”闭环标准体系,同时兼容当下,面向未来,为辅助驾驶和自动驾驶各等级车辆提供全链路车路协同服务,并为智能交通和智慧城市提供数据服务和应用支持,将支撑标准化的互联互通平台体系的构建,推动车路协同自动驾驶的应用落地,助力我国自动驾驶和智能交通产业的快速发展。
想了解更多关于车路协同行业专业数据分析,请点击查看中研普华研究院出版的报告《2022-2027年中国车路协同行业深度调研与投资战略咨询报告》。

关注公众号
免费获取更多报告节选
免费咨询行业专家

2022-2027年中国车路协同行业深度调研与投资战略咨询报告
车路协同是采用先进的无线通信和新一代互联网等技术,全方位实施车车、车路动态实时信息交互,并在全时空动态交通信息采集与融合的基础上开展车辆主动安全控制和道路协同管理,充分实现人车路的...
查看详情
网上证券行业发展前景如何?网上证券作为证券市场创新的一种新形式,发挥了积极的推动作用。现在大部分的证券公司都可2...
美育是审美教学与美感教学的结合,通过教育提升人们认识美、理解美、欣赏美、创作美的能力,是新时代培养德智体美劳全...
物业管理行业发展现状如何?随着地产行业的深度调整,越来越多企业探寻新经济机会,以及未来可持续发展之道。随着地产...
眼膜市场发展前景如何?随着护肤品市场的高速发展,各品类细分市场也进入快速发展阶段。眼睛周边皮肤娇嫩,我们也要细...
资产评估是指由专门机构和人员,依据国家规定和有关资料,根据特定的目的,遵循适用的原则和标准,按照法定的程序,运...
手游市场规模从2012年到2017年期间有了近30倍的增长量,从2008年智能触屏手机全面推广开始到现在将近20年,现在的手游...