未来光器件及光模块行业市场前景在哪?目前,中国已建成5G基站超过115万个,占全球70%以上,是全球规模最大、技术最先进的5G独立组网网络,全国所有地级市城区、超过97%的县城城区和40%的乡镇镇区实现5G网络覆盖;5G终端用户达到4.5亿户,占全球80%以上。
未来光器件及光模块行业市场前景在哪?目前,中国已建成5G基站超过115万个,占全球70%以上,是全球规模最大、技术最先进的5G独立组网网络,全国所有地级市城区、超过97%的县城城区和40%的乡镇镇区实现5G网络覆盖;5G终端用户达到4.5亿户,占全球80%以上。我国光器件及光模块需求主要集中在数通和电信通信领域,仅从2020年看,数通领域光模块需求规模为108.57亿元,占整个光模块应用市场的48.29%,电信领域次之,2020年电信领域光模块规模为104.94亿元,占比为46.67%。
近年来随着云计算服务、视频、远程控制和移动互联网等领域的快速发展,数据流量和用户带宽需求的飞速增长,推动了全球光通信设备市场的发展。国家颁布了一系列通信产业政策与振兴规划,将光通信作为我国国民经济和信息化建设的重要基础战略产业。
光器件及光模块行业在下一代通信和计算的硅光子技术上具有重要的战略地位,和成熟的集成电路产业相比,光器件产业处于成长期,投入产出比更高,我国企业更有可能赶上和超越世界先进水平,我国光器件及光模块行业紧跟国家发展战略部署获得可观的发展空间。
目前,我国高端光通信芯片市场基本被国外厂商垄断,占据了高端光芯片、电芯片领域市场的90%以上的份额,光迅科技是国内少数具备光芯片设计及量产能力的稀缺标的。在高速率激光器和调制器芯片上,目前我国仅光迅科技、海信宽带等少数厂商能量产25G及以下速率光芯片,高端产品基本依赖进口。
在5G光模块方面,5G承载光模块规模生产能力基本具备,而高速光模块标准化工作也开始加速推进。随着5G网络发展,目前已经被广泛应用于多个领域,如交通、医疗、能源等多个垂直行业。全球光器件及光模块行业市场最新报告,光器件及光模块行业规模为80亿美元,到2026年光模块行业规模有望增加到145亿美元、全球光模块市场复合增速达10.4%。
图表:光器件及光模块行业领先企业所有制结构
数据来源:中研普华
目前,我国光器件及光模块行业需求主要集中在数通和电信通信领域,从光器件及光模块需求看,数通领域光模块需求规模为108.57亿元,占整个光器件及光模块应用市场的48.29%,电信领域次之,电信领域光模块规模为104.94亿元,占比为46.67%。
光器件及光模块封装形式分类,常见的有SFP,SFP+,SFF,千兆以太网路界面转换器(GBIC)等。一个光模块,通常由光发射器件(TOSA,含激光器)、光接收器件(ROSA,含光探测器)、光器件及光模块行业功能电路和光(电)接口等部分组成。光模块的应用场景丰富,可分为电信市场与数通市场,涵盖了数据宽带、电信通讯、数据中心、Fttx、安防监控和智能电网等领域,其中数通市场近年来逐渐成长为驱动光模块市场增长的主要细分领域。
中国电信光模块(2019年)10G及以下光模块和10G以上光模块集中采购项目中,中国电信2019年光模块的采购需求量达85万只,包括10G及以下光模块和10G以上光模块以及PON光模块。光器件及光模块行业不同的应用场景对光模块的需求不同。武汉光迅、苏州磐石、深圳市迅特、江苏亨通等10家企业入围。
2020年3月,中国联通启动2020年智能城域网接入设备集中采购招标项目,可插拔式光模块采购需求为69.38万个,山西、河南、江苏、江西、上海、内蒙古、福建、辽宁、黑龙江、天津等各地的中国联通分公司先后启动光模块公开招募项目。
一季度运营商基站集采尚未开启, 去年光器件及光模块行业产能急拉,使得库存余量较多,今年以来产业链尚处在销库存阶段。运营商基站及承载网设备招标陆续开始启动,基站建设节奏也明显加快,标志着2021年基站建设的复苏,这也将给光器件及光模块行业产业链带来新一轮机会。
光模块按照封装形式分类,常见的有SFP,SFP+,SFF,千兆以太网路界面转换器(GBIC)等。一个光模块,通常由光发射器件(TOSA,含激光器)、光接收器件(ROSA,含光探测器)、功能电路和光(电)接口等部分组成。光模块的应用场景丰富,可分为电信市场与数通市场,涵盖了数据宽带、电信通讯、数据中心、Fttx、安防监控和智能电网等领域,其中数通市场近年来逐渐成长为驱动光模块市场增长的主要细分领域。
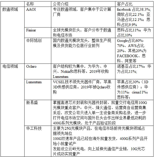
图表:各细分领域领先企业
数据来源:公开资料整理
近年来随着云计算服务、视频、远程控制和移动互联网等领域的快速发展,数据流量和用户带宽需求的飞速增长,推动了全球光通信设备市场的发展。国家颁布了一系列通信产业政策与振兴规划,将光通信作为我国国民经济和信息化建设的重要基础战略产业。
我国高端光通信芯片市场基本被国外厂商垄断,占据了高端光芯片、电芯片领域市场的90%以上的份额,光迅科技是国内少数具备光芯片设计及量产能力的稀缺标的。在高速率激光器和调制器芯片上,目前我国仅光迅科技、海信宽带等少数厂商能量产25G及以下速率光芯片,高端产品基本依赖进口。据预测,光器件及光模块市场规模在未来 5 年将以 CAGR 14%保持增长,2026 年预计市场规模达到 176 亿美元。
中研研究院出版的光器件及光模块行业发展现状
一、中国光器件及光模块行业市场规模
二、中国光器件及光模块行业发展分析
三、中国光器件及光模块企业发展分析
图表:光器件及光模块需求市场分布
光器件及光模块行业报告还对全球的行业发展态势作了详细分析,并对行业进行了趋向研判,是经营企业,服务、投资机构等单位准确了解目前行业发展动态,把握光器件及光模块行业企业定位和发展方向不可多得的精品,对中国及各子行业的发展状况、上下游行业发展状况、竞争替代产品、光器件及光模块行业发展趋势、新产品与技术等进行了分析,并重点分析了中国行业发展状况和特点,以及中国行业将面临的挑战、企业的发展策略等。
光器件及光模块市场调研如何?中研研究院对该行业作了详尽深入的分析,是企业进行市场研究工作时不可或缺的重要参考资料,同时也可作为相关机构进行潜力分析、发展分析、投资分析等研究工作时的参考依据。更多行业具体详情可以点击查看中研普华产业研究院的报告《2022-2027年光器件及光模块行业深度分析及投资战略咨询报告》。
关注公众号
免费获取更多报告节选
免费咨询行业专家

2023-2028年中国藕粉行业供需分析及发展前景研究报告
中研普华的整份研究报告向您详尽描述您所处的行业形势,为您提供详尽的内容。中研普华在其多年的行业研究经验基础上建立起了完善的产业研究体系,一整套的产业研究方法一直在业内处于领先地位,...
查看详情
机箱行业市场发展如何?机箱行业市场发展现状如何?机箱一般包括外壳、支架、面板上的各种开关、指示灯等。机箱作为电脑...
固态电池行业市场多大?2月8日,固态电池板块全天领涨。珈伟新能、山东章鼓、金龙羽、新纶新材、豪鹏科技等多股涨停。A...
速冻蔬菜行业市场多大?所谓速冻蔬菜,就是将胡萝卜、萝卜、玉米、黄瓜、辣椒、西红柿等多种新鲜蔬菜,经过水洗、切片2...
卫星互联网市场投资机遇在哪?卫星作为“空中基站”从而达到与地面移动通信类似的效果,实现太空互联网。在组网完成后...
茶多酚是什么?茶多酚是茶叶中多酚类物质的总称,为白色不定形粉末,易溶于水,可溶于乙醇、甲醇、丙酮、乙酸乙酯,不1...
2023储氢材料行业发展现状及前景分析我国具有良好的制氢基础,是世界上最大的制氢国,年制氢产量约3300万吨,已初步掌...
微信扫一扫