自上世纪80年代以来,我国建筑节能标准持续提升,随着“双碳”国策实施,“被动式建筑”(包含“近零能耗建筑”、“零能耗建筑”)的逐步导入成为长期发展趋势。以高热阻改性聚苯乙烯为代表的新型高性能建筑节能材料作为“被动式建筑”推广的重要支撑材料,市场前景十分
自上世纪80年代以来,我国建筑节能标准持续提升,随着“双碳”国策实施,“被动式建筑”(包含“近零能耗建筑”、“零能耗建筑”)的逐步导入成为长期发展趋势。以高热阻改性聚苯乙烯为代表的新型高性能建筑节能材料作为“被动式建筑”推广的重要支撑材料,市场前景十分广阔。
建筑节能材料是一种范围宽泛的统称,包含很多类别。例如EPS聚苯板、XPS挤塑板、中空玻化微珠等墙体节能材料,中空节能玻璃,中空覆膜节能玻璃,节能窗框等门窗节能材料,以及矿物棉、岩棉、玻璃棉等保温隔热材料等。近年来我国建筑节能行业新注册企业数量众多。截至2022年12月29日,中国建筑节能行业注册企业共有439275家,其中2020年新注册企业数量达到高峰,为57730家。虽然我国建筑节能行业内企业数量较多,但由于行业存在较高的资金、资质、技术门槛,目前尚未形成绝对的龙头企业,这主要受制于建筑节能发展领域广泛,从侧面印证建筑节能行业市场发展空间巨大。
我国建筑节能材料开发及推广方向在建筑上大量采用节能新型材料,具有显著的社会效益、经济效益和环境效益,潜力很大。目前,我国常见的节能绝热材料主要有岩棉、玻璃棉、聚苯乙烯泡沫塑料、水泥聚苯板、硅酸盐复合绝热砂浆。
我国外墙建筑节能材料市场规模由2016年的686.60亿元增长至2021年的1718.70亿元,复合增长率达20.14%,并且在“双碳”政策、行业标准及技术提升的背景下,预计2023年市场规模将达2346.5亿元。
目前选择节能建筑材料,则成为各国政府、行业建筑师、工程师作为减少资源使用、降低能耗、优化生态环境的重要工具和推动力,2022年中国外墙建筑节能材料市场规模约为1912亿元,预计2023年中国外墙建筑节能材料市场规模同比增长23.5%。
随着“推动建筑领域低碳转型”纳入“十四五”规划和 2035 远景目标纲要,建筑行业迈入“碳中和”时代,“超低能耗”、“近零能耗”、“零能耗建筑”的逐步导入成为长期发展趋势。
国家层面上,建筑节能产业相关政策较多。2020年我国作出“双碳”承诺,建筑行业迈入“碳中和”时代,逐步向零能耗、零碳建筑发展。2022年3月住建部发布《“十四五”建筑节能与绿色建筑发展规划》,要求到2025年,完成既有建筑节能改造面积3.5亿平方米以上,建设超低能耗、近零能耗建筑0.5亿平方米以上。
未来中国建筑节能行业将继续发展。首先,政府的政策支持将是行业发展的基础,政府将持续推进节能减排,支持建筑节能行业的发展。其次,企业也将积极参与到节能减排的实施中来,积极推进建筑节能行业的发展,推动建筑节能行业的可持续发展。最后,科技的发展也将为建筑节能行业提供更多可能性,新技术将为行业带来新的发展机遇。
据中研普华产业院研究报告《2023-2028年中国建筑节能材料行业市场深度调研及投资战略规划研究报告》分析
第五章 中国建筑节能材料行业特点分析
第一节 双碳政策推动节能减排节奏加速
一、节能是实现碳中和目标最有效、最经济的手段
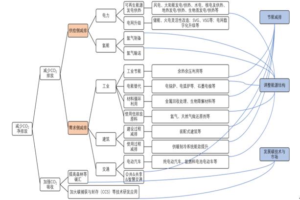
我国碳中和目标实现压力大,将对碳达峰高度形成牵制。实现碳中和目标,其难度与碳达峰峰值有直接联系。2030年前碳达峰峰值越低,意味着2060年碳中和的难度就越小,由于我国碳达峰到碳中和时间只有30年,远小于欧盟等发达经济体50~70年过渡期,因此碳中和目标或将对碳达峰高度形成牵制,应尽可能提前实现碳达峰并降低峰值。降低CO2净排放包括减少排放和加强吸收两种方式,如何减少排放是未来工作重点。由于吸收CO2的两种方式生态吸收与人工吸收规模有限,我们预计在2030年以后有望大规模应用,因此中短期减碳主要依靠减少排放。供给侧看,应减少化石能源消费,以风电、光伏为代表的非化石能源发电技术带动电力系统横向扩张;需求侧看,应提高工业、建筑、交通等主要用能部门的能源利用效率,发展循环利用。我们认为聚焦当下,实现双碳的步骤由近及远应为“节能减排”、“能源结构调整”、“发展碳技术与市场”。
对我国来说,实现碳中和将长期依靠能效提升和可再生能源的发展。市场通常更关心如何调整能源供给结构,提供清洁电力,而忽略了用能行业“需求侧改革”同样可以释放边际贡献。据IEA研究,从2020年到2030年,在承诺目标情景下,仅能效一项就将贡献2030年二氧化碳减排量的四分之一左右;2030-2060年,其他可用技术如CCUS、可再生能源大规模应用等,减碳贡献将提高,能效贡献占比将下降,但仍占减排总量的12%,可再生能源贡献率达到40%。
图表:承诺目标情景下,中国各项措施实现的二氧化碳减 排量

数据来源:中研普华产业研究院整理
图表:碳减排的三条主线

数据来源:中研普华产业研究院整理
若保持现有节能降耗速度,实现“双碳”目标面临较大挑战。根据IEA预测,中国若2060年实现碳中和目标,2030年能源消费量将达到173艾焦(约60亿吨标煤),主要由于能源效率及材料效率的大幅提高,预计2020-2060年年均能源强度下降3%,其中2020-2040年能耗强度降幅将加快,2040-2060年将放缓至2%,(从过去数据看,2023年以前的十年间年均降幅3.1%,前五年年均降幅1.76%,前三年下降1.2%),因此近年来能源强度降低的速度正在趋缓,且低于3%,那么为实现2060年中和的目标,未来降耗的力度必须要进一步加强。
建筑节能材料、建筑储能材料、建筑产能材料,是服务我国绿色建筑转型的重要材料保障,未来要进一步发展以高端化、绿色化、智能化为主题的新型建材,为城市绿色发展、品质提升和低碳转型提供支撑。
建筑节能材料行业研究报告旨在从国家经济和产业发展的战略入手,分析建筑节能材料未来的政策走向和监管体制的发展趋势,挖掘建筑节能材料行业的市场潜力,基于重点细分市场领域的深度研究,提供对产业规模、产业结构、区域结构、市场竞争、产业盈利水平等多个角度市场变化的生动描绘,清晰发展方向。
欲了解更多关于建筑节能材料行业的市场数据及未来行业投资前景,可以点击查看中研普华产业院研究报告《2023-2028年中国建筑节能材料行业市场深度调研及投资战略规划研究报告》。
关注公众号
免费获取更多报告节选
免费咨询行业专家

2023-2028年中国建筑节能材料行业市场深度调研及投资战略规划研究报告
建筑节能材料是一种范围宽泛的统称,包含很多类别。例如EPS聚苯板、XPS挤塑板、中空玻化微珠等墙体节能材料,中空节能玻璃,中空覆膜节能玻璃,节能窗框等门窗节能材料,以及矿物棉、岩棉、玻璃...
查看详情
七部门:打造电子产品消费新场景国家发展改革委等七部门印发《关于促进电子产品消费的若干措施》。其中提到,打造电子...
七部门:持续推动家电下乡发改委等七部门:持续推动家电下乡。有条件的地区可对绿色智能家电下乡、家电以旧换新等予以...
汽车金属零部件行业发展现状及前景分析2023金属零部件制造是我国国民经济建设中的一门基础工业,产品广泛运用于汽车、,...
工业垃圾是指人类在生产、消费、生活和其他活动中产生的固态、半固态废弃物质(国外的定义则更加广泛,动物活动产生的...
非标准设备的概念非标准设备一般指非标设备,不是按照国家颁布的统一的行业标准和规格制造的设备,而是根据自己的用途...
2023年7月21日,易天股份涨超10%,雷曼光电、同兴达、聚灿光电、聚飞光电、TICL科技、瑞丰光电等跟涨。消息面上,集2...
微信扫一扫