航空装备行业研究报告推荐:
♦2024-2029年中国航空装备行业深度发展研究与“十四五”企业投资战略规划报
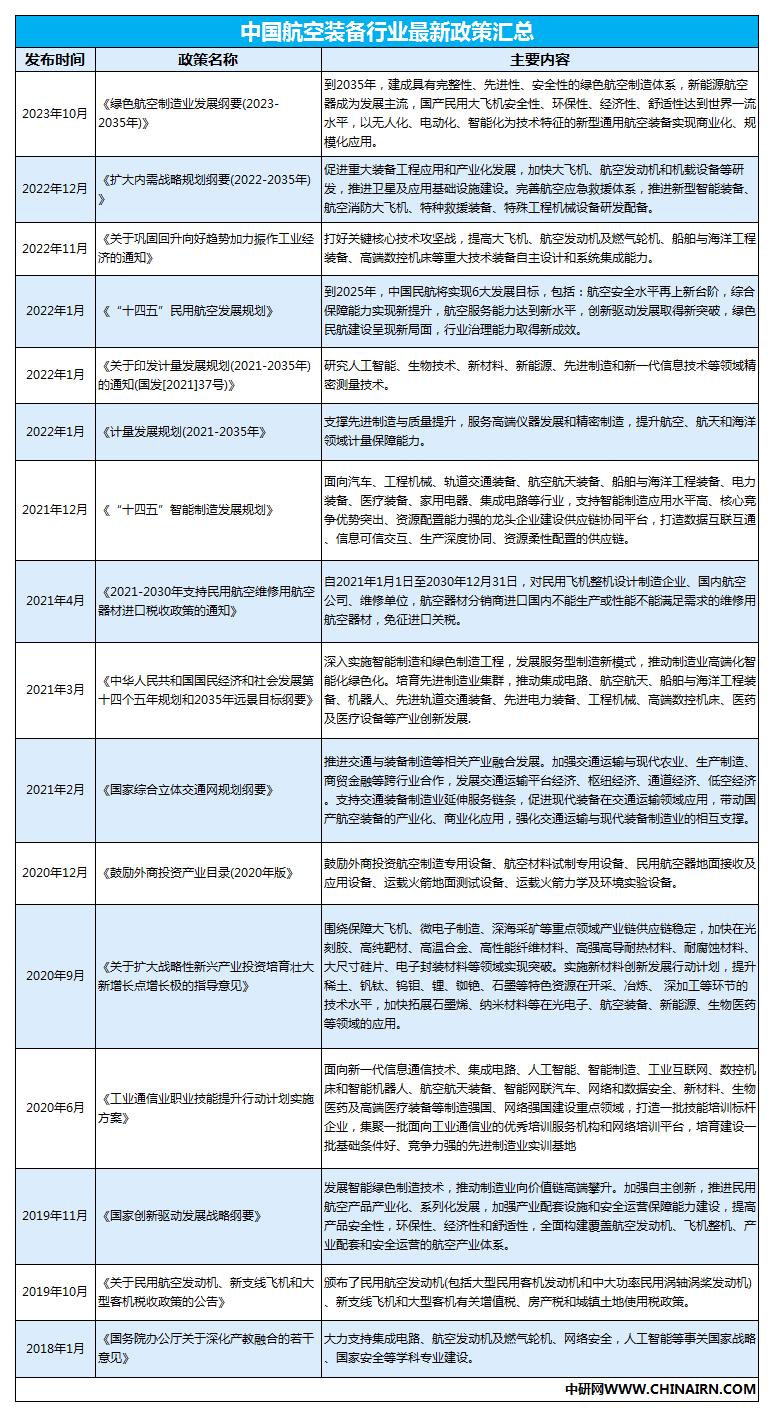
航空装备制造,作为技术密集型高端制造行业的重要一环,近年来在我国得到了广泛的关注和政策支持。从《绿色航空制造业发展纲要(2023-2035年)》到《扩大内需战略规划纲要(2022-2035年)》,再到《关于巩固回升向好趋势加力振作工业经济的通知》和《“十四五”民用航空发展规划》,一系列政策的出台为行业的发展指明了方向。
尤其值得一提的是,2023年10月10日,工业和信息化部、科学技术部、财政部、中国民用航空局等四部门联合发布的《绿色航空制造业发展纲要(2023—2035年)》。该纲要提出了一个宏伟的目标:到2035年,我国将建成具有完整性、先进性、安全性的绿色航空制造体系。在这个体系中,新能源航空器将成为发展的主流,国产民用大飞机的安全性、环保性、经济性、舒适性将达到世界一流水平。更为重要的是,以无人化、电动化、智能化为技术特征的新型通用航空装备将实现商业化、规模化应用。
以下为近年来发布的航空装备行业相关政策文件汇总,更详尽政策分析,可查阅中研普华研究院撰写的《2024-2029年版航空装备产品入市调查研究报告》,这些政策涵盖了研发创新、人才培养、税收优惠等方面,为我国航空装备制造业的发展提供了全方位的支持和保障。

一、2023年10月《绿色航空制造业发展纲要(2023—2035年)》
该政策提出了到2035年的远景目标,包括建成具有完整性、先进性、安全性的绿色航空制造体系,新能源航空器成为发展主流,国产民用大飞机的各项性能达到世界一流水平,以及新型通用航空装备的商业化、规模化应用。这为未来的航空制造业提供了明确的发展方向和目标。
二、2022年12月《扩大内需战略规划纲要(2022-2035年)》
该政策强调了促进重大装备工程应用和产业化发展的重要性,并提出了加快大飞机、航空发动机和机载设备等的研发,以及推进卫星及应用基础设施建设等具体措施。同时,还完善了航空应急救援体系,推进新型智能装备、航空消防大飞机、特种救援装备、特殊工程机械设备等的研发配备。这些措施旨在提升我国航空装备制造的自主研发和创新能力。
三、2022年11月《关于巩固回升向好趋势加力振作工业经济的通知》
该通知强调了打好关键核心技术攻坚战的重要性,并提出了提高大飞机、航空发动机及燃气轮机、船舶与海洋工程装备、高端数控机床等重大技术装备的自主设计和系统集成能力。这为推动我国工业经济的稳定增长提供了重要支持。
四、2022年1月《“十四五”民用航空发展规划》
该规划设定了到2025年的发展目标,包括提升航空安全水平、增强综合保障能力、提高航空服务水平、实现创新驱动发展的突破、建设绿色民航以及提升行业治理能力等目标。这为我国民用航空事业的发展提供了具体的规划指导。
五、《关于印发计量发展规划(2021-2035年)的通知》及《计量发展规划(2021-2035年)》
这两个政策都关注计量技术的发展,强调了精密测量技术在人工智能、生物技术、新材料、新能源、先进制造和新一代信息技术等领域的应用。同时,也支撑了先进制造与质量提升,服务高端仪器发展和精密制造,并提升了航空、航天和海洋领域计量保障能力。这为我国计量技术的发展提供了重要的指导和支持。
六、《“十四五”智能制造发展规划》
该规划面向汽车、工程机械、轨道交通装备、航空航天装备、船舶与海洋工程装备等行业,支持智能制造应用水平高、核心竞争优势突出、资源配置能力强的龙头企业建设供应链协同平台,打造数据互联互通、信息可信交互、生产深度协同、资源柔性配置的供应链。这有助于推动我国智能制造的发展和应用。
七、《2021-2030年支持民用航空维修用航空器材进口税收政策的通知》
该政策对民用飞机整机设计制造企业、国内航空公司、维修单位以及航空器材分销商进口国内不能生产或性能不能满足需求的维修用航空器材,实行免征进口关税的政策。这为促进我国民用航空维修行业的发展提供了税收优惠支持。
八、《中华人民共和国国民经济和社会发展第十四个五年规划和2035年远景目标纲要》
该政策强调了深入实施智能制造和绿色制造工程的重要性,并提出了发展服务型制造新模式和推动制造业高端化智能化绿色化的目标。同时,还提出培育先进制造业集群,推动集成电路、航空航天、船舶与海洋工程装备等产业的创新发展。这为我国制造业的发展提供了重要的指导和支持。
九、2020年6月《工业通信业职业技能提升行动计划实施方案》
该方案针对新一代信息通信技术、集成电路、人工智能、智能制造、工业互联网、数控机床和智能机器人、航空航天装备等制造强国、网络强国建设重点领域,提出打造一批技能培训标杆企业,培育建设一批基础条件好、竞争力强的先进制造业实训基地。这有助于提高相关行业的技能水平和人才素质。
十、2019年11月《国家创新驱动发展战略纲要》
该纲要强调了发展智能绿色制造技术的重要性,并提出了推动制造业向价值链高端攀升的目标。同时,还加强了自主创新,推进民用航空产品产业化、系列化发展,提高产品的安全性、环保性、经济性和舒适性,全面构建航空产业体系。这为我国航空制造业的创新发展提供了指导。
十一、2019年10月《关于民用航空发动机、新支线飞机和大型客机税收政策的公告》
该公告对民用航空发动机(包括大型民用客机发动机和中大功率民用涡轴涡桨发动机)、新支线飞机和大型客机实行有关增值税、房产税和城镇土地使用税的优惠政策。这有助于降低相关企业的税负,促进其发展。
十二、2018年1月《国务院办公厅关于深化产教融合的若干意见》
该意见强调了支持事关国家战略、国家安全等学科专业建设的重要性,包括集成电路、航空发动机及燃气轮机、网络安全和人工智能等领域。这为相关学科专业的发展提供了政策支持。
关注公众号
免费获取更多报告节选
免费咨询行业专家

2024-2029年版航空装备产品入市调查研究报告
在市场竞争日益激烈、新产品层出不穷的今天,要开发一个新品并能迅速在市场上推广其难度是可想而知的。只有经过科学的市场分析、消费者分析、竞争对手的分析,做到有的放矢,才能使企业开发的新...
查看详情
工业气体在钢铁、冶金、石油、化工、电子、医疗、建材、食品、机械等国民经济重要行业中被广泛应用。这些行业依赖于工...
铁路道岔行业发展如何?国家“十四五”规划纲要指出,加快建设交通强国,推进城市群都市圈交通一体化,加快城际铁路、2...
随着科技的发展,光触媒的制备技术和应用技术也在不断进步,这使得光触媒的性能和效果不断提升,为行业的长期发展提供...
掩膜版在IGBT制造过程中扮演着重要的角色。在光刻工艺中,掩膜版用于制作光刻图形,将电路设计转移到半导体衬底上。随...
环境监测,看似高深的术语,其实是指环境监测机构进行的一系列活动,目的在于观察和测量环境质量状况。简而言之,它是...
低空经济是以各种有人驾驶和无人驾驶航空器的各类低空飞行活动为牵引,辐射带动相关领域融合发展的综合性经济形态。低...
微信扫一扫