随着数字经济的崛起,光电子器件领域正逐渐成为推动这一转型的关键力量。近日,济南大学的刘宏、孙德辉教授团队在铌酸锂晶体生长技术上取得了新的技术突破,这一重大进展预计将进一步促进光集成和光电集成器件的革新与发展。
光电子器件,作为光电子技术的核心和基石,是一种通过电-光子转换效应实现信息处理和传输的关键元器件。该技术在现代光电和微电子技术的交汇点上展现出巨大的研究潜力,并且成为了信息技术不可或缺的组成部分。通过持续的技术创新和突破,光电子器件在推动数字经济向前发展的道路上发挥着至关重要的作用。
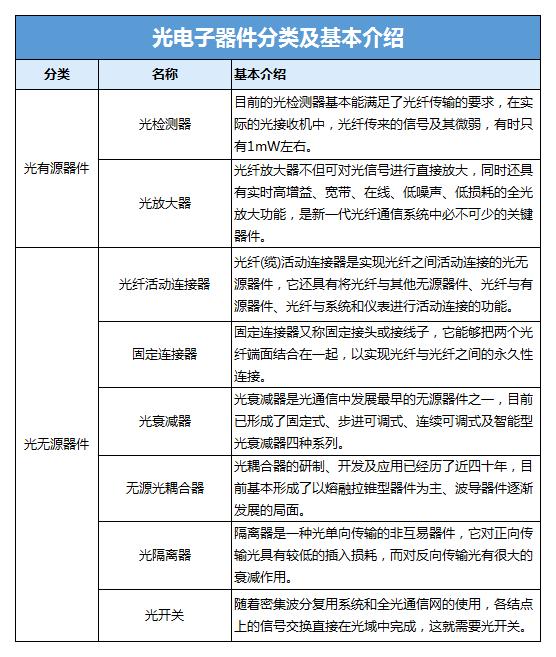
光电子器件主要有光有源器件和光无源器件两大类。
其中光有源器件在光纤通信中扮演着至关重要的角色,主要可以分为两大类:光检测器和光放大器。
光检测器是光纤通信中的重要组成部分,其主要功能是将光纤传输的微弱光信号转换成电信号,以便后续的信号处理。目前的光检测器已经能够满足光纤传输的基本要求,可以准确地接收并转换光纤传来的微弱信号,这些信号有时可能仅有1mW左右。
另一方面,光放大器是光纤通信系统中的另一种关键光有源器件。与传统的电放大器不同,光放大器可以直接对光信号进行放大,而无需将其转换为电信号。这使得光放大器具有实时、高增益、宽带、在线、低噪声和低损耗的全光放大功能,成为新一代光纤通信系统中不可或缺的关键组件。
而光无源器件,根据制作工艺可以分为纤维光学无源器件和集成光学无源器件。纤维光学无源器件主要利用光纤和光学元件制作,例如光纤连接器、光纤耦合器等。而集成光学无源器件则采用集成光学技术制作,通常是将多个光学元件集成在一个基片上,如集成光波导、集成光滤波器等。
光电子器件具体分类如下,更多光电子器件行业信息,可查看中研普华研究院撰写的《2023-2028年中国光电子元器件行业竞争分析及发展前景预测报告》显示:

关注公众号
免费获取更多报告节选
免费咨询行业专家

2023-2028年中国光电子元器件行业竞争分析及发展前景预测报告
本研究咨询报告由中研普华咨询公司领衔撰写,在大量周密的市场调研基础上,主要依据了国家统计局、国家商务部、国家发改委、国家经济信息中心、国务院发展研究中心、全国商业信息中心、中国经济...
查看详情
竹子具有生物可降解性,生长迅速,在世界各地分布广泛,而且竹子也有特别好的机械性能、碳封存能力。2022年中国竹藤商...
红糖中含有的氨基酸、纤维素等物质,可以有效保护和恢复表皮、真皮的纤维结构和锁水能力,强化皮肤组织结构和皮肤弹性...
山楂果实具有很高的营养价值,是药食同源的上等补品,被誉为“营养保健果品”,广泛应用于鲜食、加工和入药。长期以来...
购物中心运营是一个涉及多个方面的综合性工作,主要包括招商、营运、企划等几个方面。其中,招商是购物中心运营的重要...
近日,国内新锐健康食品品牌——旺得虎的益生菌酸菜凭借其卓越的产品质量、独特的发酵技术和绿色健康的生产工艺,成功...
空气净化器行业近年来得到了快速发展,受益于全球空气质量问题的日益严重和人们对健康生活的追求。随着全球空气质量的...
微信扫一扫