近年来,中国锂电池正极材料行业在各级政府的高度重视和国家产业政策的重点支持下,得到了迅猛的发展。国家出台了一系列政策,鼓励锂电池正极材料行业的创新与发展,如《关于推动能源电子产业发展的指导意见》《关于做好锂离子电池产业链供应链协同稳定发展工作的通知》《2030年前碳达峰行动方案》等。这些产业政策为锂电池正极材料行业提供了明确、广阔的市场前景,为企业提供了良好的生产经营环境。
在政策的推动下,锂电池正极材料的应用已经得到了广泛的推广。这些材料在电动汽车、储能、电子产品等领域都得到了广泛应用,为新能源汽车和可再生能源的发展提供了强大的支持。同时,随着技术的不断进步和产业结构的调整,锂电池正极材料行业的市场规模也在不断扩大。
未来,随着全球对环保和新能源的重视程度不断提高,锂电池正极材料行业将继续保持快速发展的态势。同时,随着技术的不断创新和市场需求的不断扩大,锂电池正极材料的应用领域也将进一步拓展。因此,我们有理由相信,锂电池正极材料行业将会迎来更加广阔的发展空间和更多的机遇。
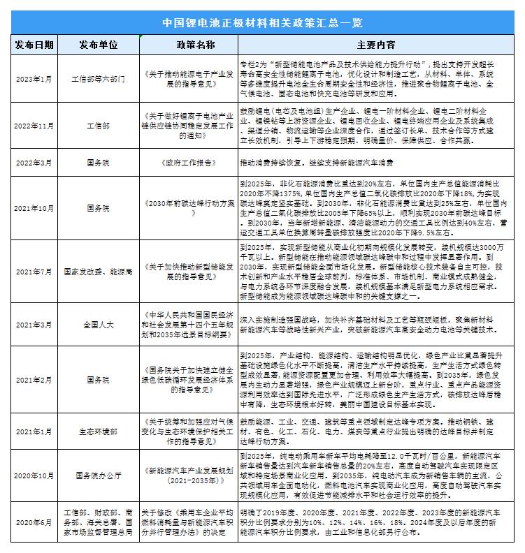
2023年1月,工信部等六部门发布了《关于推动能源电子产业发展的指导意见》,其中提出了“新型储能电池产品及技术供给能力提升行动”,支持开发超长寿命高安全性储能锂离子电池,并优化设计和制造工艺,以提升电池全生命周期安全性和经济性。
2022年11月,工信部发布了《关于做好锂离子电池产业链供应链协同稳定发展的通知》,鼓励锂离子电池产业链各环节的企业深度合作,通过签订长单、技术合作等方式建立长效机制,引导上下游稳定预期、明确量价、保障供应、合作共赢。
以下为近年来大数据产业相关政策的汇总及简单解析,更详尽政策分析,可查阅中研普华研究院撰写的《2024-2029年中国锂电池正极材料行业深度调研及投资机会分析报告》
(右键保存图片查看原图更清晰)
2022年3月,国务院在《政府工作报告》中提出要继续支持新能源汽车消费,以推动消费持续恢复。
2021年10月,国务院发布了《2030年前碳达峰行动方案》,提出到2030年,非化石能源消费比重达到25%左右,单位国内生产总值二氧化碳排放比2005年下降65%以上,以实现碳达峰目标。
2021年7月,国家发改委、能源局联合发布了《关于加快推动新型储能发展的指导意见》,提出到2025年实现新型储能从商业化初期向规模化发展转变,装机规模达到3000万千瓦以上,并成为能源领域碳达峰碳中和的关键支撑之一。
2021年3月,全国人大通过了《中华人民共和国国民经济和社会发展第十四个五年规划和2035年远景目标纲要》,其中强调了要深入实施制造强国战略,突破新能源汽车高安全动力电池等关键技术。
2021年2月,国务院发布了《关于加快建立健全绿色低碳循环发展经济体系的指导意见》,提出到2035年广泛形成绿色生产生活方式,碳排放达峰后稳中有降,生态环境根本好转,美丽中国建设目标基本实现。
2021年1月,生态环境部发布了《关于统筹和加强应对气候变化与生态环境保护相关工作的指导意见》,鼓励能源、工业、交通、建筑等重点领域制定达峰专项方案。
2020年10月,国务院办公厅发布了《新能源汽车产业发展规划(2021-2035年)》,提出到2025年新能源汽车新车销售量达到汽车新车销售总量的20%左右,到2035年纯电动汽车成为新销售车辆的主流。
2020年6月,工信部、财政部、商务部、海关总署、国家市场监督管理总局联合发布了《关于修改<乘用车企业平均燃料消耗量与新能源汽车积分并行管理办法>的决定》,明确了新能源汽车积分比例要求。
更多锂电池正极材料行业分析,请点击查看中研普华产业研究院发布的《2024-2029年中国锂电池正极材料行业深度调研及投资机会分析报告》。本报告由中研普华的资深专家和研究人员通过长期周密的市场调研,参考国家统计局、国家商务部、国家发改委、国务院发展研究中心、行业协会、中国行业研究网、全国及海外专业研究机构提供的大量权威资料,并对多位业内资深专家进行深入访谈的基础上,通过与国际同步的市场研究工具、理论和模型撰写而成。全面而准确地为您从行业的整体高度来架构分析体系。让您全面、准确地把握整个荞麦袋泡茶行业的市场走向和发展趋势。
关注公众号
免费获取更多报告节选
免费咨询行业专家

2024-2029年中国锂电池正极材料行业深度调研及投资机会分析报告
锂电池正极材料行业研究报告中的锂电池正极材料行业数据分析以权威的国家统计数据为基础,采用宏观和微观相结合的分析方式,利用科学的统计分析方法,在描述行业概貌的同时,对锂电池正极材料行...
查看详情
电力设备行业是电力系统的重要组成部分,主要包括发电设备、输电设备和配电设备等。电力设备行业的发展与电力工业的发...
2023年是中国探月工程的关键之年。航天产业包含利用火箭发动机推进的跨大气层和在太空飞行的飞行器及其所载设备、武器...
电子信息属于数字产业化领域,而其市场需求跨越到了产业数字化一端。行业内部包括电子元器件、电子材料、电子设备等,...
随着全球电动汽车市场的不断扩大,动力电池市场规模也在快速增长。根据市场研究机构的预测,未来几年动力电池市场仍将...
2023年,水泥企业受市场竞争加剧、上游原燃料成本高企、下游房地产下行和环保能耗约束力增强等多重因素影响,水泥价格...
国内原油市场分析9日从国家能源局获悉,2023年我国国内油气产量当量超过3.9亿吨,连续7年保持千万吨级快速增长势头,1...
微信扫一扫