新能源持续发展,储能需求大幅提升,政策助力储能行业快速发展。伴随我国大力进行新能源布局,在新增发电侧,新能源占比不断提升,而由 于新能源发电带来的波动性使得储能的需求日益提升。
制氢产业发展前景如何?伴随新能源的发展,全球储能行业需求持续提升。随着全球能源转型加速,各国政府碳中和方案相继落地,新能源储能的需求愈发强烈。氢能作为具有高效供能效应的清洁能源,在全面应对全球气候问题、推动全球绿色经济发展的大背景下,发展前景广阔。
新能源持续发展,储能需求大幅提升,政策助力储能行业快速发展。伴随我国大力进行新能源布局,在新增发电侧,新能源占比不断提升,而由 于新能源发电带来的波动性使得储能的需求日益提升。
国家能源局总工程师向海平表示,我国氢能产业仍处于发展初期,须围绕氢能全产业链全面提升基础研究、前沿技术和原始创新能力,加速突破关键材料及核心技术装备,重视产业化和示范应用,鼓励多样化的商业模式创新,逐步降低用氢成本,完善有关技术标准以及检测认证和监管体系,构建健康的氢能产业创新发展生态。
在政策支持、企业投入加大的背景下,氢能市场未来发展可期。今年以来,我国氢能领域已完成35起投融资事件,总金额超过63亿元,资本加速进入氢能领域。
根据中研普华研究院撰写的《2022-2027年中国制氢行业市场前瞻分析与未来投资战略报告》显示:
制氢行业细分市场分析
近年来,氢能热潮席卷全球,氢产业成为多国能源领域发展的重点,然而,氢气的远距离运输却始终是行业的痛点。在我国氢气储运环节中,高压长管拖车储运氢气目前是行业主流,但这一方式却因储氢效率较低而发展前景受限。
在此情况下, 化学储氢、低温液态储氢等新型方式受到了业界青睐,而氨-氢这一方式则是化学储氢技术路线中的一种。
在同等条件下, 液氨在标准大气压下-33℃就能够实现液化,与之相比,如果直接运输液氢温度则需要降至 -253℃左右,液氨运输难度相对更低。同时也有研究数据显示,液氨储氢中体积储氢密度相对液氢可高1.7倍,同时也远高于当前主流的高压长管拖车储运氢气的方式,其优势已较为明显。
在政策支持、企业投入加大的背景下,氢能市场未来发展可期。今年以来,我国氢能领域已完成35起投融资事件,总金额超过63亿元,资本加速进入氢能领域。
氢的储存和运输成本太高,氨开始受到更多的关注。氨由一个氮原子和三个氢原子组成,是天然的储氢介质;常压状态下,温度降低到零下33摄氏度就能够液化,便于安全运输。目前全球八成以上的氨用于生产化肥,因此氨有完备的贸易和运输体系。所以,从理论上来看,可以用可再生能源生产氢,再将氢转换为氨,运输到目的地。可以极大降低氢的运输成本,并且提高运输的安全性能。
图表:绿氢生产合成氨工艺流程

资料来源:中研普华产业研究院整理
截至目前, 日本、澳大利亚等国均已在积极布局“ 氨经济”。在“碳中和”愿景下,利用可再生能源电解水制氢后,通过“ 氢-氨-氢”这一流程完成“绿氢”运输。从当前多国布局来看,氨-氢运输这一方式在大型氢出口项目领域尤其具有优势。
与日韩相比,我国在布局氢氨联动发展的速度并不慢。目前国内已有多家科研单位以及企业开始谋划布局氢氨产业链,国内福建、宁夏等地以及国家能源集团纷纷成立相关联盟组织研讨会。
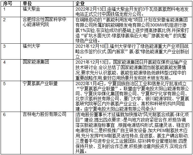
2022年1月4日,宁夏工信厅同意由宁夏电投太阳山能源有限公司牵头,联合宁夏庆华煤化集团有限公司、宁夏和宁化学有限公司、北京汉氢科技有限公司、厦门大学、银川能源学院、宁夏氨氢研究院等区内外氨氢产业企业、院校、科研院所,共同组建宁夏氨氢产业联盟。
图表:氢氨产业链布局

资料来源:中研普华产业研究院整理
在“氨-氢”的技术迭代下,氢能源零碳循环的万亿蓝海已经打开,必将催生出一批领头羊。加快发展集绿氨产业、氢能产业及可再生能源产业于一体的“零碳循环”的万亿级产业链,对保障国家能源安全和社会经济可持续发展具有重要意义。
未来,制氢行业发展前景如何?想了解关于更多制氢行业专业分析,请点击《2022-2027年中国制氢行业市场前瞻分析与未来投资战略报告》。
关注公众号
免费获取更多报告节选
免费咨询行业专家

2022-2027年中国电解水制氢行业市场竞争格局分析及发展前景预测报告
电解水技术与光解水、热化学制氢的不同特点:电解水技术成熟、设备简单、无污染,所得氢气纯度高、杂质含量少,适用于各种场合,缺点是耗能大、制氢成本高;光解水技术目前难点是催化剂研制;热...
查看详情
聪明的车和智慧的路如何协同已成为国内自动驾驶产业落地的关键。由此,车路协同概念获得越来越多的市场关注。车路协同...
BOPP薄膜市场供需、发展趋势如何?随着中国经济的快速发展,BOPP薄膜的市场需求急速增长,国内BOPP薄膜的产品售价持续...
近期,多家拥有三氯氢硅产能的上市公司披露了相关项目的最新动态。部分公司表示,将结合自身战略、市场情况等合理规划...
激光显示技术是继黑白显示、彩色显示、数字显示之后的第四代显示技术。在众多不断发展的显示技术中,激光显示技术代表...
在我国,生命科学产业虽起步较晚,却因迅猛变化的外部环境,近几年经历了爆发式增长。在行业竞争不断加剧的市场环境下...
旅游行业行业前景将如何?疫情三年肆虐,文旅被迫蛰伏太久。如何紧跟国家疫情防控政策的加快调整破茧重生打好翻身仗?是...
微信扫一扫