汽车检测行业市场需求与汽车保有量及车龄相关,汽车保有量及车龄决定了市场业务量。我国机动车尤其是汽车保有量的持续增长,需要不断增强的机动车检测能力与之匹配。中国保有车辆平均车龄已进入需强制检测年限且随着车辆进入存量市场其平均车龄还在持续增长。针对不同类
汽车检测主要面向汽车整车(例如:载货汽车、牵引车、自卸汽车等)、专用汽车(例如:汽车起重机、混凝土泵车、压缩式垃圾车等)、半挂车等产品提供主要技术参数及安装要求、基本性能、可靠性、主动安全性能、被动安全性、环境保护性能、环境适应性能和专项性能等方面的检测服务。
近年来,我国商用汽车产业保持稳步发展。根据中国汽车工业协会数据显示,我国商用车产量从 2015 年的 342 万辆增长至 2021 年的 467 万辆,同期,商用车销量从 345 万辆增长至 479 万辆。2022年1-11月,商用车产销分别完成292.7万辆和301万辆。
汽车检测行业市场需求与汽车保有量及车龄相关,汽车保有量及车龄决定了市场业务量。我国机动车尤其是汽车保有量的持续增长,需要不断增强的机动车检测能力与之匹配。中国保有车辆平均车龄已进入需强制检测年限且随着车辆进入存量市场其平均车龄还在持续增长。针对不同类型机动车,在用车车龄的不断增长,在用车对应车型的相关安全、环保和综合检测频次增加,检测市场下游需求增大。
未来随着PLC技术、非接触式测量技术的应用,机动车检测系统在自动化、智能化、稳定性水平方面将进一步提升,推动检测系统的更新换代。由于检验机构升级检测系统具有滞后性,技术进步带来的市场需求将会陆续释放,行业内有持续技术创新能力的企业将获得更大的市场机会。
据中研普华产业院研究报告《2023-2028年中国汽车检测行业市场深度调研及投资战略研究报告》数据显示
第四章 中国汽车检测行业市场发展分析及预测
第一节 2020-2022年中国汽车检测行业供需分析
一、市场供给分析
近两年来新公司成立数量增速有所下降,但市场中往年成立的部分汽车检测公司依旧在运作,近两年来增速有所放缓,其中2021年共成立了31275家和汽车检测相关的公司,同比2020年下降了4.41%。
图表:2020-2022年中国汽车检测相关企业数量情况

数据来源:企查查、中研普华产业研究员整理
二、市场需求分析
随着我国经济持续快速发展,机动车保有量继续保持快速增长态势。据公安部统计,2021年全国机动车保有量达3.95亿辆,其中汽车3.02亿辆;全国79个城市汽车保有量超过100万辆。同比增加9个城市,35个城市超200万辆,20个城市超300万辆,其中北京、成都、重庆超过500万辆。机动车驾驶人达4.81亿人,其中汽车驾驶人4.44亿人。
汽车检测行业市场需求与汽车保有量及车龄相关,汽车保有量及车龄决定了市场业务量。我国机动车尤其是汽车保有量的持续增长,需要不断增强的机动车检测能力与之匹配。《中华人民共和国道路交通安全法实施条例》、《通报公安部服务“六稳”“六保”,深化公安交管“放管服”改革,推出优化营商环境12项措施情况》等法律法规对不同类型机动车的检测频次要求作出明确规定,只有经检测合格的车辆方可取得检验合格标志,未取得检验合格标志的车辆不得上路行驶。中国保有车辆平均车龄已进入需强制检测年限且随着车辆进入存量市场其平均车龄还在持续增长。针对不同类型机动车,在用车车龄的不断增长,在用车对应车型的相关安全、环保和综合检测频次增加,检测市场下游需求增大。
第二节 2020-2022年中国汽车检测价格走势及影响因素分析
一、2022-2027年汽车检测未来价格走势预测
2023年相较于以前,费用有所增加(主要针对私家车)。小型轿车费用由140元/次调整至290元/次,涨幅超一倍,但具体费用以当地车管所公示价格为准,不同地区年检费用涨幅不同,而且相差很大。以广东为例,目前广州的小型汽车检测费用为410元,相比之前上调了100元左右。
私家车年检费用涨价的原因是环保新标准的发布,新增有外观检测、OBD检查、燃油蒸发检测和调整污染物排放限值等四个项目,而这些项目的增加,无疑是增加了检验成本。因此,检车收费也进行了相应的涨价。
2023车辆年检新规
1、优化检验周期:6年以内的9座及以下非营运小微型客车(面包车除外),第6年至10年就需要两年进行一次年检。但只有第6、第10年需要上线检车,期间每两年申领一次检验合格标志即可。车龄满10年后,则需要还每年检验一次。
2、疫情延期:受疫情影响,暂时无法进行车辆审验或不具备相关审验条件的,可以适当延长年检的周期,最多可以临时延期45天。不过需要注意的是,这只是临时的。
3、标志电子化:早在2021年,就已经全面取消纸质车贴,车主在检验合格之后,可以在网上下载电子凭证。
4、异地通检:车辆年检将实现全国“通检”,小型汽车、货车和中型客车均可在登记地以外的省份进行车辆检验,车检合格后便可申领检验合格标志。
二、汽车检测市场价格区域性影响因素分析
汽车检测,是为确定汽车技术状况或工作能力的检查。汽车在使用过程中,随着使用时间的延长(或行驶里程的增加),其零件也会损耗,造成汽车技术性能下降。
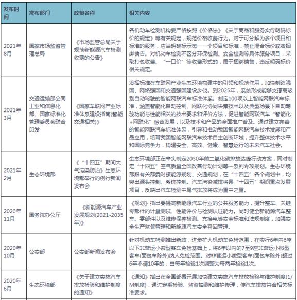
随着汽车应用的不断增加,车辆每年的检测也必不可少,规范汽车检测的价格收费以及检测标准是很必要的。近年来,我国出台了一系列政策规范与监督汽车检测行业的发展,如2021年国家市场监督管理总局发布的《市场监管总局关于规范新能源汽车检测收费的公告》,提到各机动车检测机构要严格按照《价格法》《关于商品和服务实行明码标价的规定》等有关规定,规范价格收费行为。对于可分解为多个项目和标准的服务,应当明确标示每一一个项目和标准,禁止混合标价或者捆绑销售。
图表:汽车检测收费价格政策情况

资料来源:中研普华产业研究院整理
欲了解更多关于汽车检测行业的市场数据及未来行业投资前景,可以点击查看中研普华产业院研究报告《2023-2028年中国汽车检测行业市场深度调研及投资战略研究报告》。
关注公众号
免费获取更多报告节选
免费咨询行业专家

2023-2028年中国汽车检测行业市场深度调研及投资战略研究报告
汽车检测主要面向汽车整车(例如:载货汽车、牵引车、自卸汽车等)、专用汽车(例如:汽车起重机、混凝土泵车、压缩式垃圾车等)、半挂车等产品提供主要技术参数及安装要求、基本性能、可靠性、...
查看详情
电子工业行业前景如何?近年来,国内视听新媒体快速崛起,手机电视、IPTV、移动互联网音视频等视听新媒体不断挤占传统2...
码垛机器人使用越来越广,将成为制造新模式,近年来码垛机器人搭配企业流水线正成为生产的新常态。现在,越来越多的企...
随着政策逐步推进实施,国内农业市场对复合肥产品配比比例关注度持续提升,同时“减量增效”施肥要求对复合肥产品质量...
消毒是指用化学、物理、生物的方法杀灭或者消除环境中的病原微生物。因此,从消毒产品与药品的区别的角度看,对消毒产...
造纸企业未来的机会在哪里?我国生活用纸行业企业数量众多,竞争较为激烈,行业领先企业包括恒安国际、维达、中顺洁柔...
中国国内的电动工具市场常年为德国博世、日本牧田、日本日立、美国得伟等外资品牌巨头牢牢把持。从近年趋势来看,外资...
微信扫一扫