近年来,随着新材料在工业、电力、通讯、军事及医疗等领域具有巨大的商业价值及战略意义,而作为应用频率较高的纳米材料,为了满足市场应用的迫切需求,其市场规模将会进一步提高,未来发展前景广阔。同时,新材料行业是我国重点扶持和发展的战略性新兴产业,为了促进新
近年来,随着新材料在工业、电力、通讯、军事及医疗等领域具有巨大的商业价值及战略意义,而作为应用频率较高的纳米材料,为了满足市场应用的迫切需求,其市场规模将会进一步提高,未来发展前景广阔。同时,新材料行业是我国重点扶持和发展的战略性新兴产业,为了促进新材料的发展,国家各部门相继出台了一系列政策。在技术层面,由于目前我国纳米材料发展水平与发达国家相比较低,为了防止国外企业垄断,以及获取更高利益,相关企业为抢占赛道,纷纷加大对纳米材料的研发投入力度,以提高自身的竞争优势。
纳米材料全称为纳米级结构材料,指在三维空间中至少有一维处于纳米量级1.0-100.0纳米之间的AMD颗粒及其颗粒聚集体,以及用纳米微晶所包含材料的总称。从我国纳米材料行业发展历程来看,在20世纪80年代,我国政府就开始重视纳米材料和技术的研究,与国际发展保持同步;到90年后期,从事纳米材料生产开发的公司不断增多,社会资金投入也不断增加;在21世纪之后,我国纳米材料产业发展趋于稳定,特别是纳米粉体材料产业,逐渐形成一定的规模和一系列的产品。
中国纳米材料产业链上游环节主要是指原材料供应及生产制造设备;中游环节是指纳米材料,大致可分为纳米粉末、纳米纤维、纳米膜、纳米块体等四类,其中纳米粉末开发时间最长、技术最为成熟,是生产其他三类产品的基础;下游环节主要包括两个方面,一是制成设备,例如纳米导线、电池导电剂等等,二是主要应用领域,包括传统工业、电子信息、储能领域、机械领域、医药领域、日化领域、国防领域。
在充满生机的21世纪,信息、生物技术、能源、环境、先进制造技术和国防的高速发展必然对材料提出新的需求,元件的小型化、智能化、高集成、高密度存储和超快传输等对材料的尺寸要求越来越小;航空航天、新型军事装备及先进制造技术等对材料性能要求越来越高。新材料的创新,以及在此基础上诱发的新技术、新产品的创新是未来10年对社会发展、经济振兴、国力增强最有影响力的战略研究领域,纳米材料将是起重要作用的关键材料之一。
纳米材料自问世以来,受到科学界追捧,成为材料科学现今最为活跃的研究领域。纳米材料根据不同尺寸和性质,在电子行业、生物医药、环保、光学等领域都有着开发的巨大潜能。在将纳米材料应用到各行各业的同时,对纳米材料本身的制备方法和性质的研究也是目前国际上非常重视和争相探索的方向。
中国在纳米科技领域的研究起步较早,基本上与国际发展同步。中国已经初步具备开展纳米科技的研究条件,国家重点研究机构及相关高科技技术企业对纳米材料的研究步伐不断加快;在纳米科技领域,我国在部分领域已达到国际先进水平。这些都为实现跨越式发展提供了可能。
据中研普华产业院研究报告《2024-2029年中国纳米材料行业市场深度调研及投资策略预测报告》分析
中国在经济高速发展、在节省能源和资源方面,纳米材料和纳米技术将发挥重要作用。结合国家战略需求,纳米材料和纳米技术在能源、环境、资源和水处理产业应用近年来出现了良好的开端。纳米净化剂、纳米助燃剂、纳米固硫剂、用于水处理的纳米絮凝剂等新型产品相继开发成功,在这些产品基础上,发展了一些新型纳米产业,前景看好。
市场成长迅速、国家对高科技新材料产业的重视、中国的纳米材料技术水平的进一步突破、纳米材料与日常起居结合紧密、纳米材料应用领域不断开拓等等这些因素必将使中国的纳米产业未来更加光明。
中国纳米材料在国际上的竞争力与国际先进国家存在着较大差距。基础研究和应用开发研究的脱节现象也没得到很好解决,结合新产品研发的产学研创新机制,在运行和实施方面还存在一些问题,这就使中国的纳米材料产业缺乏可持续的技术创新支撑。
针对我国纳米材料行业存在的问题,今后首先要加强顶层设计,形成纳米材料技术产业链和价值链,扶植和培育纳米材料示范产业,加强同行纳米产业的合作,形成整体力量,参与国际竞争。第二,始终坚持市场为导向,在重视现实和显性市场的同时,更要重视潜在和隐性的市场,培育高端市场,中国纳米产业的商机很可能将从这里孕育而生。第三,结合国家战略需求,发展环保、能源和高科技领域需求的纳米技术,重视纳米技术为主导的新产品的创新,逐步由切入型向主导型过渡。第四,注意知识产权保护,制定生产专利的策略,要实现孤立专利技术向系列专利技术转移,专利技术要有一定的覆盖面。最后,加强纳米产业与科研单位之间的合作,增强纳米技术产品创新的后劲和潜力。
从细分领域来看,纳米材料主要市场产品为碳纳米管、纳米蒙脱土、纳米碳酸钙以及石墨烯,各行业均处于稳步增长状态。纳米材料由于技术含量高、产品应用广、具有良好的市场前景和发展空间,在新材料行业中成长性较好,目前纳米材料市场规模大约在千亿元左右。
纳米材料市场需求状况分析
纳米材料应用范围较为广泛,随着生物技术、先进制造技术、能源制造等行业对纳米材料的要求提高,高端纳米材料市场需求持续增长,行业发展前景较好。但就目前而言,我国纳米材料市场多为较低端产品,高端纳米材料市场占有率较低。
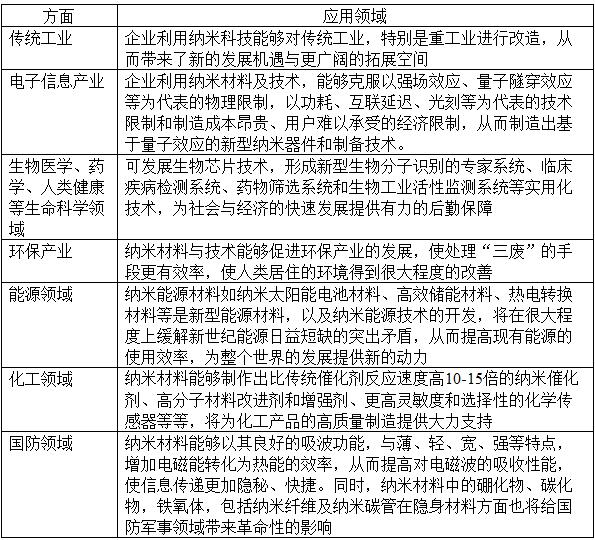
图表:我国纳米材料主要应用领域

数据来源:中研普华产业研究院整理
纳米材料行业研究报告旨在从国家经济和产业发展的战略入手,分析纳米材料未来的政策走向和监管体制的发展趋势,挖掘纳米材料行业的市场潜力,基于重点细分市场领域的深度研究,提供对产业规模、产业结构、区域结构、市场竞争、产业盈利水平等多个角度市场变化的生动描绘,清晰发展方向。
欲了解更多关于纳米材料行业的市场数据及未来行业投资前景,可以点击查看中研普华产业院研究报告《2024-2029年中国纳米材料行业市场深度调研及投资策略预测报告》。
关注公众号
免费获取更多报告节选
免费咨询行业专家

2024-2029年中国纳米材料行业市场深度调研及投资策略预测报告
纳米材料研究报告对纳米材料行业研究的内容和方法进行全面的阐述和论证,对研究过程中所获取的纳米材料资料进行全面系统的整理和分析,通过图表、统计结果及文献资料,或以纵向的发展过程,或横...
查看详情
今年前三季度,我国光伏市场规模持续扩大,产业链主要环节产量延续增长态势,全国硅料、硅片、电池、组件产量同比增长...
随着智能手机、智能手环、电视、电脑等消费电子产品向着轻薄、便携、智能等方向快速发展,其显示屏幕也经历着“球面屏...
近年来,我国不孕症的发生率不断增加。据统计,2007-2020年,我国不孕症的发病率从12%上升到18%。国家卫健委的数据1...
国家能源局发布数据显示,截至10月底,全国累计发电装机容量约28.1亿千瓦,同比增长12.6%。其中,太阳能发电装机容量...
造车新势力11月成绩单出炉造车新势力11月交付情况出炉。蔚来:11月共交付新车15959台,同比增长12.6%;理想汽车:114...
阿里、滴滴相继发生系统崩溃事件近期,阿里、滴滴相继发生系统崩溃事件。11月12日,阿里系多款APP出现无法访问或服务1...
微信扫一扫