光刻胶,又称为“光致抗蚀剂”,是用于光刻技术的重要载体介质。在光刻系统中,它通过光化学反应将光信息转化为化学能,从而使微细图形从掩模版转移到待处理的基板上。这种关键材料在半导体、液晶显示以及印刷电路板等领域具有广泛应用。
根据显影效果的不同,光刻胶可分为正光刻胶和负光刻胶;而根据化学结构差异,则可分为光聚合型、光分解型和光交联型。在下游应用上,主要有半导体光刻胶、面板光刻胶和PCB光刻胶等类型。
在全球范围内,高端半导体光刻胶市场主要由日本和美国公司主导,国产替代率相对较低。这一现状使得半导体光刻胶的自主可控需求更加迫切。目前,国内实现产业化的光刻胶生产企业主要集中在PCB及面板领域,而在半导体领域,尤其是高端品种,仍高度依赖进口。
光刻胶作为技术和资本密集型行业,全球供应市场呈现高度集中的态势。日本JSR等五家龙头企业占据了全球87%的市场份额。
随着光刻胶在半导体、液晶显示等领域的应用日益广泛,我国光刻胶产业链正逐步完善,展现出强劲的发展势头。从上游原材料、中游成品制造到下游应用,我国光刻胶产业链的各个环节都在逐步成熟,为市场规模的快速增长提供了有力支撑。
据中研产业研究院《2023-2028年中国光刻胶行业深度分析与发展前景预测报告》显示,我国光刻胶市场规模持续扩大,由2017年的58.7亿元增长至2022年的98.6亿元,年均复合增长率达到了10.9%。这一增长趋势反映出我国光刻胶市场的活力和潜力。

析师预测,未来我国光刻胶市场规模仍将保持稳定增长,预计2023年市场规模将达到109.2亿元。这一预测表明,我国光刻胶市场在未来几年内仍将保持强劲的增长势头。
我国光刻胶产业链的崛起,得益于政策的大力支持和市场的旺盛需求。随着技术的不断突破和产业结构的升级,我国光刻胶行业将迎来更多的发展机遇。同时,国内企业应加大研发投入,提升自主创新能力,加速高端产品的研发和产业化进程,以应对日益激烈的市场竞争。
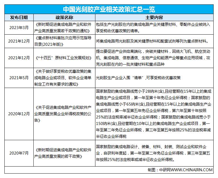
近年来,光刻胶行业受到各级政府的高度重视和国家产业政策的重点支持。国家陆续出台了多项政策支持光刻胶行业发展,在政策的大力支持下,我国光刻胶行业正迎来前所未有的发展机遇。

政策支持与推动
中国政府一直在积极鼓励和推动光刻胶产业的发展。为了突破产业瓶颈,提升半导体行业的竞争力,出台了一系列政策措施。例如,《国务院关于印发新时期促进集成电路产业和软件产业高质量发展若干政策的通知》中明确提出,对于包括光刻胶在内的关键原材料、零配件生产企业,将给予税收优惠政策。
外部环境带来的机遇
近年来,随着全球贸易环境的变化,尤其是日韩贸易摩擦以及中美贸易摩擦的影响,使得中国更加意识到半导体光刻胶自主可控的重要性。这种外部压力转化为国内企业加大自主研发和国产化替代的动力。为了应对潜在的技术出口管制风险,许多中国半导体企业开始寻求材料国产化,为国产光刻胶进入量产产线提供了更多机会,从而加速了光刻胶的研发进程。
国内企业的崛起
随着国内半导体产业的迅速发展,越来越多的国内企业开始涉足光刻胶市场。南大光电在ArF光刻胶领域取得了显著进展,并持续推进其产业化进程。晶瑞电材的KrF光刻胶生产及测试线已经基本建成,并积极在ArF高端光刻胶领域寻求突破。此外,徐州博康、东阳华芯等企业也在光刻胶领域加大研发和生产投入,推动中国光刻胶产业的快速发展。
更多行业深度分析,请点击查看中研普华产业研究院发布的《2023-2028年中国光刻胶行业深度分析与发展前景预测报告》。
关注公众号
免费获取更多报告节选
免费咨询行业专家

2023-2028年中国光刻胶行业深度分析与发展前景预测报告
光刻胶是国际上技术门槛最高的微电子化学品之一,在大规模集成电路的制造过程中,光刻和刻蚀技术是精细线路图形加工中最重要的工艺,占芯片制造时间的40%~50%,光刻胶是光刻工艺得以实现选择...
查看详情
随着无人机技术的迅猛发展,各类无人机在近年来的局部战争中屡屡出奇制胜。面对严峻的空防形势,反无人机作战的理论研...
我国零售产业现状近日从商务部获悉,2023年我国网上零售额15.42万亿元,增长11%,连续11年成为全球第一大网络零售市2...
近年来共享经济行业在我国经历了过山车式的发展,共享单车、共享充电宝、共享雨伞等各类产品都随着不断深耕进入了各自,...
抗氧剂是一类能够抑制或延缓高聚物和其他有机化合物在空气中热氧化的有机化合物。通俗来说,即能防止聚合物材料因氧化...
近年来,在各国优惠政策扶持和推动下,全球电动汽车市场呈快速增长态势,中国电动汽车表现尤为亮眼。电动汽车产业的加...
票据行业紧扣“一带一路”、长江中下游经济带、京津冀协同发展经济带“三个支撑带”、自贸区改革创新等国家重大经济发...
微信扫一扫