中研普华产业研究院研究报告

免费服务热线400-086-5388

研究报告首页>研究报告>分布式能源行业市场分析、分布式能源行业研究报告

分布式能源行业分析

分布式能源行业研究分析由中研普华分布式能源行业分析专家领衔撰写,主要分析了分布式能源行业的市场规模、发展现状与投资前景,同时对分布式能源行业的未来发展做出科学的趋势预测和专业的分布式能源行业数据分析,帮助客户评估分布式能源行业投资价值。

分布式能源行业分析

2024-2029年版分布式能源项目商业计划书

《2024-2029年分布式能源项目商业计划书》为中研普华公司独家首创针对项目投融资咨询服务的专项计划书。计划书分为:行业通用版、专业定制版。行业通用版是中研普华根据行业一般水平测算好了行业指标数据,作为行业通用的模板计划书,企业可以自行补充单位信息,稍做调整就可以作为项目计划书使用。我们也可以根据企业具体B......

2024分布式能源产业现状及供需格局、未来潜力分析

2024分布式能源产业现状及供需格局、未来潜力分析

2024年4月25日

近年来,分布式能源行业市场规模持续扩大,增长速度显著。随着政策支持力度的加大和市场需求的增加,该行业市场规模有望继续保持快速增长。分布式能源是一种建在用户端的能源供应方式,可独立运行,也可并网运行,是......

分布式能源行业未来发展如何?分布式能源行业深度调研分析

分布式能源行业未来发展如何?分布式能源行业深度调研分析

2024年3月25日

今年《政府工作报告》提出,推动分布式能源开发利用。这是“分布式能源”首次被写入《政府工作报告》。从地方层面来看,“分布式能源”也被多个地方列入今年的政府工作重点。广东省政府工作报告在今年的工作安排中,......

分布式能源行业未来创新方向分析及行业下游应用领域市场占比

分布式能源行业未来创新方向分析及行业下游应用领域市场占比

2024年3月7日

分布式能源因其靠近用户、梯级利用、一次能源利用效率高、环境友好、能源安全可靠等特点,是兼具节能、减排、安全、灵活等多重优点的能源发展方式。据中研普华产业院研究报告《2024-2029年中国分布式能源行业市场分3......

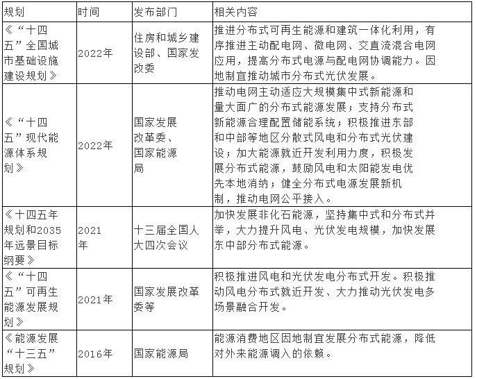
中国分布式能源行业市场规模及行业政策规划分析

中国分布式能源行业市场规模及行业政策规划分析

2024年3月7日

分布式能源是指利用可再生能源、储能技术和智能电网等手段,在点对点的小型能源系统中进行能源生产、传输和消费。相比于传统的集中式能源系统,分布式能源具有诸多优势。分布式能源发电正在改变着能源格局,其好处包......

中国分布式能源行业市场竞争格局及重点企业营业收入对比分析

中国分布式能源行业市场竞争格局及重点企业营业收入对比分析

2024年3月7日

分布式能源是缓解我国严重缺电局面、保证可持续发展战略实施的有效途径之一,发展潜力巨大。它是能源战略安全、电力安全以及我国天然气发展战略的需要,可缓解环境、电网调峰的压力,能够提高能源利用效率。中国分布......

2024分布式能源产业发展分析报告:分布式能源广阔空间

2024分布式能源产业发展分析报告:分布式能源广阔空间

2024年2月11日

根据《中国县域绿色低碳能源转型发展报告》,中国县域能源发展现状是能源资源丰富,但利用率低。农村地区能源资源丰富,分散式风电技术可开发潜力达250GW。从市场空间来看,中国可再生能源学会风能专业委员会秘书长6......

2024年分布式能源市场现状及行业发展前景

2024年分布式能源市场现状及行业发展前景

2024年1月11日

分布式能源,区别于传统的集中供电方式,以小规模、小容量(数千瓦至50MW)、模块化和分散式的布局方式,贴近用户进行布置。它能独立提供冷、热、电能,即CHP(Cooling, Heating, Power)。这种能源系统具......

2024年分布式能源行业现状分析及前景展望

2024年分布式能源行业现状分析及前景展望

2023年12月20日

分布式能源是指分布在用户端的能源综合利用系统。一次能源以气体燃料为主,可再生能源为辅,利用一切可以利用的资源;二次能源以分布在用户端的热电冷(值)联产为主,其他中央能源供应系统为辅,实现以直接满足用户......

分布式能源行业市场有多大?分布式能源行业现状与前景分析

分布式能源行业市场有多大?分布式能源行业现状与前景分析

2023年10月28日

分布式能源作为一种新型的能源供应方式,近年来在全球范围内得到了快速的发展和推广。分布式能源是一种相对于传统的集中供电方式而言,是指将冷热电系统以小规模、小容量(数千瓦至50MW)、模块化、分散式的方式布置......

分布式能源行业发展趋势:分布式可再生能源将成为主流

分布式能源行业发展趋势:分布式可再生能源将成为主流

2023年9月23日

分布式能源作为一种新型的能源供应方式,近年来在全球范围内得到了快速的发展和推广。分布式能源是一种相对于传统的集中供电方式而言,是指将冷热电系统以小规模、小容量(数千瓦至50MW)、模块化、分散式的方式布置......

查看更多
我们还能为您做什么?
细分市场研究 可行性研究 商业计划书 专项市场调研 兼并重组研究 IPO上市咨询 产业园区规划 十四五规划 特色小镇 智能制造 文化旅游 产业新城 互联网+ 三产融合 田园综合体 大健康产业 乡村振兴 碳排放 反垄断申报 专精特新