目前全球润滑油基础油市场需求处于稳定增长状态。随着工业化进程的不断推进,汽车制造业、航空航天工业、机械制造业等行业对润滑油的需求不断增加,促使全球润滑油市场持续扩大。
中国润滑油市场作为国内较早开放的商品市场之一,近十年受到发展迅猛的经济和汽车市场带动,如今已然成为国内外润滑油企业群雄逐鹿的竞技场,润滑油行业产品高档化已成为普遍趋势。中国目前润滑油企业家数约为3000多家,外资品牌约30家,其他多为地方区域性品牌。中长期看,内需以及基础性建设投资加大将会为润滑油产业提供巨大的消费市场。
行业增长必将伴随行业消费结构的调整和优化,国产品牌依托高端替代低端、国产替代进口,将迎来重要的发展机遇。未来润滑油行业的竞争将逐步摒弃低端的价格竞争,继而变为产品和品牌的竞争,客户的需求逐渐向定制化、精细化转化。
根据中研普华研究院撰写的《2024-2029年中国润滑油基础油行业深度分析及发展研究报告》显示:
基础油(base stock,base oil)指组成润滑油、润滑脂成品的液态成份,任何一种润滑油、脂的主要成份(一般占质量67~90%)都是基础油。在某些情形下,基础油本身的物理化学性质决定了使用该基础油的润滑油或润滑脂的润滑性能,但在大多数工业用设备的润滑应用上,润滑性能主要取决于基础油所携带的润滑添加剂(additive),在这种情形下,基础油的很大一部份的功用是作为润滑添加剂的载体(carrier)。
润滑油基础油行业深度分析及需求现状
随着全球经济逐渐复苏,润滑油市场也在逐步恢复。虽然受疫情等多种因素的影响,润滑油行业仍面临一些挑战,但全球润滑油基础油总产能已经开始回升。截至2021年底全球润滑油基础油总产能恢复至4500万吨/年。
美国是全球润滑油基础油的主要生产国之一,其主要生产商包括埃克森美孚、凯迪拉克等公司。欧洲的主要生产国包括荷兰、德国、英国等,其中巴斯夫和壳牌是该地区润滑油基础油的主要生产商之一。而在亚洲地区,中国是润滑油基础油产能最大的国家之一,其主要生产商包括中石化、中石油等公司。
全球润滑油基础油的生产国或地区比较分散,主要包括美国、欧洲、亚洲等地区。美国是全球润滑油基础油的主要生产国之一,其主要生产商包括埃克森美孚、凯迪拉克等公司。欧洲的主要生产国包括荷兰、德国、英国等,其中巴斯夫和壳牌是该地区润滑油基础油的主要生产商之一。而在亚洲地区,中国是润滑油基础油产能最大的国家之一,其主要生产商包括中石化、中石油等公司。此外,阿拉伯国家也是润滑油基础油的重要产区之一,其主要生产商包括沙特阿美、科威特石油等公司。
总体来说,全球润滑油基础油的生产地区比较分散,且不同地区的主要生产商也各具特点。
2022年:全球润滑油基础油总产能受需求增长影响产能规模增长至为约4800万吨/年。
全球润滑油基础油的生产国或地区比较分散,主要包括美国、欧洲、亚洲等地区。
随着环保意识的提高,新能源汽车逐渐普及,其使用的润滑油基础油类型不同于传统燃油汽车,也对市场需求产生一定影响。2022年中国润滑油基础油消费量有望实现一定程度的增长。
近年来,中国润滑油基础油的生产能力不断提高,原油加工能力逐年扩大,同时也有企业投入大量资金开发煤制基础油等新型技术。因此,2023-2027年期间,虽然还会有一定程度的新增产能,但是增速可能会放缓。
一、全球润滑油基础油市场供给现状分析
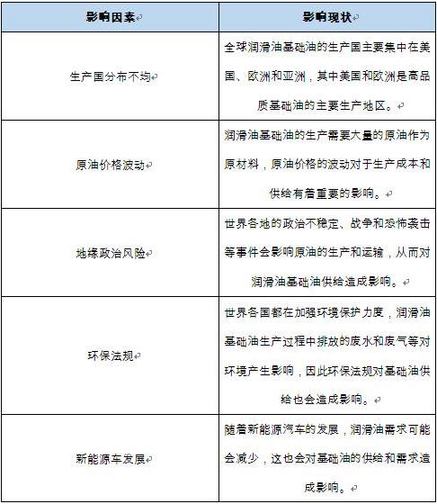
全球润滑油基础油市场的供应现状主要受到多种因素的影响,例如:原油价格、地缘政治风险、环保法规等。以下是一些当前的供应现状:
图表:全球润滑油基础油市场供给现状

资料来源:中研普华产业研究院整理
总之,全球润滑油基础油市场的供给现状受到多种因素的影响,未来随着技术的进步和环保意识的增强,市场供给形势可能会发生变化。
二、全球润滑油基础油市场需求现状分析
目前全球润滑油基础油市场需求处于稳定增长状态。随着工业化进程的不断推进,汽车制造业、航空航天工业、机械制造业等行业对润滑油的需求不断增加,促使全球润滑油市场持续扩大。
同时,环保意识的提高也对全球润滑油市场产生了影响。越来越多的国家和地区开始实施环保政策,对润滑油的质量要求越来越高。这种趋势也催生了更多的研发投入和创新,推动全球润滑油市场向更高品质、更绿色、更可持续的方向发展。
在全球润滑油基础油市场中,矿物油仍然是主要产品,但合成油、半合成油等高端产品的市场份额不断扩大。此外,一些具有特殊功能的润滑油也得到了广泛应用,如高温润滑油、低温润滑油、极压润滑油等。
在激烈的市场竞争中,企业及投资者能否做出适时有效的市场决策是制胜的关键。中研网撰写的润滑油基础油行业报告对中国润滑油基础油行业的发展现状、竞争格局及市场供需形势进行了具体分析,并从行业的政策环境、经济环境、社会环境及技术环境等方面分析行业面临的机遇及挑战。同时揭示了市场潜在需求与潜在机会,为战略投资者选择恰当的投资时机和公司领导层做战略规划提供准确的市场情报信息及科学的决策依据,同时对政府部门也具有极大的参考价值。
想了解关于更多润滑油基础油行业专业分析,可点击查看中研普华研究院撰写的《2024-2029年中国润滑油基础油行业深度分析及发展研究报告》。同时本报告还包含大量的数据、深入分析、专业方法和价值洞察,可以帮助您更好地了解行业的趋势、风险和机遇。
关注公众号
免费获取更多报告节选
免费咨询行业专家

2024-2029年中国润滑油基础油行业深度分析及发展研究报告
基础油(base stock,base oil)指组成润滑油、润滑脂成品的液态成份,任何一种润滑油、脂的主要成份(一般占质量67~90%)都是基础油。基础油可以是炼油厂的分馏产品(沸点高于燃料用重油、a...
查看详情
向“新”而行折射中国经济新活力作为观察消费市场的重要窗口,今年“双十一”大促步入第15个年头,消费回归理性,消费...
白酒行业分析白酒是中国酒类(除了果酒、米酒外)的统称,又称烧酒、老白干、烧刀子等。中国白酒具有以酯类为主体的复...
在城镇化进程加速,消费升级以及人均住宅面积不断提高的趋势下,建筑装饰行业存在巨大的发展空间。建筑物在主体结构竣...
石油化工行业是一个广泛的行业,它涉及从石油和天然气等化石燃料中提取物质和化学反应,生产出各种化学品、燃料和石油...
证券业是为证券投资活动服务的专门行业。各国定义的证券业范围略有不同。按照美国的 “产业分类标准”,证券业由证券...
基板材料的选用是关键环节,直接影响到器件成本、性能与可靠性。常用的基板材料主要包括塑料基板、金属基板、陶瓷基板...
微信扫一扫