政府的支持和产业政策的引导对于干细胞医疗行业的发展至关重要,近年来,中国干细胞医疗行业得到了政府的高度重视和产业政策的重点支持,先后出台了多项政策,为干细胞医疗行业的发展提供了明确、广阔的市场前景,为企业提供了良好的生产经营环境。
随着政策的逐步落实和市场的不断扩大,中国干细胞医疗行业有望继续保持快速发展的势头。
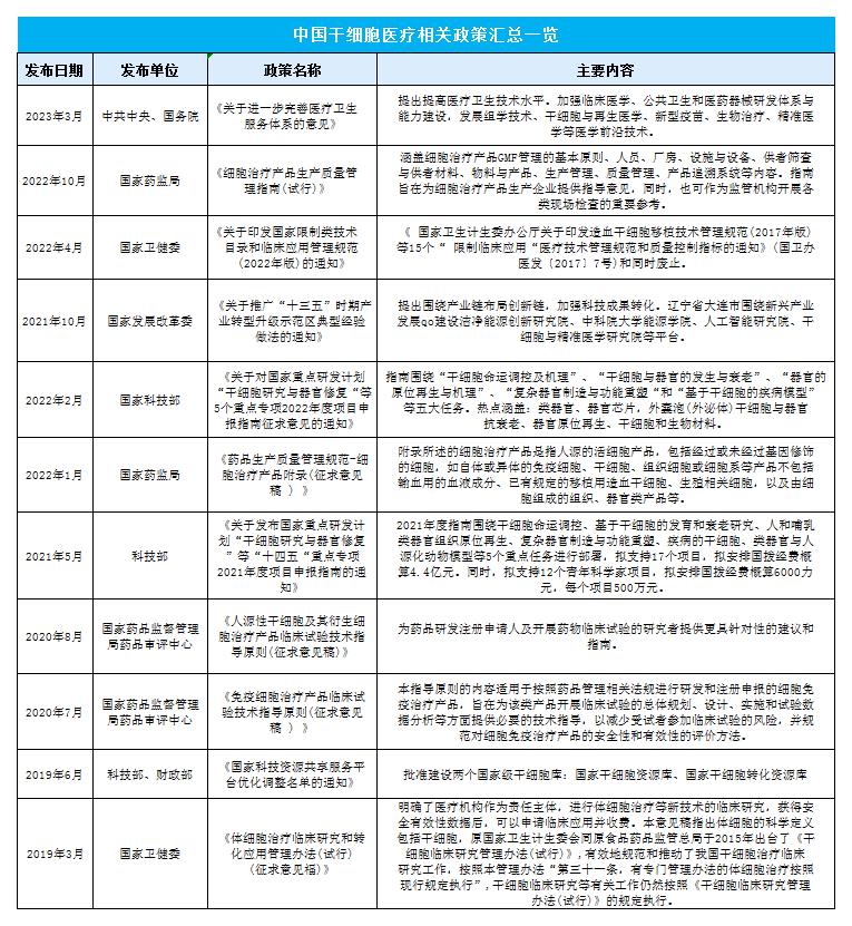
据中研普华研究院撰写的《2023-2028年中国干细胞医疗行业竞争分析及发展前景预测报告》显示,干细胞医疗行业近年来发布的具体政策汇总如下:

干细胞医疗行业最新政策汇总文字版:
2023年3月,中共中央、国务院发布《关于进一步完善医疗卫生服务体系的意见》,提出提高医疗卫生技术水平。加强临床医学、公共卫生和医药器械研发体系与能力建设,发展组学技术、干细胞与再生医学、新型疫苗、生物治疗、精准医学等医学前沿技术。
2022年10月,国家药监局发布《细胞治疗产品生产质量管理指南(试行)》,涵盖细胞治疗产品GMP管理的基本原则、人员、厂房、设施与设备、供者筛查与供者材料、物料与产品、生产管理、质量管理、产品追溯系统等内容。该指南旨在为细胞治疗产品生产企业提供指导意见,同时也可作为监管机构开展各类现场检查的重要参考。
2022年4月,国家卫健委发布《关于印发国家限制类技术目录和临床应用管理规范(2022年版)的通知》,废止了《国家卫生计生委办公厅关于印发造血干细胞移植技术管理规范(2017年版)等15个“限制临床应用”医疗技术管理规范和质量控制指标的通知》(国卫办医发〔2017〕7号)。
2021年10月,国家发展改革委发布《关于推广“十三五”时期产业转型升级示范区典型经验做法的通知》,提出围绕产业链布局创新链,加强科技成果转化。辽宁省大连市围绕新兴产业发展,建设洁净能源创新研究院、中科院大学能源学院、人工智能研究院、干细胞与精准医学研究院等平台。
2022年2月,国家科技部发布《关于对国家重点研发计划“干细胞研究与器官修复”等5个重点专项2022年度项目申报指南征求意见的通知》,指南围绕“干细胞命运调控及机理”、“干细胞与器官的发生与衰老”、“器官的原位再生与机理”、“复杂器官制造与功能重塑”和“基于干细胞的疾病模型”等五大任务。热点涵盖:类器官、器官芯片,外囊泡(外泌体)干细胞与器官抗衰老、器官原位再生、干细胞和生物材料。
2022年1月,国家药监局发布《药品生产质量管理规范-细胞治疗产品附录(征求意见稿)》,附录所述的细胞治疗产品是指人源的活细胞产品,包括经过或未经过基因修饰的细胞,如自体或异体的免疫细胞、干细胞、组织细胞或细胞系等产品不包括输血用的血液成分、已有规定的移植用造血干细胞、生殖相关细胞,以及由细胞组成的组织、器官类产品等。
2021年5月,科技部发布《关于发布国家重点研发计划“干细胞研究与器官修复”等“十四五”重点专项2021年度项目申报指南的通知》,2021年度指南围绕干细胞命运调控、基于干细胞的发育和衰老研究、人和哺乳类器官组织原位再生、复杂器官制造与功能重塑、疾病的干细胞、类器官与人源化动物模型等5个重点任务进行部署,拟支持17个项目,拟安排国拨经费概算4.4亿元。同时,拟支持12个青年科学家项目,拟安排国拨经费概算6000万元,每个项目500万元。
2020年8月,“国家药品监督管理总局药品审评中心”发布《人源性干细胞及其衍生细胞治疗产品临床试验技术指导原则(征求意见稿)》,为药品研发注册申请人及开展药物临床试验的研究者提供更具针对性的建议和指南。
2020年7月,“国家药品监督管理总局药品审评中心”发布《免疫细胞治疗产品临床试验技术指导原则(征求意见稿)》,本指导原则的内容适用于按照药品管理相关法规进行研发和注册申报的细胞免疫治疗产品,旨在为该类产品开展临床试验的总体规划、设计、实施和试验数据分析等方面提供必要的技术指导,以减少受试者参加临床试验的风险,并规范对细胞免疫治疗产品的安全性和有效性的评价方法。
2019年6月,科技部、财政部发布《国家科技资源共享服务平台优化调整名单的通知》,批准建设两个国家级干细胞库:国家干细胞资源库、国家干细胞转化资源库。
2019年3月,国家卫健委发布《体细胞治疗临床研究和转化应用管理办法(试行)(征求意见稿)》,明确了医疗机构作为责任主体,进行体细胞治疗等新技术的临床研究,获得安全有效性数据后,可以申请临床应用并收费。本意见本意见稿指出体细胞的科学定义包括干细胞,原国家卫生计生委会同原食品药品监管总局于2015年出台了《干细胞临床研究管理办法(试行)》,有效地规范和推动了我国干细胞治疗临床研究工作,按照本管理办法“第三十一条,有专门管理办法的体细胞治疗按照现行规定执行”,干细胞临床研究等有关工作仍然按照《干细胞临床研究管理办法(试行)》的规定执行。
想要了解更多详细分析请点击查看中研普华产业研究院发布的《2023-2028年中国甜荞麦行业深度调研与发展趋势预测研究报告荞麦产业链分析》。本报告由中研普华的资深专家和研究人员通过长期周密的市场调研,参考国家统计局、国家商务部、国家发改委、国务院发展研究中心、行业协会、中国行业研究网、全国及海外专业研究机构提供的大量权威资料,并对多位业内资深专家进行深入访谈的基础上,通过与国际同步的市场研究工具、理论和模型撰写而成。全面而准确地为您从行业的整体高度来架构分析体系。让您全面、准确地把握整个荞麦袋泡茶行业的市场走向和发展趋势。
关注公众号
免费获取更多报告节选
免费咨询行业专家

2023-2028年中国干细胞医疗行业竞争分析及发展前景预测报告
随着干细胞医疗行业竞争的不断加剧,大型企业间并购整合与资本运作日趋频繁,国内外优秀的干细胞医疗企业愈来愈重视对行业市场的分析研究,特别是对当前市场环境和客户需求趋势变化的深入研究,...
查看详情
智能门禁安全管理系统是新型现代化安全管理系统,它集微机自动识别技术和现代安全管理措施为一体,它涉及电子,机械,...
一、器官移植行业概述器官移植是指将人体器官通过手术移植到另一个人的体内,以替代病变或损伤的器官,恢复其功能。器...
半导体是在特定条件下导电的材料,是电子设备的基本部件。而石墨烯是一种由碳原子构成的单层片状结构材料,只有一个碳...
儿童医院泛指为儿童提供医疗保健服务的机构,其中包括公立综合医院儿科、公立妇幼保健院、社区健康服务中心、私立儿童...
鞋子分类有很多种:按穿着对象分,有男、女、童等鞋;按季节分,有单、夹、棉、凉等鞋;按材料分,有皮鞋、布鞋、胶鞋...
藜麦,属于藜科藜属植物。尽管与传统的全麦或谷物不同,但却比米饭和小麦的营养更加丰富全面。近年来,这种圆圆小小的...
微信扫一扫