饮料产品在国民经济发展中发挥着重要的作用。而随着人们的健康意识不断增强,健康、营养、天然、优质的饮食观念逐渐深入人心,主打“营养+健康+绿色”理念的植物蛋白饮料也越来越受人们的青睐。
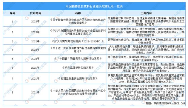
与此同时,我国政府对植物蛋白饮料行业的发展也始终高度重视。从出台的《关于培育传统优势食品产区和地方特色食品产业的指导意见》、《扩大内需战略规划纲要(2022-2035年)》、《关于进一步释放消费潜力促进消费持续恢复的意见》等一系列政策中,也能看出其的重视程度。
为积极响应政府产业帮扶号召,助力乡村振兴,王老吉药业结合自身百年老字号的品牌影响力及产业优势,以好水好核桃为原料,打造新品“王老吉植韵核桃乳植物蛋白饮料”。
百年品牌王老吉为何坚定进军植物蛋白饮料市场?
近年来,作为饮料产品主要消费群体的90后、00后逐渐加入养生队伍,他们对饮料产品的要求,开始从“好喝”向“喝好”进行品质化转变。如今越来越多的年轻消费者,在选择饮料时除了注重其口味、口感,还会重视其营养健康功效。
随着消费者健康意识的提升,市场对以植物蛋白饮料为代表的健康饮料产品需求不断增加,我国植物蛋白饮料市场规模也将持续扩张。
有数据显示,近年来我国植物蛋白饮料市场规模呈波动增长走势,2021年全国植物蛋白饮料市场规模达到1234亿元,同比增长10.47%,2022年我国植物蛋白饮料行业市场规模约1351亿元,同比增长9.5%。根据中商产业研究院的预测,2023年我国植物蛋白饮料市场规模将达1428亿元。
面对成为新风口的千亿植物蛋白饮料市场,王老吉紧跟市场动向,大力开展品类创新,推出营养美味的“植韵核桃乳植物蛋白饮料”,并正式宣布进军植物蛋白饮料市场,以满足新一代消费者对“健康饮品”的消费需求。
王老吉植韵核桃乳,为植物蛋白饮料行业注入新活力
王老吉植韵核桃乳,对比起市场上其它核桃乳产品更注重“内外兼修”,坚持真材实料,用好水好核桃,磨出好味道。
源⾃泰岭⼭脉的纯净天然泉⽔,和陇南“中国核桃之乡"出产的优质核桃鲜果完美融合,再结合机器人工两道去皮、全核桃仁现磨浆工艺,,使得核桃乳的口感更加顺滑,每一口都满溢着核桃的清香。让人感受到自然之妙,品味到独特之美。
植韵核桃乳植物蛋白饮料,是王老吉迎合当下年轻消费者对饮料的健康需求,所作出的一次新尝试。
未来,王老吉将持续响应政府号召,紧跟变化趋势,丰富产品品类,研发更多能够以优质植物蛋白为主要营养基料的健康植物饮料,以推动饮料行业向健康、营养、绿色方向升级为己任,为饮料行业发展持续增添新活力。
免责声明:市场有风险,选择需谨慎!此文仅供参考,不作买卖依据。
关注公众号
免费获取更多报告节选
免费咨询行业专家

2023年版宣传品产业规划专项研究报告
产业规划一般包括产业发展现状、产业特征分析、产业发展目标和发展定位、产业发展重点方向、产业空间引导和产业发展政策等。随着中国对外开放程度的深化,经济全球化和区域化对产业发展的影响显...
查看详情
知识经济时代叠加就业压力,高等教育刚需特性明显,"十四五"高等教育毛入学率目标是60%。高等教育包括...
民办高等教育发展40余年,是我国高等教育体系重要组成部分。1949年新中国成立时,全国共有私立高等学校69所,但在50年...
在中高端鳕鱼肠市场,消费者对于产品的安全健康元素,以及适口性和接受度都有更高的标准需求,目前市场上虽然跟风现象...
鳕鱼属脊椎动物门(Vertebrata)、脊椎动物亚门(Subphylum Vertebrata)、真骨鱼纲(Division Teleostei)、鳕形目...
一、汽车零部件行业优势分析1、国家政策扶持近年来,国家政府多次出台相关政策扶持发动机行业的发展。例如《中国制造2...
一、现有企业间竞争中国汽车零部件产业内部竞争非常激烈,主要是受到外资企业的威胁,中国国内企业技术水平低,配套能...
微信扫一扫