我国建筑节能材料开发及推广方向在建筑上大量采用节能新型材料,具有显著的社会效益、经济效益和环境效益,潜力很大。目前,我国常见的节能绝热材料主要有岩棉、玻璃棉、聚苯乙烯泡沫塑料、水泥聚苯板、硅酸盐复合绝热砂浆。目前选择节能建筑材料,则成为各国政府、行业
建筑节能材料是一种范围宽泛的统称,包含很多类别。例如EPS聚苯板、XPS挤塑板、中空玻化微珠等墙体节能材料,中空节能玻璃,中空覆膜节能玻璃,节能窗框等门窗节能材料,以及矿物棉、岩棉、玻璃棉等保温隔热材料等。
近年来我国建筑节能行业新注册企业数量众多。截至2022年12月29日,中国建筑节能行业注册企业共有439275家,其中2020年新注册企业数量达到高峰,为57730家。虽然我国建筑节能行业内企业数量较多,但由于行业存在较高的资金、资质、技术门槛,目前尚未形成绝对的龙头企业,这主要受制于建筑节能发展领域广泛,从侧面印证建筑节能行业市场发展空间巨大。
我国建筑节能材料开发及推广方向在建筑上大量采用节能新型材料,具有显著的社会效益、经济效益和环境效益,潜力很大。目前,我国常见的节能绝热材料主要有岩棉、玻璃棉、聚苯乙烯泡沫塑料、水泥聚苯板、硅酸盐复合绝热砂浆。目前选择节能建筑材料,则成为各国政府、行业建筑师、工程师作为减少资源使用、降低能耗、优化生态环境的重要工具和推动力,2022年中国外墙建筑节能材料市场规模约为1912亿元,预计2023年中国外墙建筑节能材料市场规模同比增长23.5%。未来中国建筑节能行业将继续发展。首先,政府的政策支持将是行业发展的基础,政府将持续推进节能减排,支持建筑节能行业的发展。其次,企业也将积极参与到节能减排的实施中来,积极推进建筑节能行业的发展,推动建筑节能行业的可持续发展。最后,科技的发展也将为建筑节能行业提供更多可能性,新技术将为行业带来新的发展机遇。
根据中研普华产业研究院发布的《2023-2028年中国建筑节能材料行业市场深度调研及投资战略规划研究报告》显示:
中国建筑节能材料行业特点分析
第一节 双碳政策推动节能减排节奏加速
一、节能是实现碳中和目标最有效、最经济的手段
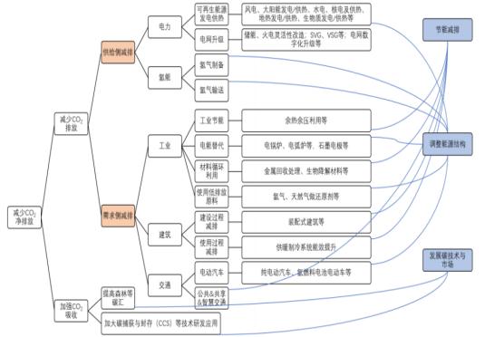
我国碳中和目标实现压力大,将对碳达峰高度形成牵制。实现碳中和目标,其难度与碳达峰峰值有直接联系。2030年前碳达峰峰值越低,意味着2060年碳中和的难度就越小,由于我国碳达峰到碳中和时间只有30年,远小于欧盟等发达经济体50~70年过渡期,因此碳中和目标或将对碳达峰高度形成牵制,应尽可能提前实现碳达峰并降低峰值。降低CO2净排放包括减少排放和加强吸收两种方式,如何减少排放是未来工作重点。由于吸收CO2的两种方式生态吸收与人工吸收规模有限,我们预计在2030年以后有望大规模应用,因此中短期减碳主要依靠减少排放。供给侧看,应减少化石能源消费,以风电、光伏为代表的非化石能源发电技术带动电力系统横向扩张;需求侧看,应提高工业、建筑、交通等主要用能部门的能源利用效率,发展循环利用。我们认为聚焦当下,实现双碳的步骤由近及远应为“节能减排”、“能源结构调整”、“发展碳技术与市场”。
对我国来说,实现碳中和将长期依靠能效提升和可再生能源的发展。市场通常更关心如何调整能源供给结构,提供清洁电力,而忽略了用能行业“需求侧改革”同样可以释放边际贡献。据IEA研究,从2020年到2030年,在承诺目标情景下,仅能效一项就将贡献2030年二氧化碳减排量的四分之一左右;2030-2060年,其他可用技术如CCUS、可再生能源大规模应用等,减碳贡献将提高,能效贡献占比将下降,但仍占减排总量的12%,可再生能源贡献率达到40%。
图表:承诺目标情景下,中国各项措施实现的二氧化碳减排量
数据来源:中研普华产业研究院整理
图表:碳减排的三条主线
数据来源:中研普华产业研究院整理
若保持现有节能降耗速度,实现“双碳”目标面临较大挑战。根据IEA预测,中国若2060年实现碳中和目标,2030年能源消费量将达到173艾焦(约60亿吨标煤),主要由于能源效率及材料效率的大幅提高,预计2020-2060年年均能源强度下降3%,其中2020-2040年能耗强度降幅将加快,2040-2060年将放缓至2%,(从过去数据看,2023年以前的十年间年均降幅3.1%,前五年年均降幅1.76%,前三年下降1.2%),因此近年来能源强度降低的速度正在趋缓,且低于3%,那么为实现2060年中和的目标,未来降耗的力度必须要进一步加强。
本报告对我国建筑节能材料行业的供需状况、发展现状、子行业发展变化等进行了分析,重点分析了国内外建筑节能材料行业的发展现状、如何面对行业的发展挑战、行业的发展建议、行业竞争力,以及行业的投资分析和趋势预测等等。
报告还综合了建筑节能材料行业的整体发展动态,对行业在产品方面提供了参考建议和具体解决办法。报告对于研究我国建筑节能材料行业发展规律、提高企业的运营效率、促进企业的发展壮大有学术和实践的双重意义。
了解更多行业数据详情,可以点击查阅中研普华产业研究院的《2023-2028年中国建筑节能材料行业市场深度调研及投资战略规划研究报告》。
关注公众号
免费获取更多报告节选
免费咨询行业专家

2023-2028年中国建筑节能材料行业市场深度调研及投资战略规划研究报告
建筑节能材料是一种范围宽泛的统称,包含很多类别。例如EPS聚苯板、XPS挤塑板、中空玻化微珠等墙体节能材料,中空节能玻璃,中空覆膜节能玻璃,节能窗框等门窗节能材料,以及矿物棉、岩棉、玻璃...
查看详情
智能小区,英文表达为Intelligent Residential District。城市内在一个相对独立的区域、统一管理、特征相似的住宅楼...
中国工业设计行业市场特点一、工业设计行业所处生命周期经过30多年的引进、学习、模仿,我国工业设计创新能力与发达国...
轴承行业前景及现状如何?未来轴承市场投资趋势怎么样?轴承主要分布于人形机器人的减速器和关节连接处。人形机器人在关...
水资源利用行业前景及现状如何?未来水资源利用市场投资趋势怎么样?我国水资源总量常年值27711亿立方米,各年的数据随6...
养殖淡水鱼行业前景及现状如何?未来养殖淡水鱼市场投资趋势怎么样?随着养殖淡水鱼投苗量增加和进口恢复,淡水鱼供应紧...
船舶行业前景及现状如何?未来船舶进出口贸易市场投资趋势怎么样?我国骨干船舶企业生产总体保持平稳运行态势,船舶企业...
微信扫一扫